经管之家App
让优质教育人人可得
立即打开
全部版块
我的主页
›
论坛
›
提问 悬赏 求职 新闻 读书 功能一区
›
经管百科
›
爱问频道
Amos 为什么运算不出路径系数
楼主
RZX2020
643
0
收藏
2020-02-13
悬赏
1
个论坛币
未解决
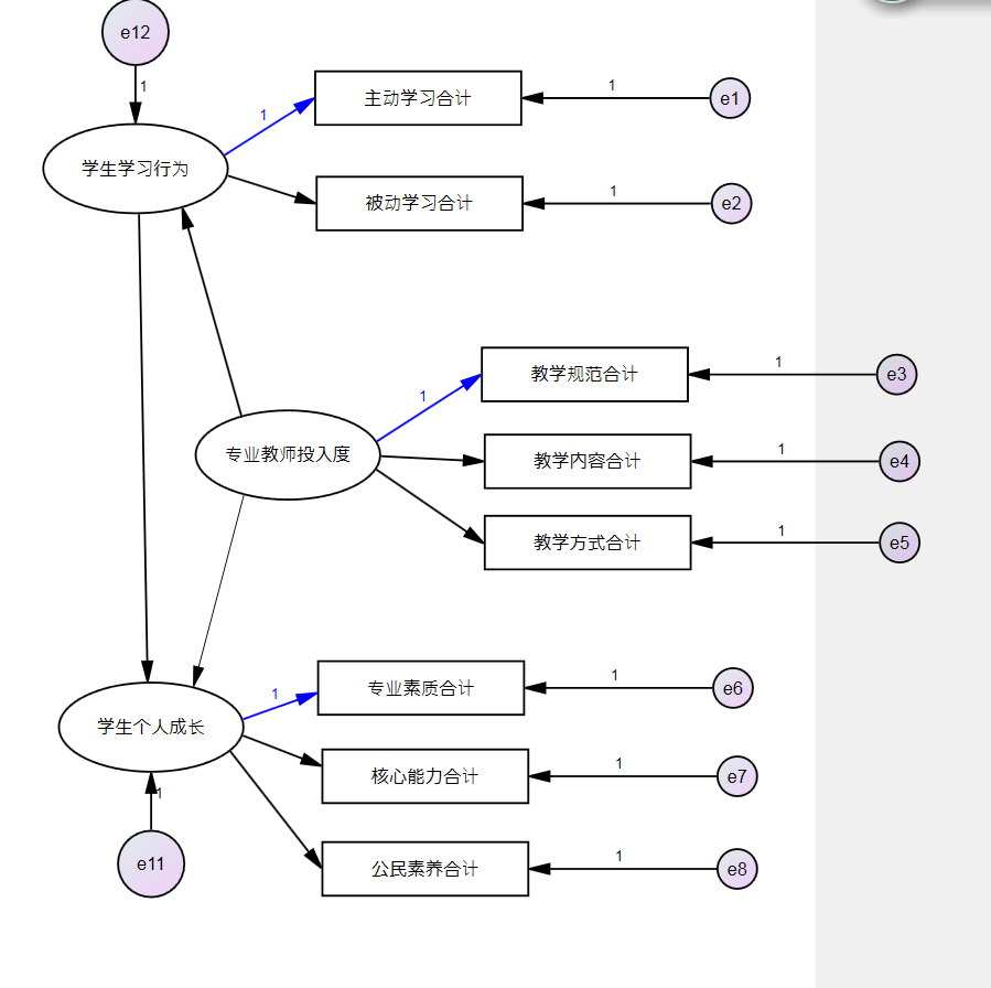
跪求大神解答为什么左边运行那栏一直显示的是Scaning 数据集,Reading the data(模型如图),总是跑不出来路径的系数,请大神指点!!!论文要的着急.....wuwuwuuwu
扫码加我 拉你入群
请注明:姓名-公司-职位
以便审核进群资格,未注明则拒绝
栏目导航
爱问频道
IDEAS/RePEc 排名
经管文库(原现金交易版)
学道会
金融类
经管在职博
热门文章
CDA 认证考试大纲 2025 重磅更新:一二级考 ...
Gemini准确率从21%飙到97%!谷歌只用了这一 ...
Introductory Econometrics: A Modern Appr ...
CDA数据分析脱产就业班于2025年12月08日开班 ...
兴业研究-库存周期分析
《2025全球电子商务手册》中文简版
如何应用蔡定创的《信用价值论》理论重新设 ...
Inference and optimal censoring scheme f ...
现代数学译丛06应用偏微分方程 中译本,John ...
AEM电解水设备行业深度分析报告:2026-2032 ...
推荐文章
【必看】【本版版规,欢迎发悬赏贴求助】
26年寒假天津站|Gemini论文写作&数据分析 ...
2026JG学术冬训营:从Stata初高到Python机器 ...
关于如何利用文献的若干建议
关于学术研究和论文发表的一些建议
关于科研中如何学习基础知识的一些建议 (一 ...
一个自编的经济学建模小案例 --写给授课本科 ...
AI智能体赋能教学改革: 全国AI教育教学应用 ...
2025中国AIoT产业全景图谱报告-406页
关于文献求助的一些建议
说点什么
分享
微信
QQ空间
QQ
微博
扫码加好友,拉您进群
各岗位、行业、专业交流群