全部版块 我的主页
论坛 金融投资论坛 六区 金融实务版 投行专版
1466 0
2020-02-14

摘要:国有企业作为我国国民经济的主导力量,是我国经济的重要支柱,一直以来都是IPO的重要力量,近年来,特别是随着国有控股、参股创投机构的迅速发展,拟IPO企业存在国有股权的情况变得十分常见,历史上存在的国有股权变动是否需要评估、以及历史上遗漏评估如何补救成为IPO申报的重要研究课题,本文试图展开一定的研究,为各发行人、中介机构提供一定的参考。

一、国有股权定义及评估的相关法律法规

(一)何为“国有股”

国资委相继发布了(关于施行《上市公司国有股东标识管理暂行规定》(2008年3月4日 国资厅产权〔2008〕80号)有关问题的函)、《企业国有资产交易监督管理办法》(财政部2016年6月24日 国务院国有资产监督管理委员会令第32号)、《上市公司国有股权监督管理办法》(国资委、财政部、证监会2018年5月16日 国资委 财政部 证监会令第36号)等一系列与国有股东身份认定等相关的法律法规。本文适用2018年最新发布的《上市公司国有股权监督管理办法》作为认定“国有股”的标准。

国资委、财政部、证监会于2018年5月16日联合发布《上市公司国有股权监督管理办法》(国资委 财政部 证监会令第36号)(以下简称“36号令”)

其中第三条规定本办法所称国有股东是指符合以下情形之一的企业和单位,其证券账户标注“SS”:

(1)政府部门、机构、事业单位、境内国有独资或全资企业;

(2)第一款中所述单位或企业独家持股比例超过50%,或合计持股比例超过50%,且其中之一为第一大股东的境内企业;

(3)第二款中所述企业直接或间接持股的各级境内独资或全资企业。

同时,第七十四条规定,不符合本办法规定的国有股东标准,但政府部门、机构、事业单位和国有独资或全资企业通过投资关系、协议或者其他安排,能够实际支配其行为的境内外企业,证券账户标注为“CS”,所持上市公司股权变动行为参照本办法管理。

由上可知,国有股是指国家对企业直接出资或者间接出资形成的股权,即包括国有独资企业、国有控股企业也包括国有参股企业。

(二)国有股变动评估的相关法律法规

1、财政部于2001年12月31日发布《国有资产评估管理若干问题的规定》(财政部第14号令)(以下简称“14号令”)

第三条 占有单位有下列行为之一的,应当对相关国有资产进行评估:

(一)整体或部分改建为有限责任公司或者股份有限公司;

(二)以非货币资产对外投资;

(三)合并、分立、清算;  

(四)除上市公司以外的原股东股权比例变动;

(五)除上市公司以外的整体或者部分产权(股权)转让; 

(六)资产转让、置换、拍卖;  

(七)整体资产或者部分资产租赁给非国有单位;  

(八)确定涉讼资产价值;  

(九)法律、行政法规规定的其他需要进行评估的事项。

2、国资委于2005年8月25日发布《企业国有资产评估管理暂行办法》(国务院国有资产监督管理委员会令第12号)(以下简称“12号令”)

第六条 企业有下列行为之一的,应当对相关资产进行评估:

(一)整体或者部分改建为有限责任公司或者股份有限公司;

(二)以非货币资产对外投资;

(三)合并、分立、破产、解散;  

(四)非上市公司国有股东股权比例变动;

(五)产权转让;  

(六)资产转让、置换;  

(七)整体资产或者部分资产租赁给非国有单位;  

(八)以非货币资产偿还债务;  

(九)资产涉讼;

(十)收购非国有单位的资产;

(十一)接受非国有单位以非货币资产出资;

(十二)接受非国有单位以非货币资产抵债;  

(十三)法律、行政法规规定的其他需要进行资产评估的事项。

在实务中,大家对于改制、合并、分立、破产、解散、产权转让、资产转让置换等直接导致国有资产发生变动的情况,均能保持一定的敏感性,一般不会遗漏国有资产评估的相关程序。但是对于以非货币资产对外投资、以非货币资产偿还债务、接受非国有单位以非货币资产出资、接受非国有单位以非货币资产抵债,以及非上市公司国有股东股权比例变动等间接导致国有资产发生变动的情况,囿于对相关法律法规的生疏、经验的欠缺,相关主体未按照相关规定进行评估的情况不在少数。

笔者这里特别提示注意由于非同比例增资导致国有股权被稀释也属于“非上市公司国有股东股权比例变动”(如后附的盛瑞传动股份有限公司创业板IPO案例),此种情况亦需要按照相关规定履行评估手续。

(三)证监会对存在国有股变动程序瑕疵官方意见

2010年第2期保代培训

发行监管部审核一处杨文辉在IPO 审核法律要点与问题培训中指出:

国有股权程序,进场、评估、招牌挂,程序有瑕疵。要省级人民政府出确认文件。确认文件中要发表明确意见(如国有企业改制不构成国有资产流失),对瑕疵不予追究。

二、未按照相关规定进行评估的IPO案例

(一)国有股变动缺少评估程序的相关案例

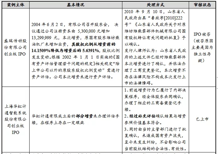
笔者检索了相关的IPO申报案例,具体情况如下:

640.webp (2).jpg 640.webp (1).jpg 640.webp.jpg

(二)案例评析

从上述案例可以看出,对于企业IPO申报而言,国有股变动缺少相关评估程序,虽然存在一定的程序瑕疵,但是并不构成IPO申报的实质性障碍。关键在于,企业和各中介机构需要充分论证该等瑕疵不存在侵害国有资产的情况,未导致国有资产流失,并取得国资委及相关主管部门的事后确认意见,修正程序瑕疵。如果有条件的话,最好补充办理追溯性评估手续。具体而言,可以从以下几个方面着手解决:

1、从股权转让、增资的对价出发,论证该对价是公允的,比如不低于每股净资产、不低于净利润的一定倍数等,从而说明不存在国有资产流失的情况。

2、说明当时未进行评估的原因、背景、合理性,如当时尚处于筹建期,未展开实质性经营活动或经办人员经验不足,对相关规定不熟悉等。特别是要强调未进行评估不是企业有意而为,不存在侵害国有资产的主观恶意。

3、说明该等增资、股权转让均依法履行相关的法律程序,如均已签订股权转让协议、增资扩股协议、已履行三会决策程序、已支付相应对价等。

4、国有股权变动已办理工商变更登记手续,变化后的股东情况、持股比例等信息均已按照相关规定进行工商登记。

5、如果有条件的话,最好补充办理追溯性评估手续,聘请评估机构对股权转让、增资当时的企业价值进行补充评估。如果确实存在国有资产流失的情况,还需要补还损失。

6、说明股权转让、增资是各方基于当时实际情况的自由选择,价格公允,是各方的真实意思表示,不存在法律纠纷、潜在纠纷,不会影响公司当前股权结构的合法性、有效性。

7、最重要的是,取得由国资委及相关主管部门出具书面文件,特别注意相关文件必须明确说明企业增资、国有股权转让等不存在导致国有资产流失的情况。(按照保代培训,应由省级政府出具确认意见,但是从实务上看,即使由市一级国资委出具确认意见,也不会构成IPO申报的障碍)

三、总结

总的来说,拟IPO企业国有股变动缺少相关评估程序,更多的是一个“程序”问题,但是如果存在侵害国有资产,导致国有资产流失的情况,那么同时也是一个“实体”问题。企业和各中介机构应该从“实体”和“程序”两个方面入手进行解释并采取相应的补救措施。首先,需要充分论证该等瑕疵不存在侵害国有资产的情况,未导致国有资产流失,解决“实体”问题;再次,最重要的是取得国资委及相关主管部门的事后确认意见,解决“程序”问题。


二维码

扫码加我 拉你入群

请注明:姓名-公司-职位

以便审核进群资格,未注明则拒绝

栏目导航
热门文章
推荐文章

说点什么

分享

扫码加好友,拉您进群
各岗位、行业、专业交流群