经管之家App
让优质教育人人可得
立即打开
全部版块
我的主页
›
论坛
›
新商科论坛 四区(原工商管理论坛)
›
行业分析报告
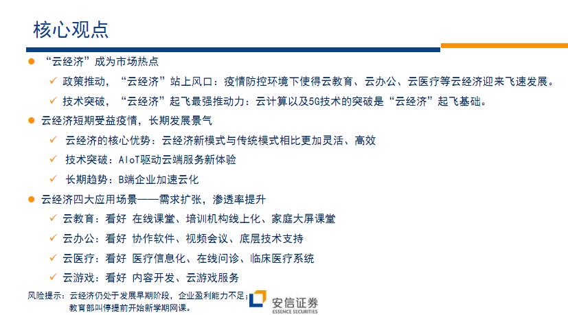
风口之上的“云经济”-20200213-安信证券-26页
楼主
sfbzx
354
0
收藏
2020-02-17
风口之上的“云经济”-20200213-安信证券-26页
附件列表
风口之上的“云经济”-20200213-安信证券-26页.pdf
大小:1.21 MB
只需: 10 个论坛币
马上下载
扫码加我 拉你入群
请注明:姓名-公司-职位
以便审核进群资格,未注明则拒绝
栏目导航
行业分析报告
stata专版
经管文库
文献求助专区
数据交流中心
计量统计软件
热门文章
科研时间70%耗在“下载-复制-粘贴”?零代码 ...
精准匹配,菁英相伴--经管之家单身俱乐部, ...
CDA 认证考试大纲 2025 重磅更新:一二级考 ...
我该如何记住你?智能体记忆系统的演化之路
2026年Agent领域十大趋势判断
蔡定创《信用价值论》中货币需求新公式研究
202601-中国智能驾驶行业趋势白皮书
到2032年全球RJ11连接器市场规模将接近12.4 ...
油罐车加油系统,全球前10强生产商排名及市 ...
现代数学基础 现代极限理论及其在随机结构中 ...
推荐文章
2026JG学术冬训营:从Stata初高到Python机器 ...
【必看】【本版版规,欢迎发悬赏贴求助】
26年寒假天津站|Gemini论文写作&数据分析 ...
关于如何利用文献的若干建议
关于学术研究和论文发表的一些建议
关于科研中如何学习基础知识的一些建议 (一 ...
一个自编的经济学建模小案例 --写给授课本科 ...
AI智能体赋能教学改革: 全国AI教育教学应用 ...
2025中国AIoT产业全景图谱报告-406页
关于文献求助的一些建议
说点什么
分享
微信
QQ空间
QQ
微博
扫码加好友,拉您进群
各岗位、行业、专业交流群