全部版块 我的主页
论坛 金融投资论坛 六区 金融实务版 房地产专版
1292 3
2020-02-26
离恒大一份秘密文件公开已过去好几天,这些天,不断有亲朋好友跟我交流房市问题:房价是不是要降了,恒大都打75折了,这折扣太大了,这是不是一个房价走势下滑的信号?

中国的房地产市场一直以来都备受全国人民关心,以至于但凡有什么风吹草动就会引起广大市民的关注和讨论。

今天,我们就为大家梳理一下恒大的这次“大促销”,到底是房价普降的信号,还是又一次高级营销手段。

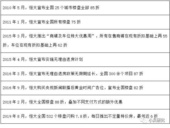
1、打折只是常态

2020年2月16日,一份由许老板签发的恒大集团秘密文件一时在朋友圈疯传,引起热议。其最重要的信息是,在二月份和三月份恒大集团全国各楼盘将迎来特大优惠,分别优惠幅度高达75折和78折。

640.webp (4).jpg

对于房子这种大额资产,能有如此大的折扣,着实值得关注。恒大这次是要搞哪出?

然而,我们梳理了恒大多年来的优惠政策,才发现这只是恒大集团惯用的促销手段,只是这一次的折扣稍微大了那么一点点而已。对的,只是一点点而已。

640.webp (3).jpg

这种简单粗暴的方式或许是恒大屡试不爽的营销手段。春节的这波市场,一直都是房地产企业十分重视的黄金期,特别对于三四线城市,过年挣钱了都想回去买套房子。因此,通常情况下,开发商都会在此阶段推出不同程度的优惠政策。同时,叠加这次突如其来的疫情影响,房企没能够按照预期有很好的销售收入。因此,恒大这次给出75折的优惠折扣也并不意外。

2、恒大真的很缺钱吗?

网上有很多朋友说,恒大的现金流十分紧张,在4月份左右需要偿还巨额贷款。因此,他们认为,恒大的这次促销真的是来真的了,是真的降价了。并且还认为,在恒大的带动下,其他的房企也会相继推出一些折扣优惠政策,从而导致全国房价会有一波普降。

我们找出了恒大5近年的一些财务数据,如下表:

640.webp (2).jpg

我们看到,近几年恒大的资产负债率一直维持在80%以上,这对于实体企业来说,这样的负债率确实是很高的了,一般来说超过70%的负债率就要引起重视。然而,在房地产行业中,我们对比发现,恒大的资产负债率在房企中并不处于较高的位置。根据各大房企发布的2019年中报披露的数据显示,碧桂园、融创中国、绿地控股、万科、佳兆业等几大龙头房企的资产负债率均高于恒大。

640.webp (1).jpg

因此,如果从财务角度来看,其他房企更有理由采取较大的优惠政策。至于网上有人说,恒大将在4月份左右有巨额债务要偿还。对于这种说法,稍微细想一下就能发现破绽。首先,若不是恒大内部核心人员,外人是无法知道恒大的具体债务到期时间及具体数额的。其次,哪个大型房地产企业每个月没有个几十上百亿的还款呢。

3、线上购房平台

值得关注的是,恒大于2020年2月13日正式推出线上购房平台——恒房通。这或许是恒大在应对这次突如其来的疫情,为了获得更多的客户及成交量,从而弥补线下销售的空缺的方法。

然而,我们知道,对于任何一款新的软件,要想在短时间内获得大量的用户,是一件十分困难的事情,即便是全渠道宣传也有很大的难度。

但是,就在线上平台推出后的第三天,恒大的这份“秘密文件”被传出,一石激起千层浪。这一打折的消息一出,对于全国潜在的购房者无疑是莫大的吸引。因此,恒大此时就可以通过这个线上平台轻松的搜集到大批的潜在购房者信息。

4、影响房价的因素

之所以恒大这次的打折促销弄的沸沸扬扬,关键还是国民对于房价的波动过于敏感的缘故。那么,到底哪些因素会影响房价的走势呢?

其实,恒大集团的首席经济学家任则平早就告诉我们影响房价走势的因素了。

根据任泽平的说法,房价的走势其实和时间有关,而且不同时间段的房价走势其实是由不同因素决定的。其中,对于短期的房价走势来说,金融局势的好坏能够起到决定性的作用,也就是说金融形势越好,房价短期就越容易上涨。其次,对于中期的房价走势来说,土地的数量其实是关键决定性因素,土地数量越多,房价越高。最后,从长期来看,决定房价走势的其实是人口的数量,随着人口数量的增长,房价也会有所上升。

总结下来就是,短期看金融环境、中期看土地供应、长期看人口变化。若这三个阶段都没有找到合理的根据,那么就意味着房价的总体走势不会有大的波动。

5、结论

根据我们以上的分析,我们认为恒大的这次打折促销并不是释放房价整体走势下滑的信号,而是恒大的一次高级而华丽的营销活动而已。所以,广大市民朋友也不要过于紧张,对于房子这种大类资产的配置,还是要根据自身情况,要有一套清晰的规划,按部就班的进行,不要因为一次促销活动就乱了阵脚。


二维码

扫码加我 拉你入群

请注明:姓名-公司-职位

以便审核进群资格,未注明则拒绝

全部回复
2020-2-26 15:07:42
thanks for sharing
二维码

扫码加我 拉你入群

请注明:姓名-公司-职位

以便审核进群资格,未注明则拒绝

2020-3-3 00:20:05
说的很对~
二维码

扫码加我 拉你入群

请注明:姓名-公司-职位

以便审核进群资格,未注明则拒绝

2020-3-4 00:52:32
二维码

扫码加我 拉你入群

请注明:姓名-公司-职位

以便审核进群资格,未注明则拒绝

栏目导航
热门文章
推荐文章

说点什么

分享

扫码加好友,拉您进群
各岗位、行业、专业交流群