经管之家App
让优质教育人人可得
立即打开
全部版块
我的主页
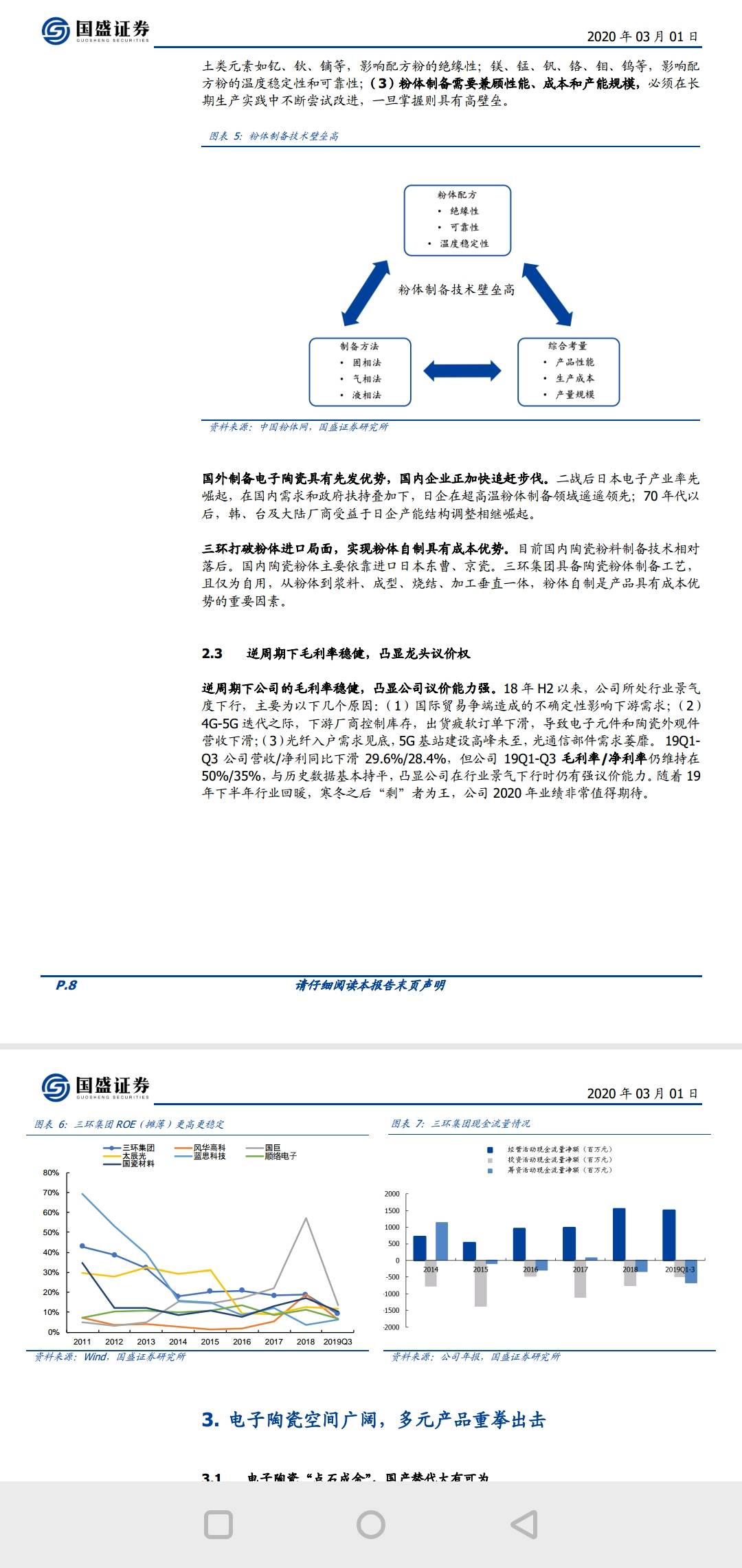
›
论坛
›
提问 悬赏 求职 新闻 读书 功能一区
›
学道会
【学习笔记】三环集团
楼主
4949_1571791672
278
0
收藏
2020-03-02
三环集团
附件列表
tmp_1fa35f8fb613769ef554fe517cb39886d81b7fd79f71d2f6.jpg
原图尺寸 326.33 KB
扫码加我 拉你入群
请注明:姓名-公司-职位
以便审核进群资格,未注明则拒绝
相关推荐
【学习笔记】法国文学家伏尔泰说过:“使人疲惫的不是远方的高山,而是鞋子里 ...
3007_1566444116_2019-09-29 21:02:46_【学习笔记】
【学习笔记】新年跨夜,給自己好好放了一次假,狠狠地读了通宵的书。书房安安 ...
【学习笔记】成功源于不懈的努力。
【学习笔记】签到
【学习笔记】学习中
【学习笔记】签到!
栏目导航
学道会
经管高考
经管文库(原现金交易版)
经管类求职与招聘
IDEAS/RePEc 排名
站务与外事
热门文章
北美PHD,焦虑的一批~
通用指标与场景指标:CDA数据分析师的核心分 ...
2024年合集 ESG评级数据大全(彭博 华证 Wi ...
技术趋势2026
人工智能赋能应用实践指南
CAS EXAM6 2023版TIA教材
中国企业高质量发展展望穿越周期与聚力创新
中国企业高质量发展展望穿越周期与聚力创新
人工智能赋能应用实践指南
多模态大语言模型技术发展报告
推荐文章
2026JG学术冬训营:从Stata初高到Python机器 ...
【必看】【本版版规,欢迎发悬赏贴求助】
【新课】26年3月|Gemini辅助论文写作与数据 ...
关于如何利用文献的若干建议
关于学术研究和论文发表的一些建议
关于科研中如何学习基础知识的一些建议 (一 ...
一个自编的经济学建模小案例 --写给授课本科 ...
AI智能体赋能教学改革: 全国AI教育教学应用 ...
2025中国AIoT产业全景图谱报告-406页
关于文献求助的一些建议
说点什么
分享
微信
QQ空间
QQ
微博
扫码加好友,拉您进群
各岗位、行业、专业交流群