经管之家App
让优质教育人人可得
立即打开
全部版块
我的主页
›
论坛
›
提问 悬赏 求职 新闻 读书 功能一区
›
学道会
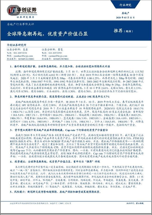
【学习笔记】今日研报学习
楼主
天罡北辰
275
1
收藏
2020-03-14
今日研报学习
扫码加我 拉你入群
请注明:姓名-公司-职位
以便审核进群资格,未注明则拒绝
全部回复
沙发
jessie68us
2020-3-15 01:16:51
赞
扫码加我 拉你入群
请注明:姓名-公司-职位
以便审核进群资格,未注明则拒绝
栏目导航
学道会
商学院
行业分析报告
经管类求职与招聘
经管文库(原现金交易版)
能源经济学
热门文章
《那年2003:我双手插兜,搞钱不知什么叫对 ...
国家新纪元:人工智能时代的力量与优势
大势与抉择:关键趋势20讲(马江博)
CDA数据分析脱产就业班于2026年3月7日开班! ...
参数估计:CDA数据分析师的核心推断工具,用 ...
通用指标与场景指标:CDA数据分析师的核心分 ...
GeoSaaS永久会员版
全国国土利用现状、耕地、园地、林地分布等 ...
2024年合集 ESG评级数据大全(彭博 华证 Wi ...
脑机接口行业系列报告:Neuralink带来的启示 ...
推荐文章
2026JG学术冬训营:从Stata初高到Python机器 ...
【必看】【本版版规,欢迎发悬赏贴求助】
【新课】26年3月|Gemini辅助论文写作与数据 ...
关于如何利用文献的若干建议
关于学术研究和论文发表的一些建议
关于科研中如何学习基础知识的一些建议 (一 ...
一个自编的经济学建模小案例 --写给授课本科 ...
AI智能体赋能教学改革: 全国AI教育教学应用 ...
2025中国AIoT产业全景图谱报告-406页
关于文献求助的一些建议
说点什么
分享
微信
QQ空间
QQ
微博
扫码加好友,拉您进群
各岗位、行业、专业交流群