全部版块 我的主页
论坛 新商科论坛 四区(原工商管理论坛) 商学院 人力资源管理
1924 4
2020-03-15
认知领域层次分类
摘自布鲁姆(Benjamin S.Bloom)等人著作《教育目标分类学:第一分册,认知领域》(Taxonomy of Education Objectives: Book 1, Cognitive Domain)
01.PNG

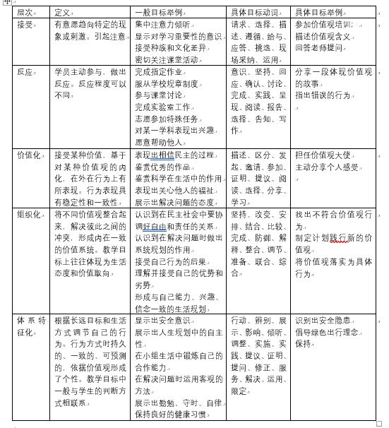
情感领域层次分类
摘自克拉斯沃和布鲁姆等人著作《教育目标分类学:第二分册,情感领域》(Taxonomy of Educational Objectives: Book2, Affective Domain)
02.PNG

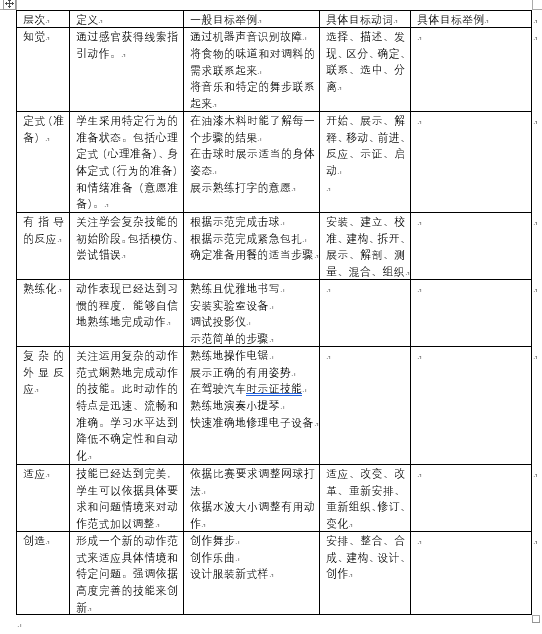
心理动作领域分类
摘自辛普森《心理动作领域的教育目标分类学》(The Classification of Educational Objectives in the Psychomotor Domain)
03.PNG





二维码

扫码加我 拉你入群

请注明:姓名-公司-职位

以便审核进群资格,未注明则拒绝

全部回复
2020-3-16 09:29:38
yezirenchong 发表于 2020-3-15 14:39
认知领域层次分类
摘自布鲁姆(Benjamin S.Bloom)等人著作《教育目标分类学:第一分册,认知领域》(Taxo ...
赞。
二维码

扫码加我 拉你入群

请注明:姓名-公司-职位

以便审核进群资格,未注明则拒绝

2020-3-18 11:09:19
谢谢楼主整理分享精华部分!
二维码

扫码加我 拉你入群

请注明:姓名-公司-职位

以便审核进群资格,未注明则拒绝

2020-4-23 18:10:12
希望能有文档下载
二维码

扫码加我 拉你入群

请注明:姓名-公司-职位

以便审核进群资格,未注明则拒绝

2020-7-1 10:06:43
支持,希望能有文档下载
二维码

扫码加我 拉你入群

请注明:姓名-公司-职位

以便审核进群资格,未注明则拒绝

栏目导航
热门文章
推荐文章

说点什么

分享

扫码加好友,拉您进群
各岗位、行业、专业交流群