全部版块 我的主页
论坛 提问 悬赏 求职 新闻 读书 功能一区 经管文库(原现金交易版)
1868 1
2020-03-19
时间范围:2007-2019
数据量:12000+场(业绩说明会)/ 60万+条(管理层与股东来回问答)


数据用处:语调提取、非财务信息分析、管理层印象管理定量分析、文本挖掘

相关论文:

- 市场对管理层语调有反应吗_基于业绩说明会的文本分析_林乐
- 投资者会听话听音吗_基于管理层语调视角的实证研究_林乐
- 管理层语调与权益资本成本_基于创业板上市公司业绩说明会的经验证据_甘丽凝
- 管理层的_弦外之音_投资者能听得_省略_管理层语意的LSTM深度学习研究_杨七中

数据截图

业绩说明会场次信息

Snipaste_2020-03-19_17-11-31.jpg





管理层与股东问答文本

Snipaste_2020-03-19_17-24-32.jpg



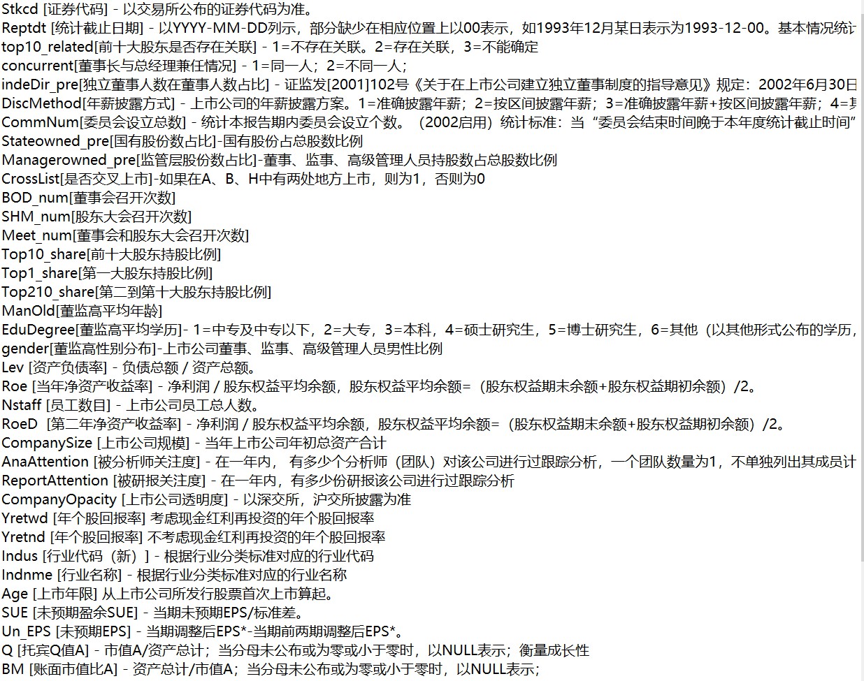
样本期间相关公司治理控制变量

Snipaste_2020-03-19_17-26-15.jpg




ps(如果需要根据业绩说明会提取文本语调,可联系我 w_x_:together59200,
二维码

扫码加我 拉你入群

请注明:姓名-公司-职位

以便审核进群资格,未注明则拒绝

全部回复
2020-8-13 18:58:25
leizhenpeng 发表于 2020-3-19 17:51
时间范围:2007-2019
数据量:12000+场(业绩说明会)/ 60万+条(管理层与股东来回问答)
ll
二维码

扫码加我 拉你入群

请注明:姓名-公司-职位

以便审核进群资格,未注明则拒绝

相关推荐
栏目导航
热门文章
推荐文章

说点什么

分享

扫码加好友,拉您进群
各岗位、行业、专业交流群