经管之家App
让优质教育人人可得
立即打开
全部版块
我的主页
›
论坛
›
提问 悬赏 求职 新闻 读书 功能一区
›
学道会
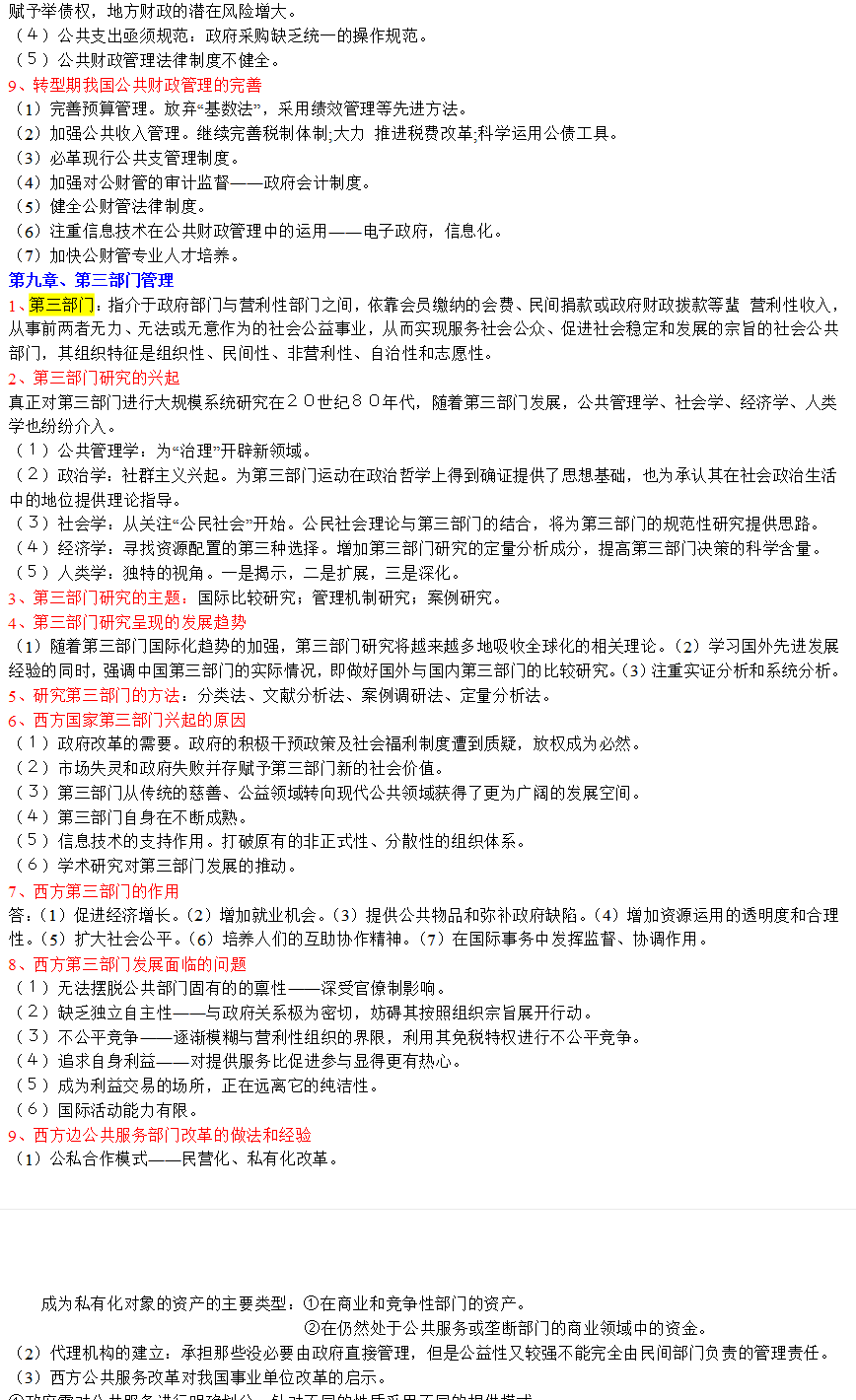
18846912472_2020-03-25 11:01:31_【学习笔记】
楼主
18846912472
607
0
收藏
2020-03-25
扫码加我 拉你入群
请注明:姓名-公司-职位
以便审核进群资格,未注明则拒绝
相关推荐
【学习笔记】博弈论看完啦。 学习的就是对博弈不断完善的过程,一开始的单次 ...
【学习笔记】2020.4.11 外刊
169_1586771560_2020-05-16 21:01:30_【学习笔记】
【学习笔记】打卡
【学习笔记】打卡
【学习笔记】打卡
栏目导航
学道会
经管高考
金融实务版
真实世界经济学(含财经时事)
会计与财务管理
校园活动区
热门文章
表格结构数据的核心特征及具象实例解析
下载到假资源如何退单
高教现代数学基础23 矩阵计算六讲 徐树方,钱 ...
安徽全省一盘棋发力汽车产业
【24顶刊热点!】2000-2024上市公司股价崩盘 ...
现代数学基础21 控制论中的矩阵计算 徐树方
求Journal of Computational and Graphical ...
【24重磅,详细,顶刊热点!】2000-2024上市公 ...
查找文献Digital mapping of soil organic ...
《技术的本质》epub版本
推荐文章
2026JG学术冬训营:从Stata初高到Python机器 ...
【必看】【本版版规,欢迎发悬赏贴求助】
26年寒假天津站|Gemini论文写作&数据分析 ...
关于如何利用文献的若干建议
关于学术研究和论文发表的一些建议
关于科研中如何学习基础知识的一些建议 (一 ...
一个自编的经济学建模小案例 --写给授课本科 ...
AI智能体赋能教学改革: 全国AI教育教学应用 ...
2025中国AIoT产业全景图谱报告-406页
关于文献求助的一些建议
说点什么
分享
微信
QQ空间
QQ
微博
扫码加好友,拉您进群
各岗位、行业、专业交流群