经管之家App
让优质教育人人可得
立即打开
全部版块
我的主页
›
论坛
›
数据科学与人工智能
›
数据分析与数据科学
›
R语言论坛
关于figure legends
楼主
yuanlicun
1255
0
收藏
2020-03-27
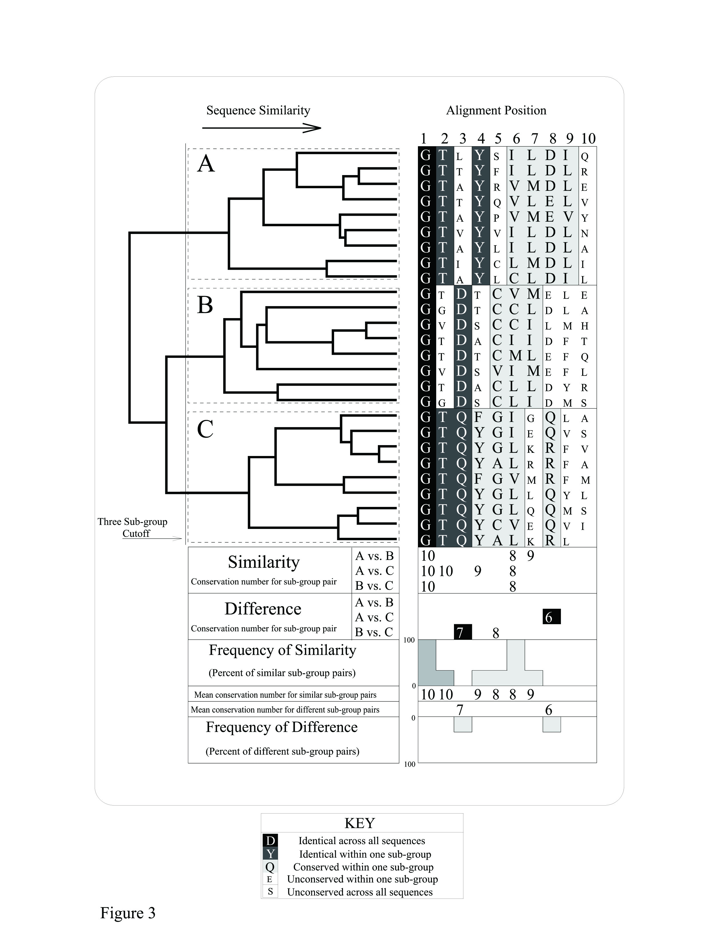
见到一些朋友到处发问,什么是figure legends。
图示一下吧。
下面两图中的内容,分别是figure与figure legends.
来源:
http://www.compbio.dundee.ac.uk/papers/amas/section3_11.html
扫码加我 拉你入群
请注明:姓名-公司-职位
以便审核进群资格,未注明则拒绝
栏目导航
R语言论坛
宏观经济学
数据交流中心
计量经济学与统计软件
经管文库(原现金交易版)
微观经济学
热门文章
【重磅权威】2000-2024年上市公司人力资本流 ...
求助英文文献一篇
中国力量席卷全球- 绿色赋能地产先行 掀起全 ...
《寻路集:在全球网络中寻找合适节点 》周其 ...
我该如何记住你?智能体记忆系统的演化之路
CDA数据分析脱产就业班于2026年3月7日开班! ...
表格结构数据的核心特征及具象实例解析
伍德里奇计量经济学导论第六版教材PDF
2026年Agent领域十大趋势判断
湖南统计年鉴2025(Excel版)
推荐文章
2026JG学术冬训营:从Stata初高到Python机器 ...
【必看】【本版版规,欢迎发悬赏贴求助】
26年寒假天津站|Gemini论文写作&数据分析 ...
关于如何利用文献的若干建议
关于学术研究和论文发表的一些建议
关于科研中如何学习基础知识的一些建议 (一 ...
一个自编的经济学建模小案例 --写给授课本科 ...
AI智能体赋能教学改革: 全国AI教育教学应用 ...
2025中国AIoT产业全景图谱报告-406页
关于文献求助的一些建议
说点什么
分享
微信
QQ空间
QQ
微博
扫码加好友,拉您进群
各岗位、行业、专业交流群