云南省特色小镇投资热潮涌起 涉及投资额达2000亿
2017年云南省特色小镇发展领导小组办公室公布了《云南省特色小镇创建名单》,丽江古城、元阳哈尼梯田、建水临安古城等105个小镇入选,建设项目涉及投资近2000亿元。
《创建名单》共分为三个层次:第一层次为创建国际水平的特色城镇5个,包括丽江古城、元阳哈尼梯田2个世界文化遗产地和大理古城、巍山古城、建水临安古城3个国家级历史文化名城。第二层次为创建全国一流的特色小镇20个,包括和顺古镇、沙溪古镇、建水西庄紫陶小镇、橄榄坝傣族水乡、普者黑水乡、喜洲古镇、泸沽湖摩梭小镇、红河水乡、思茅普洱茶小镇、瑞丽畹町小镇、香格里拉月光城、临沧翁丁葫芦小镇、丙中洛小镇、楚雄彝人古镇、昭通大山包极限运动小镇、曲靖爨文化小镇、西双版纳勐仑小镇、昆明斗南花卉小镇、玉溪澄江广龙旅游小镇、昆明嘉丽泽高原体育运动小镇。第三层次为创建云南省一流的特色小镇80个。除了以上三个层次外,云南省还将鼓励州市、县区结合本地实际,因地制宜,建设一批州市、县区级的特色小镇。

为充分体现省委、省ZF“大干大支持,不干不支持”的激励机制和政策导向,2018年实施的《云南省人民ZF关于加快推进云南省特色小镇创建工作的指导意见》提出,从2018年起至2020年,云南每年评选出15个创建成效显著的特色小镇,省财政给予每个特色小镇1.5亿元以奖代补资金支持。同时,通过“自查自评、自愿申请、考核评选、审定发布”4个环节,评选出弥勒可邑小镇、元阳哈尼梯田小镇、沙溪古镇、屏边滴水苗城、临沧翁丁葫芦小镇等,为省财政奖补支持的15个特色小镇。
下表是近几年云南省重点投资项目(不完全统计):
云南省特色小镇投资规模超过700亿元
根据云南省发改委数据显示:截至2018年11月,云南省特色小镇新开工项目710个,累计完成投资633.2亿元,特色小镇实现新增就业6.5万人,新增税收8.6亿元,新入驻企业2576家,集聚国家级大师和国家级非遗传承人53人,特色小镇共接待游客人数1.8亿人次,其中,过夜游客5832万人,实现旅游收入1052亿元。
截至2019年7月,云南省特色小镇共完成投资718亿元。2018年获得省财政奖补支持的特色小镇继续巩固提升。同时,云南省文旅型特色小镇游客增幅均超过20%,部分产业类特色小镇的工艺品销售收入超过20亿元,云南特色小镇在全国影响力持续扩大。(注:2018年数据的截止日期为2018年11月,2019年的截止日期为2019年7月。)
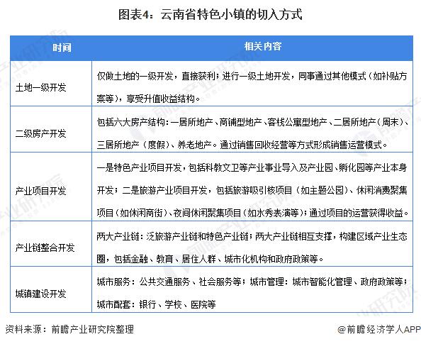
云南省特色小镇投资切入方式多元化 一二级土地开发联动
特色化是小镇发展的前提,旅游化是特色小镇发展的有效路径,资金、土地扶持是基本保障。特色小镇重在特色产业和资源,形成一个强势资源或产业的带动,周边其他产业逐步加入并完善的过程。让优势得以凸显,并最终形成特色小镇独享优势。特色小镇的参与主体构成以企业主体,ZF引导、服务,负责小镇的定位、规划、基础设施和审批服务,在市场运作的基础上,引进民营企业建设特色小镇。
云南省特色小镇的切入方式主要包括:一级土地开发、二级土地开发、产业项目开发的等。

而企业资金来源方面,截止到2018年年中,云南省105个特色小镇中,绝大多数已完成规划编制、项目选址、项目可研、项目环评、土地预审等前期工作,落实了投资主体并开工建设,已由去年的规划设计和项目前期工作阶段,转入项目建设的高峰期,施工场面已全面铺开。其中,部分特色小镇创建工作进展较快,比如,红河“东风韵”小镇、腾冲玛御谷温泉小镇、屏边滴水苗城、寻甸凤龙湾阿拉丁小镇等部分特色小镇已基本成形。
同时,云南省特色小镇通过ZF财政支持、企业主体投资、银行贷款等渠道落实到位资金769.2亿元。其中,ZF财政资金112.7亿元,企业自筹资金412.6亿元,银行贷款186.7亿元,其他资金57.3亿元。红河州、大理州、丽江市还分别设立了100亿元、80亿元、40亿元3只特色小镇建设基金。

以上数据来源于
前瞻产业研究院《
中国特色小镇建设战略规划与典型案例分析报告》,同时前瞻产业研究院提供产业大数据、产业规划、产业申报、产业园区规划、产业招商引资等解决方案。