猎户星云 发表于 2020-4-29 20:04 
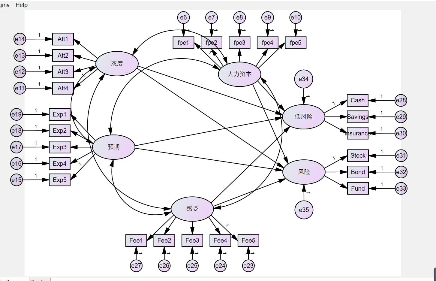
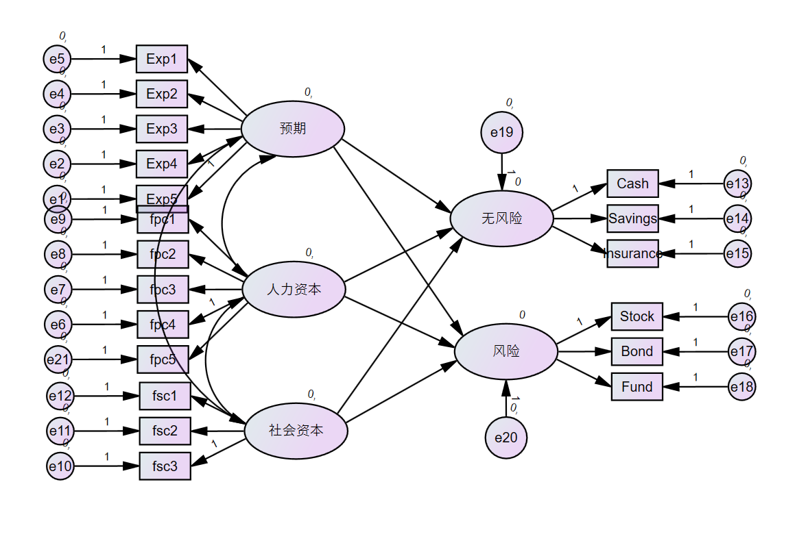
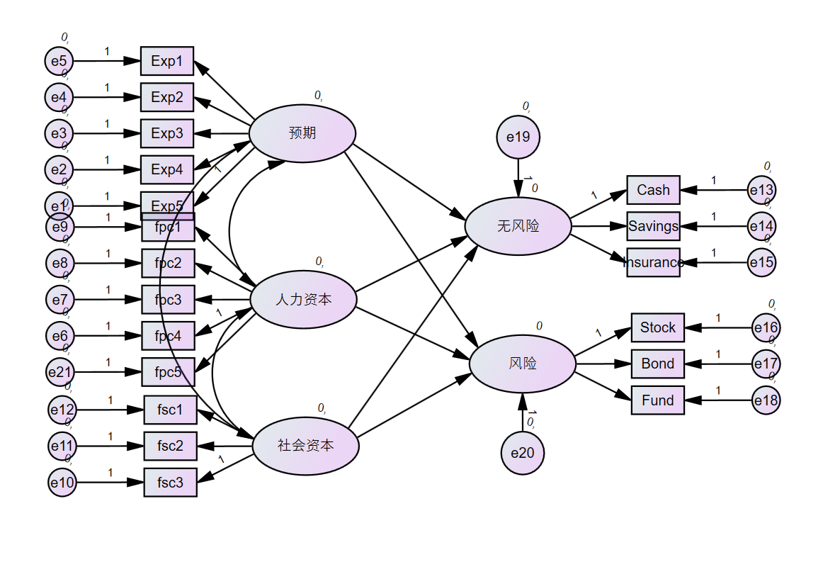
能不能把图整理一下,自变量放左边,因变量放右边。现在的情况,自变量的共变都比较乱,看不清楚。
[img]file:///D:/%E6%88%91%E7%9A%84%E6%96%87%E6%A1%A3/Documents/Tencent%20Files/1050365961/FileRecv/MobileFile/Image/TOE%25S8L97C[IS3XA4S%7DGRYU.png[/img]
因为我自变量比较多,再加上相关就挺乱的,我删了几项自变量,还是需要附加一个约束