1、汽车维修行业基本概况分析:分类、经营模式
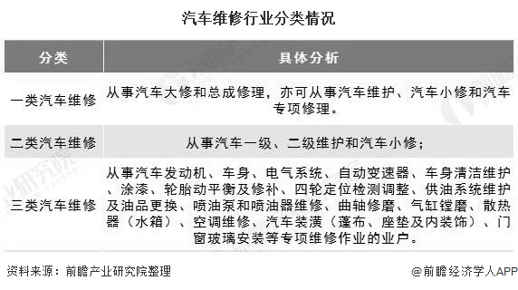
汽车维修行业分为一类汽车维修、二类汽修维修、三类汽修维修。现在的标准中一类、二类的经营业务范围一致,三类的作业具有一定的深度,解决了目前汽车维修市场大量存在的超范围经营问题。

汽车维修行业经营模式是指汽车维修服务体系中汽车维修企业根据汽车维修服务定位确定的汽车维修业态构成,不同的汽车维修业态构成,将形成不同的汽车维修经营模式。
在我国汽车维修市场有代表性的汽车维修企业经营模式有:三位/四位一体(3S/4S)经营模式、维修连锁经营模式、特约维修经营模式、综合类特约维修经营模式。

2、中国汽车售后维修市场规模逐年增长
我国汽车维修行业已成为一个独立的、社会化的产业,初步形成了以一类企业为基础,二类企业为骨干,三类企业为补充的布局合理、服务便捷的汽车维修网络体系。2016-2019年,我国汽车售后维修市场规模逐年增长,统计数据显示,2019年,我国汽车售后维修市场规模约为6770亿元。

3、原材料成本和人力成本所占比重较高
汽车维修成本主要有人、机、料三方面。人是指人工方面的成本;机是指设备等固定资产;料即维修中使用的工具、备件等消耗品。汽车维修行业成本支出主要组成由原材料成本、人力成本、能源成本以及其他成本,其中,原材料成本和人力成本所占比重较高。

4、中国汽车维修行业发展趋势分析
汽车技术的飞速发展带动了汽车维修技术的进步,汽车维修日益呈现出自身的高科技特征,其正向着设备现代化、资讯网络化、诊断专家化、管理电脑化的方向发展,修理模式已由传统的拆卸修理型转变为诊断换件型。
知识的密集性和技能的综合性已成为现代汽车维修职业技能的重要特点,汽车维修业也正逐步地发展成为一个独立的、具有极大发展空间和潜力且服务要求越来越高的技术服务性行业。

以上数据来源及分析请参考于
前瞻产业研究院《
中国汽车维修行业市场运行状况与投资预测分析报告》,同时前瞻产业研究院提供产业大数据、产业规划、产业申报、产业园区规划、产业招商引资等解决方案。