四川省手机行业实现跨越式发展
近年来四川省手机市场表现亮眼,2016-2019年,四川省移动通信手机产量增长了3.3倍,年复合增长率达到149%。近几年四川手机产业实现跨越式发展,其背后的原因值得探究。
1、四川省手机产量增长迅速
2016年以来,中国智能手机产量持续下滑,四川省手机产量却呈逆势快速增长趋势。2016-2019年,四川省移动通信手机产量增长了3.3倍,年复合增长率达到149%;2019年,四川省移动通信手机产量为14811万台,同比增长56.9%。
2019年,全国移动通信手机产量为17.01亿台,四川省手机产量占全国的10.2%,排名第四位,仅次于广东、河南、重庆。近几年四川手机产业实现跨越式发展,其背后的原因值得探究。


2、四川省打造全球电子信息产业高地
四川省智能手机的快速发展,离不开政策的支持。近年来,四川省省发布了一系列政策,推动四川数字经济发展,着重打造电子信息化产业(包括智能手机及相关产业链),为四川手机产业发展提供政策规划支持。
根据四川省政府发布的《关于优化区域产业布局的指导意见》,四川省重点发展电子信息产业的市区主要包括成都、德阳、遂宁、宜宾、自贡等。根据《关于加快构建“5+1”现代产业体系推动工业高质量发展的意见》规划,到2022年,四川省电子信息产业规模将突破1.7万亿元,建成全球重要的电子信息产业基地。
其中,成都为四川电子信息产业建设核心,2018年,成都电子信息产业规模为7366亿元。根据成都市政府印发的《关于促进电子信息产业高质量发展的实施意见》,到2020年,成都全市电子信息产业主营业务收入突破1万亿元;到2022年打造成为全球电子信息高端研发制造基地和世界软件名城。



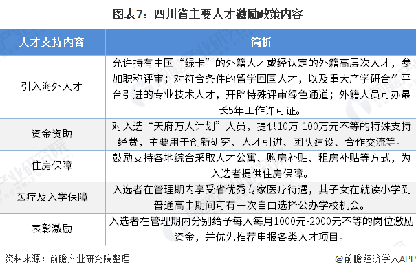
3、四川省积极引进新兴产业,开启人才引入战略
通过政策拉动作用,四川省近年来引入了一批手机产业链相关厂商。2016年12月,赛博宇华手机全产业链项目落户四川泸州长江经济开发区;2017年2月,全球第三大晶圆代工厂格罗方德半导体股份有限公司12英寸晶圆成都制造基地项目落户于成都高新区;2018年3月,康佳手机在四川宜宾正式投产;2018年9月,OPPO在成都设立研发中心;截至2019年11月,宜宾先后签约了朵唯、领歌、苏格等智能终端项目185个,实际达产106个。
2015年,《中国制造2025》开启,新兴产业快速崛起,新兴产业的引入,刺激了对高层次人才需求,全国多个省/市开启拉人大战。四川省也不例外,2018年就发布了两大重磅人才政策:《关于大力引进海外人才、加快建设高端人才汇聚高地的实施意见》和《四川省“天府万人计划”实施办法》。
根据实施意见,四川力争通过5年时间,“千人计划”专家累计达到2000人,海外留学回国人员、在川外国留学生、来川工作交流的外国专家每年分别达到1万人、1.5万人次、2万人次,基本形成一支与四川省建设内陆开放型高地、实现转型发展创新发展相适应的海外创新创业人才队伍。


4、四川省用工成本、土地成本仍具优势
无论从用工成本还是土地成本来看,四川省均具有优势。2018年四川省制造业城镇员工平均工资水平为69810元,低于广东及全国平均水平;2020年1-5月,四川省平均商品房销售价格为7617元/平米,低于广东省、重庆市和全国平均水平。
用工成本及土地成本/租金成本,是影响制造业产业转移的重要因素之一,用工成本和租金成本上升过快,将趋势制造业向生产要素成本更低的地区转移。2018年,三星关闭了天津手机工厂,就是因为当地劳动力成本租金成本上升过快。四川省的劳动力成本/租金成本优势,容易吸引手机制造业相关企业在当地落户。


5、四川省自贸区打造内陆开放高地
四川自由贸易试验区包括成都、泸州两个部分,涵盖三个片区,即成都天府新区片区、成都青白江铁路港片区及川南临港片区,实施范围约120平方公里。
2018年8月,四川省人民政府办公厅印发《中国(四川)自由贸易试验区协同改革先行区建设实施方案》,拟探索建立自贸试验区协同改革先行区。2019年7月,四川省政府明确了德阳、资阳、眉山、南充、自贡、内江和温江7个协同改革先行区的实施范围及功能定位。
截至2019年1月底,四川自贸试验区累计新增企业5.3万家、注册资本7600亿元,外商投资企业628家,进出口947亿元。
得益于四川省自贸区推动,2019年,四川省实现货物进出口总额6765.9亿元,进出口规模居全国第10位,同比增长13.8%,高于同期全国整体进出口增幅。2020年1-3月,四川省实现货物进出口1590.4亿元,同比增长10.7%,进出口规模位居全国第九位。
2020年6月,四川发布《关于加快推进四川省外贸转型升级基地建设的实施意见(2020-2025年)》,提出到2025年,要培育省级外贸转型升级基地40个,形成若干基地产业集群。
未来,四川省作为中国内陆自贸区高地,将有利于引入手机产业链企业入驻,同时为手机、零部件等产品进出口提供便利。

6、四川省手机产业链仍有待完善
四川省手机产业近几年虽然崛起较快,但是产业链发展仍未成熟。广东省经过多年代工模式,手机产业配套设施已经完善,且发展出了三大手机巨头华为、vivo、OPPO。四川省手机产业链目前知名供应商仍比较少,合作签约手机品牌主要以小众品牌为主。
未来四川省仍需引入创新企业、头部企业,强化企业技术创新能力,提升产品质量,走品牌化,高质量发展路线。

7、前瞻观点:四川作为西部经济领头羊,有望成为全国第二手机制造高地
得益于四川省政策支持、劳动生产要素价格低廉、自贸区开放市场等因素,四川省电子信息产业近年来发展迅速,2019年电子信息产业规模已突破万亿。其中,手机产业作为四川省电子信息产业的一个分支,表现亮眼。
未来,四川省仍将大力引进国内外企业及人才,着力打造电子信息产业。根据规划,2022年四川省电子信息产业规模将达到1.7亿。
尽管目前,四川省手机产业链相对于广东省,仍显薄弱,但发展潜力巨大。随着中国西部大开发推进,四川未来有望承接中国东部沿海手机制造业,成为第二智能手机制造高地。
更多数据及分析可参考于
前瞻产业研究院《
中国手机行业市场前瞻与投资预测分析报告》,同时前瞻产业研究院提供产业大数据、产业规划、产业申报、产业园区规划、产业招商引资等解决方案。