中国光伏发电行业市场现状及区域发展进行对比情况
光伏发电有着成本低廉、绿色环保等特质在近几年来受到企业热捧,特别是政府的补贴以及相关利好政策导致多数企业趋之若鹜,但其进入壁垒较高,从而告知行业集中度大幅度升高。
那么,究竟是谁担任了龙头一哥的位置呢?本篇将从光伏发电行业整体发展现状展开,深度解析光伏发电行业;并进一步对光伏发电行业区域发展进行对比分析,挖掘哪个省是我国的龙头一哥?
1、光伏发电行业整体发展现状分析
——行业发展迅速 7年竟翻了10倍
据国家能源局统计数据显示,2020年上半年,全国新增光伏发电装机1152万千瓦,其中集中式光伏新增装机708.2万千瓦,分布式光伏新增装机443.5万千瓦。截止2020年6月底,光伏发电累计装机达到2.16亿千瓦,其中集中式光伏1.49亿千瓦,分布式光伏6707万千瓦。

2)分布式光伏发电7年内规模竟扩大20倍
近年来,国家光伏发展政策逐渐向分布式光伏发电倾斜,2016年,国家能源局发布《太阳能发展“十三五”规划》,规划中明确提出继续开展分布式光伏发电应用示范区建设,到2020年建成100个分布式光伏应用示范区,园区内80%的新建建筑屋顶、50%的已有建筑屋顶安装光伏发电。

据国家能源局统计数据显示,2013年以来,我国分布式光伏发电市场份额稳步提升,2013年,分布式光伏发电累计装机容量为3.1GW,仅占总体的16.0%,到2019年,增长至62.63GW,占总体的30.66%,2020年市场份额进一步提升,截至第一季度,分布式光伏发电累计装机容量占总体比重上升至30.9%,预计未来,分布式光伏发电市场份额将进一步提升

3)累计装机容量华东地区第一 单省份山东第一
从发展规模上看,2018-2020年上半年,华东地区以7055万千瓦成为首要装机量区域,2020年上半年的增速为7.14%;西北地区以5030万千瓦尾随其后,2020年上半年的增速为1.70%。从发展速度来看,华南地区在2020年上半年以13.22%的增速发展,其次为东北地区以10.21%的增速位居第二。

从省市来看,山东省以1801万千瓦的总累计装机容量占据全国第一,其次为江苏和河北,分别以1599万千瓦和1571万千万占据第二和第三的位置。

4)未来市场需求强劲
我国作为电力生产大国,同时也是电力消耗大国,近年来,我国全社会用电量持续提升。据国家能源局数据显示,2020年1-6月,全社会用电量累计33547亿千瓦时,同比下降1.3%。分产业看,第一产业用电量373亿千瓦时,同比增长8.2%;第二产业用电量22510亿千瓦时,同比下降2.5%;第三产业用电量5333亿千瓦时,同比下降4.0%。
2020年上半年,全国光伏发电量1278亿千瓦,同比增长20%,光伏发电量占全部发电量的3.8%,较去年增长约0.8%。
随着城镇化率和城乡居民电气化水平的持续提高,以及新一轮农网改造升级、居民取暖“煤改电”的大力推进,尤其在气温因素的作用下,冬季取暖和夏季降温负荷快速增长,带动了城乡居民生活用电快速增长。而光伏发电作为可再生清洁能源的一种,随着我国用电量的不断提升,需求量也将逐渐扩大。

2、中国光伏发电行业区域发展对比分析
——累计装机容量区域集中度较高,CR3高达61.23%
从累计装机容量来看,其区域集中度较高;CR3在22.5%上下浮动,CR5在35%左右上下浮动,而CR10则在62%上下浮动。CR3呈现逐年递增趋势,而CR10却呈现逐年递减趋势,系由于弃光率的持续下降导致青海、新疆、宁夏、陕西和甘肃等地的累计装机容量逐年递增。

2)TOP3一直是山东、江苏和河北
——从装机容量来看
总体来看,山东省一直和江苏以及河北省差距不大,但在2019年开始疯狂攀升,其在2019年的累计装机容量达到了1619万千瓦,而江苏和河北却只有1486万千瓦和1474万千瓦。此外,三省都在2014-2017年这三年发展最快,其中山东省最快达到304.55%的增速。
截止2020年上半年,山东省累计装机1801万千瓦,是名副其实的第一,而江苏以1599万千瓦位居第二,河北以1571万千瓦位居第三。

从累计分布式光伏发电装机容量来看,山东省在2018年再一次实现累计分布式光伏发电装机容量超过其光伏电站累计装机容量,其分布式发电装机容量为713万千瓦,光伏电站为648万千瓦;而江苏省和河北省至今以光伏电站为重,但总体趋势偏向于发展分布式光伏发电。

从新增装机容量来看,山东省是TOP3中发展最快的,其2014年新增装机容量只有3万千瓦,而其在2017年的最高值达到了597万千瓦,实现了同比341.10%的增速。总体来看,自补贴价格的下跌后,山东省依旧每年以200万千瓦的增速发展,而江苏省和河北省却下降较快。
截止2020年上半年,山东省新增装机181万千瓦;其中,光伏电站为62万千瓦,分布式发电为119万千瓦。2020年上半年江苏省新增装机113万千瓦;其中,光伏电站为62万千瓦,分布式发电为51万千瓦。在2020年上半年,河北省新增装机97万千瓦;其中,光伏电站为56万千瓦,分布式发电为41万千瓦。

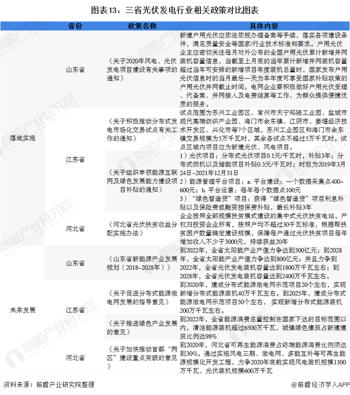
(2)从政策加持来看
一个行业的高速发展,免不了政策的加持。2016年12月,国家能源局发布《太阳能发展“十三五”规划》,规划指出“十三五”将是我国太阳能产业发展的关键时期,基本任务是产业升级、降低成本、扩大应用,实现不依赖国家补贴的市场化自我持续发展,成为实现2020年和2030年非化石能源分别占一次能源消费比重15%和20%目标的重要力量。根据《太阳能发展“十三五”规划》,到2020年底,太阳能发电装机将达到1.1亿千瓦以上,其中光伏发电装机达到1.05亿千瓦以上。

总体来看,三省都已超额完成了十三五规划目标。截止2020年上半年,山东省超额完成6.01GW,江苏省超额完成5.99GW以及河北省超额完成0.71GW。

在落地实施方面,山东省明确提出了让各地发改委能源部门和电网企业要以服务群众的姿态,积极做好户用光伏的受理、代备案、并网接入及电费结算,还有补贴申报的工作,为群众提供其优质的服务。
江苏省积极推动分布式光伏发电市场交易化,并规划了几个试点地区;其次,还推出了“绿色智造贷”的项目从而获得利息补贴以及保险费或融资担保费补贴,最长补贴3年。
河北则是让企业按照全部规模扶贫模式建设的集中式光伏扶贫电站,产权归投资企业所有,按照户均不超过30千瓦标准,根据帮扶贫困户数量确定建设规模,保障每户通过光伏扶贫项目每年增加收入不少于3000元,持续获益20年。
在未来发展方面,山东省预计在2028年,全省光伏发电装机容量达到2400万千瓦左右;江苏省将在2025年,建成分布式能源微电网示范项目50个左右, 实现新增分布式能源装机200万千瓦左右;河北省力争2020年底前实现风电装机规模1300万千瓦、光伏装机规模600万千瓦。

特别注意的是,山东省的《山东省新能源产业发展规划(2018-2028年)》,其明确指出:到2022年,全省太阳能产业产值力争达到500亿元;到2028年,全省太阳能产业产值力争达到800亿元;并且力争到2022年,全省光伏发电装机容量达到1800万千瓦左右;到2028年,全省光伏发电装机容量达到2400万千瓦左右。

2020年3月31日,国家发展发改委公布《关于2020年光伏发电上网电价政策有关事项的通知》指出补贴范围的I~III类资源区新增集中式光伏电站指导价,分别确定为每千瓦时0.35元(含税,下同)、0.4元、0.49元;
此外,采用“自发自用、余量上网”模式的工商业分布式光伏发电项目,全发电量补贴标准调整为每千瓦时0.05元;采用“全额上网”模式的工商业分布式光伏发电项目,按所在资源区集中式光伏电站指导价执行。
能源主管部门统一实行市场竞争方式配置的所有工商业分布式项目,市场竞争形成的价格不得超过所在资源区指导价,且补贴标准不得超过每千瓦时0.05元。

2020年6月28日,国家能源局综合司发布《关于公布2020年光伏发电项目国家补贴竞价结果的通知》。其中,在2020年,拥有国家补贴项目个数最多的是浙江省,其拥有66个,总装机容量为261.89万千瓦;
其次为贵州,项目个数57个,总装机容量为522万千瓦;而山东拥有40个项目,总装机容量为103.38万千瓦,河北拥有36个项目,总装机容量为358.34万千瓦。
特别注意的是,江苏2020年没有国家补贴项目,但其在2019年拥有补贴项目321个,装机容量为53.32万千瓦。

(3)从地理位置来看
从地理位置来看,山东、河北主要分布在北纬36°附近,气候较为干旱,户用光伏首年每千瓦发电量可达1200-1300度,与江浙地区相比,高出20%左右。根据2020年国家发改委的电价政策,全国户用光伏统一补贴0.08元/度,这一政策对于光照资源较好的地区有明显的优势。

我国太阳能辐射年总量在860~2080kWh/m2之间,直接辐射年总量在230~1500 kWh/m2之间,年平均直射比在 0.24~0.73之间,年日照时数在870~3570小时之间。2020年上半年,全国光伏利用小时数595小时,同比增长19小时。东北地区光伏利用小时数最高,达771小时,同比下降19小时;华中地区利用小时数最低,达493小时,同比增长46小时。
河北省太阳能资源丰富,全省太阳能年总辐射量在1450-1700kWh/m2;山东省的太阳能资源的水平面年总辐射量在1400~1550kWh/m2之间;江苏省的平均年辐射量为 1050~1400KWh/ m2。从光伏发电利用小时数来看,河北省和山东省的光伏发电利用小时数超过江苏省。

(4)从经济效应来看
在2019年10月15日,中国经济信息社正式发布《2018-2019年全球绿色能源应用发展年报》,其指出江苏省是我国光伏产业完备程度最高、产业规模最大、企业集聚度最高的省份。目前,江苏省光伏相关企业超过600家,产值近4000亿元,产品出口到全球100多个国家和地区,产业技术创新水平跃居国际前列。
此外,自2018年以来,江苏在多晶硅片、电池、组件等光伏产业链主要环节的产量稳定增长。2018年江苏光伏电池生产表现突出,太阳能电池产量达3605.9万kW,居全国第一,占全国太阳能电池总产量(9605.34万kW)的37.54%

注:河北省为测算值。
根据《江苏统计年鉴—2019》,江苏省的发电量、规模以上工业企业主营业务收入和资产总计都超过山东省和河北省;规模以上工业企业一般都有工业厂房,且一般来说营业较好以及用电量等条件都有极大地优势,间接说明了江苏省是光伏投资的最佳理想对象。

江苏省拥有超过600家光伏相关企业,也拥有众多龙头企业;像是江苏中能,其在2013-2019年霸连了全球TOP1多晶硅生产规模的位置;像是协鑫集团、阿斯特太阳能、天合光能这些都属于世界前列的佼佼者。
河北省拥有像是晶澳、英利集团这样的龙头企业,其在组件领域也拥有傲人的成绩。而山东省拥有最多的是在下游的太阳能系统安装服务的企业,像是大唐山东发电有限公司,其承包了很多国家级光伏发电项目。

3、前瞻观点:江苏省更胜一筹
从累计装机容量来看,山东省远超过江苏省和河北省;而其政策加持的力度进一步固定了山东省在光伏发电行业的地位。从经济效益来看,江苏省的产值远超山东省和河北省,且拥有众多光伏企业。
从行业供给端来看,江苏省是毫无争议的第一。从累计装机容量来看,山东省才是龙头霸主。但是,总体来说,江苏省更胜一筹,不管是从经济效益还是累计装机容量。
更多数据及分析请参考于
前瞻产业研究院《
中国光伏发电产业市场前瞻与投资战略规划分析报告》,同时前瞻产业研究院提供产业大数据、产业规划、产业申报、产业园区规划、产业招商引资等解决方案。
相关产业园区信息可参考:
光伏产业园区