全部版块 我的主页
论坛 新商科论坛 四区(原工商管理论坛) 行业分析报告
489 0
2020-10-12
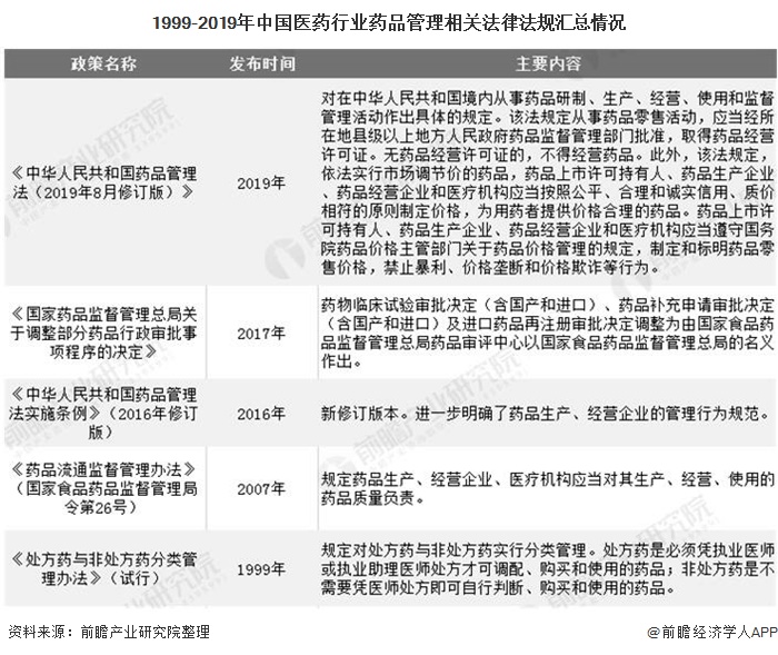
1、中国医药行业相关法律法规汇总情况
医药行业主要法律法规涵盖药品管理、医疗器械管理、食品管理、经营资质管理及互联网药品经营管理等方面,具体内容如下:
1)药品管理相关法律法规汇总

10.jpg



2)医疗器械管理相关法律法规汇总

9.jpg


3)食品管理及经营资质管理相关法律法规汇总

8.jpg



4)互联网药品经营管理相关法律法规汇总

7.jpg


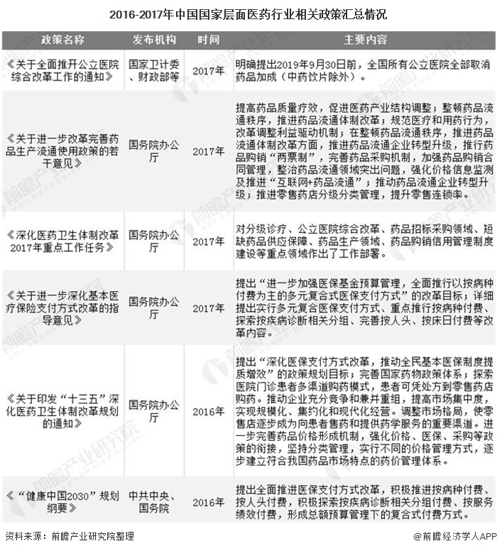
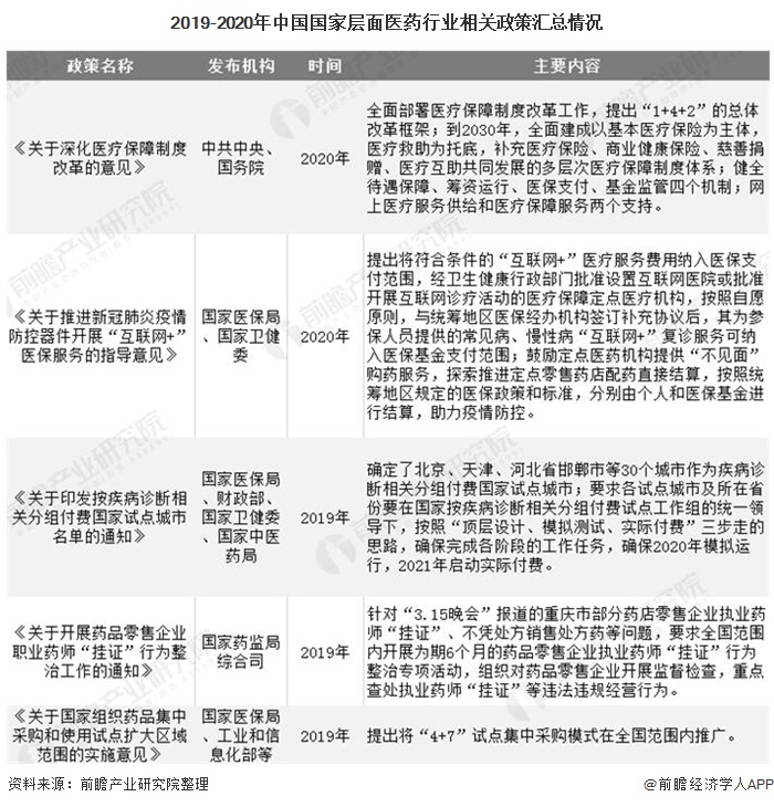
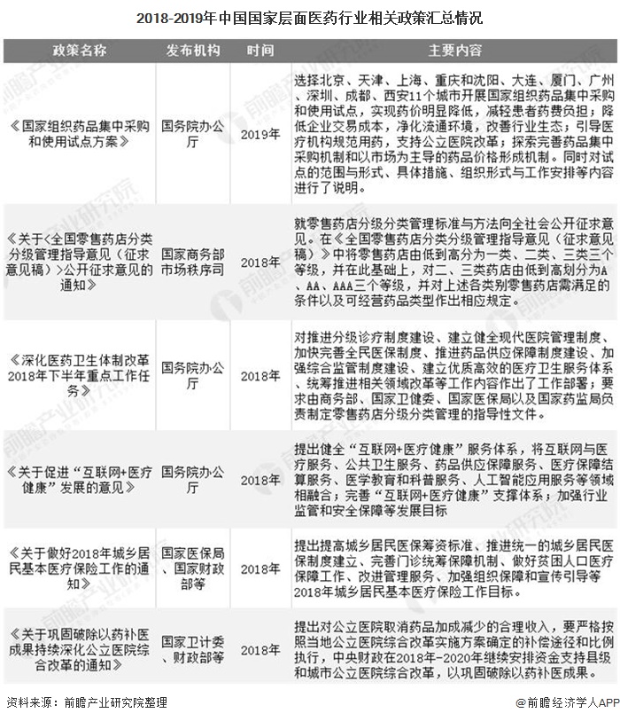
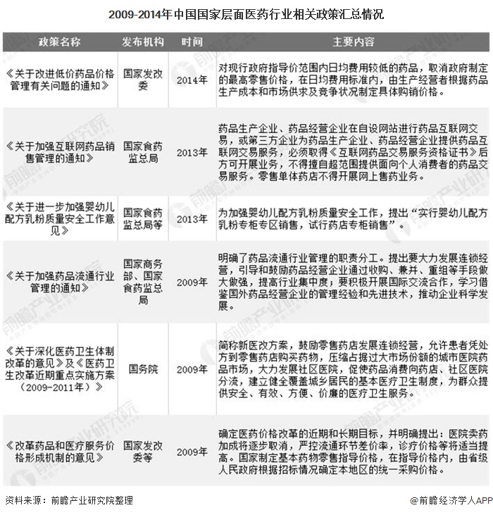
2、中国医药行业相关政策汇总情况
近几年,针对我国制药行业中存在的药物上市审批缓慢、创新品种缺乏、仿制药整体质量良莠不齐等现状,监管层陆续出台多项行业监管改革政策,涉及研发生产等多个环节,目的在于改变行业以往存在的一些问题,积极引导行业发展向优质和创新转型。行业政策的不断出台为医药行业发展和创新营造了良好的政策环境。

6.jpg


4.jpg


3.jpg


2.jpg


1.jpg



以上数据来源及分析请参考于前瞻产业研究院中国医药行业市场前瞻与投资战略规划分析报告》,同时前瞻产业研究院还提供产业大数据、产业规划、产业申报、产业园区规划、产业招商引资等解决方案。
二维码

扫码加我 拉你入群

请注明:姓名-公司-职位

以便审核进群资格,未注明则拒绝

相关推荐
栏目导航
热门文章
推荐文章

说点什么

分享

扫码加好友,拉您进群
各岗位、行业、专业交流群