经管之家App
让优质教育人人可得
立即打开
全部版块
我的主页
›
论坛
›
提问 悬赏 求职 新闻 读书 功能一区
›
学道会
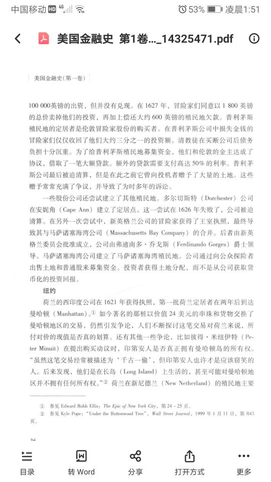
jessie68us_2020-11-04 01:52:21_【学习笔记】
楼主
jessie68us
583
0
收藏
2020-11-04
附件列表
tmp_6f0d4f3fa94062d861a74b5c3207713b97670607d34a91fe.jpg
原图尺寸 74.4 KB
tmp_d8c8b2fb752e1e6997b21e4bfd3bb0c059246a42e2eaaa09.jpg
原图尺寸 75.57 KB
tmp_c31a81f1bd7849a1d34ae942d1921bcefed44b5f9a6d62d8.jpg
原图尺寸 66.79 KB
tmp_fc7de54ff740610800114d4369f3cd896b9573102443375d.jpg
原图尺寸 70.89 KB
tmp_751261b45ee4430a6e73cb15a349011d19bbd3f2c8972b1a.jpg
原图尺寸 69.26 KB
扫码加我 拉你入群
请注明:姓名-公司-职位
以便审核进群资格,未注明则拒绝
栏目导航
学道会
经管文库
stata专版
行业分析报告
文献求助专区
数据交流中心
热门文章
CDA数据分析师实战核心:假设检验的逻辑、方 ...
投资成长股
华为财务BP转型实战
奇瑞集团2025年新能源销量突破90万辆
【24热点,自用整理!】2007-2024上市公司长期 ...
【24更新,热点指标!】2007-2024上市公司数字 ...
2026年Stata初高级寒假班—AI赋能+原理+操作 ...
一文了解11种最常见的机器学习算法应用场景
CDA数据分析师核心实战:数据整合的价值、流 ...
CDA 认证考试大纲 2025 重磅更新:一二级考 ...
推荐文章
26年寒假天津站|Gemini论文写作&数据分析 ...
2026JG学术冬训营:从Stata初高到Python机器 ...
关于如何利用文献的若干建议
关于学术研究和论文发表的一些建议
关于科研中如何学习基础知识的一些建议 (一 ...
一个自编的经济学建模小案例 --写给授课本科 ...
AI智能体赋能教学改革: 全国AI教育教学应用 ...
2025中国AIoT产业全景图谱报告-406页
关于文献求助的一些建议
几种免费下载文献的方法----我的文献应助经
说点什么
分享
微信
QQ空间
QQ
微博
扫码加好友,拉您进群
各岗位、行业、专业交流群