全部版块 我的主页
论坛 金融投资论坛 六区 金融学(理论版)
5159 9
2011-02-27
中国经济金融化指标体系研究
蔡则祥,王家华,杨凤春
(南京审计学院,江苏南京 210029)
[摘 要]根据金融与经济融合程度的不同,经济金融化可分为经济货币化、经济信用化、经济证券化、经济虚拟化等阶段,衡量经济金融化程度的指标体系也就由经济货币化指标、经济信用化指标、经济证券化指标和经济虚拟化指标构成。应从中国经济与金融发展的实际设计科学、实用的衡量经济金融化程度的指标体系。
[关键词]经济金融化;指标体系;金融相关率;货币化比率;证券化比率
[中图分类号]F014  [文献标识码]A
二维码

扫码加我 拉你入群

请注明:姓名-公司-职位

以便审核进群资格,未注明则拒绝

全部回复
2011-2-27 13:39:30
一、问题的提出
经济金融化是指一国国民经济中货币及非货币
性金融工具总值与国民财富总值之比值的提高过程
及趋势。它不仅反映一国金融发展水平,而且反映
该国国民经济发展水平。不同经济发展阶段经济金
融化程度是不同的。科学确定和合理选取衡量经济
金融化的指标体系,对准确判断一国金融发展阶段、
制定金融发展战略具有重要意义。
然而,从理论和实践来看,用来衡量经济金融化
的指标却并不统一,有的强调用金融相关率(FIR,戈
德史密斯),有的则强调用货币化比率(M2/GDP,麦
金农)。应该说这些指标都能在某一方面某一时期
反映某一国家的经济金融化情况,但并不是放之四
海而皆准的准则。特别是对中国这样一个处于市场
经济转型期的国家来说,短期内经济货币化和经济
金融化可能存在“巨变现象”。如用M2/GDP来衡
量,中国2001年广义货币与国内生产总值的比率达
到165%,高于美国、英国和日本,也高于东亚的韩
国等新兴工业化国家,难道说中国的金融比这些国
家还先进?难道说中国的金融深化程度比这些国家
还要深?这一现象引起了国内外学者的广泛关注,
引发了关于中国M2/GDP畸高之谜的争论。可见,
仅用M2/GDP这一指标来衡量中国的经济金融化是
不够的。
同时,如同经济发展一样,金融发展也有一个由
小到大、由浅入深、由不发达到发达的过程,金融深
化也就具有一个由浅化进而深化的过程。不同的阶
段以经济货币化、经济信用化、经济证券化、经济虚
拟化来概括之,与此相对应要衡量经济金融化的不
同程度,就要分别采用经济货币化、经济信用化、经
济证券化、经济虚拟化指标,并依此构建一个全面而
完备的指标体系。因此,这就引出一系列的问题:经
济金融化如何界定、各个阶段如何划分、指标体系如
何构成、以此指标体系衡量中国的经济金融化程度
结论如何等等。本课题正是试图回答和解决这些问
题。
二维码

扫码加我 拉你入群

请注明:姓名-公司-职位

以便审核进群资格,未注明则拒绝

2011-2-27 13:40:17
二、关于经济金融化指标的已有研究成果的回顾
有关经济金融化的开创性研究是1969年由戈
德史密斯(R.W.Goldsmith)完成的。他在《金融结构
与金融发展》一书中采用金融中介的资产对GNP的
比重代表金融发展的水平,运用35个国家从1860-
1963年的有关数据,得出的结论是:“在一国经济发
展过程中,金融上层结构有关的增长比国民产值及
国民财富所表示的经济基础结构的增长更为迅速,
因而,金融相关比率(即某一时点上一国金融工具的
市场总值与实物形式的国民财富的市场总值之比)
有提高的趋势。”[1]在此戈德史密斯提出了衡量经济
金融化的指标———金融相关比率(FIR),其定义为
“全部金融资产价值与全部实物资产价值(即国民财
富)价值之比,这是衡量金融上层结构相对规模的最
广义指标。”[1]“FIR与货币化比率、非金融相关率、
资本形成率、外部融资率、金融机构新发行比率、金
融资产价格波动和乘数成正向相关,与资本-产出
比率成反向相关。”[1]戈德史密斯还对金融发展的阶
段性进行了阐述,他认为在各国经济金融发展的不
同历史阶段中,会形成不同的金融结构,大体说来有
三种基本类型:“第一类型金融结构的特点是:金融
相关率较低(约为1/5至1/2之间),债权凭证远远
超过股权凭证而居于主导地位,在全部金融资产余
额中金融机构所占比例低,商业银行在金融机构中
占据了突出地位。第二类金融结构的特点是:金融
相关率仍然很低,债权凭证仍然大大超过了股权凭
证,银行仍然在金融机构中占据了主导地位。它与
上一种结构的主要区别在于:**和**金融机构
发挥了更大的作用,从而体现出这些经济社会具有
混合型特色。第三类金融结构的特点是:金融相关
比率较高,约在1左右(也就是说,它在金融资产总
额与国民财富相等),然而金融相关比率有一个从
3/4到5/4的相当大的变动范围,有时也可能上升
到2的水平;其次,尽管债权仍有所上升,金融机构
在金融资产中的份额也已提高,金融机构日趋多样
化,这导致了银行体系地位下降以及储蓄机构和私
人及公共保险组织地位的上升。”[1]
不同的学者对金融相关比率的分子选择并不相
同。有的学者采用的是广义货币余额,而另外一些
学者则采用国内金融资产总额作为计算的分子。我
国很多学者采用广义货币余额M2作为分子,以
GDP作为分母来计算金融相关比率。但我们认为,
金融相关比率反映的只是金融总量与国民收入之间
关系的一个时间序列的动态指标,它并没有反映出
经济金融化的不同阶段和不同层次,也没有反映出
金融体系内的结构变化与“新组合”。因此仅用FIR
来衡量经济金融化是不够的。
著名经济学家麦金农(R.I.Mckinnon,1973)和肖
(E.S.Shaw,1973)通过对发展中国家的经济发展过
程进行分析,提出了著名的“金融抑制”与“金融深
化”论,提出为消除严重阻碍资本积累、技术进步与
经济增长的“金融抑制”现象,发展中国家必须通过
“金融深化”———金融资产以快于非金融资产积累的
速度而积累的方式进行一系列金融改革,减少人为
因素对金融市场的干预,借助市场的力量以实现利
率、储蓄、投资与经济增长的协调发展,才能促进经
济的长期健康发展。广义货币M2与国内生产总值
GDP之比是其衡量金融深化程度的最主要指标之
一。
利维(Levine,1997)对80个国家1969-1989年
20年的时间进行实证分析后,得出了结论:金融发
展促进了人均增长率的提高、物质资本的积累和经
济效率的提高。他在衡量经济金融化程度时,除了
传统的金融深度指标———FIR外,还采用了以下几
个金融中介发展指标:(1)Bank指标是衡量中央银
行与商业银行在信贷资源配置中的相对地位的指
标,它是商行信贷与全部信贷的比率;(2)Private指
标是分配给私人企业的信贷与国家总信贷资产总额
的比率;(3)Privy指标是分配给私人企业的信贷与
GDP之比。这些指标在衡量转轨经济国家的经济金
融化程度上是非常重要的。但利维等人并没有考察
金融中介自身的结构变化。
此外,利维和沙拉·泽沃斯(R·Levine and Sara·
Zervos,1998)还对股票市场的发展进行了细分,提出
了资本化率、流动性指标。资本化率是衡量股票市
场规模的指标,它等于国内股票交易所上市的公司
的市值与GDP的比率。流动性指标包括换手率和
交易比率。换手率等于国内股票市场的交易量与国
内上市公司的市值之比。交易比率是国内股票市场
的交易量与GDP之比。这些指标的缺陷在于没有
结合股票市场效率和规模两方面来考察股票市场的
发展。
我国国内学者饶余庆1983年曾就1967-1973
年间67个国家经济增长与金融深化的关系,作了横
断面与时间序列的综合计量研究,得出的主要结论
是经济增长大致与金融深化有相当的正数相关。[2]
二维码

扫码加我 拉你入群

请注明:姓名-公司-职位

以便审核进群资格,未注明则拒绝

2011-2-27 13:40:36
他采用个人平均实际收入增长率代表经济增长,用
个人平均实际货币增长率及各种不同定义的货币总
量(M1,M2,M3)对国民生产总值的比率来衡量经济
金融化的程度。可以看到他的经济金融化研究还是
局限在对经济货币化的分析之中。
货币供应量对GDP的比率是我国经济学界用
于分析发展中国家金融深化的一个常用指标,易纲
(1996)提出了中国经济的货币化假说,认为中国货
币供应量对GDP比率升高的原因是经济的货币化,
但没有研究广义货币对GDP的比率。戴根有
(2000)比较了中国与世界几个主要国家(印度、美
国、韩国、日本)的M2/GDP的比率,认为中国M2/
GDP过高会导致整体支付风险过大。李扬(2001)认
为,中国的货币化率和资本化率同时上升,是在特殊
发展背景下出现的现象,不能简单地进行国际比较,
也不能简单地推出政策结论。
我国国内学者的研究主要集中于对经济金融化
的最基础阶段———经济货币化形态的分析,而对经
济信用化、经济证券化、经济虚拟化、经济金融自由
化等深层次的形态分析不多。因此,我们认为构建
一个经济金融化的指标体系具有深远的理论意义和
极大的实践价值。
二维码

扫码加我 拉你入群

请注明:姓名-公司-职位

以便审核进群资格,未注明则拒绝

2011-2-27 13:40:56
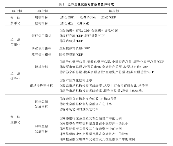
三、经济金融化指标体系的构成
根据金融与经济融合程度的不同,我们将经济
金融化划分为经济货币化、经济信用化、经济证券
化、经济虚拟化等四个阶段。衡量经济金融化程度
的指标体系也就由经济货币化指标、经济信用化指
标、经济证券化指标和经济虚拟化指标构成。
经济金融化的进程与金融结构演进的阶段是基
本一致的。经济金融化的过程有其内在的发展规
律,即:在经济发展水平较低的阶段,金融化主要是
货币化,也即货币存量的较快增长;当经济发展达到
一定的程度之后,货币存量的增长便会相对放慢,而
非货币金融工具的增长加快,货币性金融工具更多
地被信用性金融工具、证券性工具、创新的衍生金融
工具所替代,银行的地位逐步下降,金融市场的重要
性逐步提高,经济货币化进而更多地表现为经济的
信用化、证券化、虚拟化和自由化的趋势。在这个过
程中金融工具的虚拟性越来越强,越来越脱离与实
际资源的直接联系,金融功能也在相应地不断扩展,
经济与金融的融合及相互渗透越来越强烈,经济金
融化的程度不断提高。因此,分析经济金融化程度,
可以用不同层次的金融资产量与经济总量的比值来
衡量。
(一)经济货币化指标
经济货币化是指一国国民经济中全部商品和劳
务的交换以及包括投入和分配在内的整个生产过程
通过货币来进行的比重的提高过程及趋势。经济货
币化有三层含义:其一,通过货币媒介的商品交易量
的比重不断上升,物物交换逐渐消失,即交易货币
化;其二,居民收入分配中货币收入比重不断上升,
实物分配比重不断下降,即分配货币化;其三,居民
持有的货币性金融资产比重不断上升,即居民财产
货币资产化。三者相互影响,相互制约,其中交易货
币化是基础。交易货币化一方面是交易方式的进
步,是既有的商品交易中货币化比重的不断扩大;另
一方面,它还推动了经济的商品化进程。也就是说,
由于货币化交易的效率更高,它不但使既有的商品
交易货币化,还使得商品交易的范围不断扩大,不断
引导新的经济资源成为商品,推动了经济增长和财
富创造。经济货币化是经济金融化的最基础形态,
这一阶段是任何国家经济与金融发展融合都必经的
最初阶段。
货币交易的产出量(包括商品和劳务,下同)与
全部的社会产出之比值即为经济货币化程度的衡量
指标,该比值越大,说明经济货币化的程度越高。由
于在上述定义下,分子分母两项数值在技术上很难
进行准确统计,因此在经济学家的分析中,经济货币
化比率大都用货币存量与名义国民收入(或国内生
产总值、国民生产总值)的比值来代替。在一般情况
下和特定的历史时期内,这种替代是可以的。该比
值的变化基本上能够反映各个国家经济发展所走过
的历程。经济货币化指标包括两类:
1·规模指标:M0/GDP、M1/GDP、M2/GDP;
2·结构指标:M0/M2、M1/M2
(二)经济信用化指标
经济信用化是指一国国民经济中全部商品和劳
务的整个生产、交换、分配、消费过程中通过信用来
进行的比重的提高过程及趋势。信用化形态是在经
济货币化的基础上发展起来的。如果说交易货币化
是金融运行与经济运行融合的开端的话,那么各个
层次的信用活动,就是金融与经济融合过程中金融
发挥主导作用的开端。在这一阶段,货币开始直接
作用于资本积累,银行主要进行信用活动,间接融资
市场已经出现,但金融市场还不发达,金融工具还不
·51·

信用包括银行信用、商业信用、**信用和民间
信用等四种形态。因为民间信用无法准确统计,缺
乏统计数据支持,所以我们只考察银行信用指标、商
业信用指标和**信用指标。
1·银行信用指标:
①金融机构存款/GDP、金融机构贷款/GDP;
②银行存款/GDP、银行贷款/GDP;
③国内信贷/GDP。
2·商业信用指标:企业债券筹资额/GDP;
3·**信用指标:国债筹资额/GDP。
(三)经济证券化指标
经济证券化是指一国国民经济中证券化资产比
重的提高过程及趋势。从经济学的角度看,经济证
券化的本质是通过提供标准化和细分化的金融工
具,来实现资本社会化或信用社会化。标准化金融
工具实际上就是标准化的、细分化的和非人格化的
交易契约。经济证券化使信用活动突破了银行间接
融资的制约,使资本可以在更广泛的领域内寻找到
获利机会,使更多的个人货币资金转化为社会资本,
经济的社会化程度进一步提高。这一阶段,具有多
样化的金融工具,存在各种类型的金融机构,证券市
场成为主导性的金融交易方式,这是一个相当成熟
的金融发展形态。实践证明,经济金融证券化是经
济金融深化的必然结果,一个国家经济越发达,经济
金融化程度越高,其证券化资产的比例也越高。
经济证券化指标包括规模指标和证券化渗透指
标两类。
1·规模指标
①证券化资产总量、证券化资产总量/金融资产
总量、证券化资产总量/GDP。后两项指标衡量的是
证券化资产在金融资产及在国民财富中所占的比
重,很好地衡量了经济证券化程度。
②股票市值总额、股票总市值/金融资产总额、
股票总市值/GDP(即资本化率)。后两项指标主要
用来衡量经济金融股份化程度。
③债券余额总量、债券余额总量/金融资产总
量、债券余额总量/GDP。后两项指标主要用来衡量
经济金融债券化程度。
2·证券化渗透指标,是主要用来衡量证券化结
构的,它包括:
①资产证券化结构比率,用股票融资额与债券
融资额之比来表示。
②股票市场机构投资者渗透率、大型上市公司
市值占比、换手率。股票机构投资者渗透率指股票
市场机构投资者的股权占比,这一指标有利于衡量
投资主体结构的成熟度;大型上市公司市值占比是
指大型上市公司市值与市场总市值的比例,这一指
标有利于衡量投资市场的成熟;换手率有利于衡量
证券市场投资的理性与成熟度。
③债券市场机构投资者渗透率、债券交易量、发
债主体结构。债券市场这三个指标是反映债券市场
发展的成熟度。
(四)经济虚拟化指标
经济虚拟化是指一国国民经济中全部商品和劳
务的整个生产、交换、分配、消费过程中通过衍生金
融工具、信用卡、网络金融实现比重的提高过程及趋
势。在这一阶段,金融机构通过衍生金融工具的方
式,创造出形形色色的虚拟性更强的衍生工具,并通
过网络技术提供网上银行、网上证券、网络保险、网
上支付、网上结算等相关的金融业务。虚拟化程度
既依赖于信用关系的社会化程度,又依赖于一定的
技术手段支持,所以只有当网络信息技术发展到一
定水平,经济社会化、全球化达到一定程度之后,经
济虚拟化才真正显示出来,为人们所重视,并对社会
经济产生重大影响。
经济虚拟化指标主要由衍生金融和网络金融发
展的有关指标构成。
1·衍生金融市场发展指标:
①金融期货市场名义合约数、市场总价值;
②衍生金融工具总价值与金融资产之比率;
③各市场之间的规模之比率。
2·网络金融发展指标:
①网络银行交易量及其在金融资产中的比例;
②网络资金清算交易量及其在金融资产中的
比例;
③网络证券交易量及其在金融资产中的比例;
④网络保险业务交易量及其在金融资产中的
比例;
⑤其他金融应用网络交易量及其在金融资产中
的比例。
经济金融化指标体系的总体构成如表1所示。
二维码

扫码加我 拉你入群

请注明:姓名-公司-职位

以便审核进群资格,未注明则拒绝

2011-2-27 13:44:43
t1.png
二维码

扫码加我 拉你入群

请注明:姓名-公司-职位

以便审核进群资格,未注明则拒绝

点击查看更多内容…
相关推荐
栏目导航
热门文章
推荐文章

说点什么

分享

扫码加好友,拉您进群
各岗位、行业、专业交流群