全部版块 我的主页
论坛 新商科论坛 四区(原工商管理论坛) 行业分析报告
983 1
2021-03-02
中国袜子行业中游细分产品市场发展现状
——男袜

随着中国居民人均可支配收入及消费水平的提高,袜业产品结构日趋完善、产品种类日益丰富,可从材质、款式、功能、适用对象等维度进行产品划分。从使用对象角度来看,袜子对于男性来说是日需品,每天都会有平均10小时的时间使用袜子。
根据国家统计局的数据显示,我国男性人口规模呈现上升趋势。在2010年,中国男性人口规模达到了68748万人,随后上升至2019年的71527万人。

20210226-2bb2879d3c1ae045.png


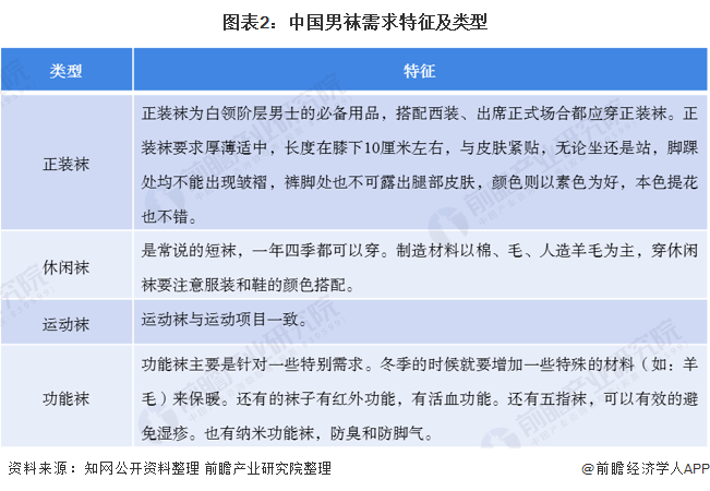
男袜按种类分为正装袜、休闲袜、运动袜和功能袜。其中,休闲袜一年四季都可以穿。制造材料以棉、毛、人造羊毛为主,穿休闲袜要注意服装和鞋的颜色搭配。

20210226-d28bbf3e14a8e36d.png


根据男袜使用人数以及人均需求量,前瞻测算得到2010-2019年我国男袜的需求量。2010-2019年,中国男袜的需求量呈现上升趋势。在2010年,中国男袜需求量约为206亿双,随后以年复合增速0.4%上升至2019年的215亿双。

20210226-2a17cff48471834b.png


——女袜
根据国家统计局的数据显示,我国女性人口规模呈现上升趋势。在2010年,中国女性人口规模达到了65343万人,随后上升至2019年的68478万人。

20210226-2e387925af0957c1.png



女袜主要按长度来分主要分为船袜(超短袜)、短筒袜(两骨)、中筒袜(三骨)、长筒袜(四骨)以及裤袜。前瞻针对女性群体做出了调查研究,结果显示女性群体的主要需求在船袜(超短袜)和长筒袜(四骨)两种类型。

20210226-a86fbb9a05494f67.png


根据女袜使用人数以及人均需求量,前瞻测算得到2010-2019年我国女袜的需求量。2010-2019年,中国女袜的需求量呈现上升趋势。在2010年,中国女袜需求量约为131亿双,随后以年复合增速0.5%上升至2019年的137亿双。

20210226-5ceb3f53c269cace.png


——童袜
童袜适用于年龄在15周岁以下(不包含15周岁)的儿童,根据国家统计局的数据显示,2010-2019年中国儿童人口规模呈现逐年上升趋势,虽然国家开放了二胎政策,但是多数年轻人选择只要一个孩子甚至暂时不要孩子从而导致儿童人口规模增速近年来呈现降低趋势。在2019年,中国儿童人口规模达到了23492万人,较2018年下跌了0.13%。

20210226-b13ce104a0b7967d.png



对于儿童来言,因为化学纤维制成的袜子不仅不吸汗,而且还可能因为其中所含的化学成分,引起宝宝脚部皮肤过敏等现象的发生,从而纯棉材质的童袜是不二的选择。
根据童袜使用人数以及人均需求量,前瞻测算得到2010-2019年我国童袜的需求量。2010-2019年,中国童袜的需求量呈现上升趋势。在2010年,中国童袜需求量约为56亿双,随后上升至2019年的59亿双。

20210226-d0369af64fb67e89.png



——老年袜
根据《中国发展报告2020:中国人口老龄化的发展趋势和政策》的资料显示,“十四五”规划期间,中国将由老龄化社会进入到老龄社会,到本世纪中叶,中国人口老龄化将达到最高峰,65岁及以上老年人口占比将接近30%。大规模快速的人口老龄化,对经济、社会和治理都将产生挑战。
老年袜的适用人群是指周岁在65岁以上的老年人,根据国家统计局的数据显示,2010-2019年中国老年人人口规模呈现逐年上升趋势,由于新生儿出生率的持续降低导致中国已进入老龄化社会。在2019年,中国老年人人口规模达到了17603万人。

20210226-027b69ab839aad48.png



老年人的体质较差,普遍选择纯棉材质的袜子,特别是新疆的阿克苏长绒棉更为是老年袜填上风采。其次,老人上了年纪,脚部排汗快,如果穿一双不吸汗的袜子,很容易捂脚、滋生细菌。
为了达到“抗菌”效果,竹纤维是较为合适的原材料选择。竹纤维作为老人袜的纱线之一,内含丰富的抗菌因子,老人常穿不臭脚。此外,袜口的设计必须轻柔不勒脚。

20210226-6d2e23b7a7da6952.png



根据老年袜使用人数以及人均需求量,前瞻测算得到2010-2019年我国老年袜的需求量。2010-2019年,中国老年袜的需求量呈现上升趋势。在2010年,中国老年袜需求量约为24亿双,随后上升至2019年的35亿双。

20210226-20ff4dd1abb4c155.png


更多数据请参考前瞻产业研究院《中国袜子行业市场需求前景与投资规划分析报告》,同时前瞻产业研究院提供产业大数据、产业规划、产业申报、产业园区规划、产业招商引资、IPO募投可研等解决方案。
二维码

扫码加我 拉你入群

请注明:姓名-公司-职位

以便审核进群资格,未注明则拒绝

全部回复
2021-3-3 10:45:04
二维码

扫码加我 拉你入群

请注明:姓名-公司-职位

以便审核进群资格,未注明则拒绝

相关推荐
栏目导航
热门文章
推荐文章

说点什么

分享

扫码加好友,拉您进群
各岗位、行业、专业交流群