新一代信息技术产业包括下一代信息网络产业、电子核心产业、新兴软件和新型信息技术服务、互联网与云计算大数据服务、
人工智能等行业,其应用横跨国民经济中的农业、工业和服务业等三大产业,“十三五”期间,其产业规模和龙头企业数量位于战略性新兴产业之首。“十四五”时期我国新一代信息技术产业将如何发展,本文将从发展重点、发展目标两大方面进行分析。
1、“十三五”发展回顾
——产业规模居战略性新兴产业之首
新一代信息技术产业位居九大战略性新兴产业之首。新一代信息技术产业包括下一代信息网络产业、电子核心产业、新兴软件和新型信息技术服务、互联网与云计算大数据服务、人工智能等行业,其应用横跨国民经济中的农业、工业和服务业等三大产业。

2018年,新一代信息技术产业规模突破23万亿元,2019年,新一代信息技术产业增加值增速为9.5%,高于战略性新兴产业增速:

——龙头企业数量据战略性新兴产业之首
根据中国企业联合会、中国企业家协会发布的“2020中国战略性新兴产业领军企业100强榜单”,有28家新一代信息技术产业企业上榜,数量位列产业第一,其中华为以8588.3亿元的收入居榜单之首。

2、“十四五”发展重点解读
——数字产业化、产业数字化
根据《“十四五”规划纲要》,“十四五”期间,我国新一代信息技术产业持续向“数字产业化、产业数字化”的方向发展。一方面,培育壮大人工智能、大数据、区块链、云计算、网络安全等新兴数字产业:

另一方面,依托新一代信息技术产业,传统产业也将在“十四五”期间深入实施数字化改造升级:


——5大领域迈入“集群化”发展

——龙头企业领衔发展
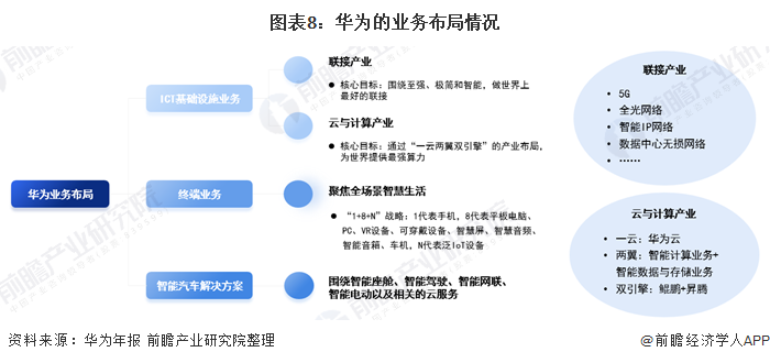
华为是全球领先的ICT(信息与通信)基础设施和智能终端提供商。华为的主要业务包括:ICT基础设施业务、终端业务和智能汽车解决方案业务,并在“数字产业化、产业数字化”的趋势中领衔发展。


——发展新一代信息技术产业:“两会声音”聚焦
2021年“两会”期间,全国人大代表们纷纷为新一代信息技术产业的发展建言献策,内容涉及5G等“新基建”建设、网络安全、智能汽车、乡村振兴等。

3、“十四五”发展目标解读
根据《中国制造2025》,集成电路及专用装备、信息通信设备、操作系统与工业软件等领域是我国新一代信息技术产业在“十三五”、“十四五”时期的发展重点;另根据国家制造强国建设战略咨询委员会发布的《中国制造2025》重点领域技术路线图,其中针对新一代信息技术产业提出了具体的量化发展目标:

更多行业相关数据请参考前瞻产业研究院《
中国新一代信息技术产业发展前景预测与投资战略规划分析报告》,同时前瞻产业研究院提供产业大数据、产业规划、产业申报、产业园区规划、产业招商引资、IPO募投可研等解决方案。