智能网联汽车技术发展和应用是我国科技创新支撑加快建设交通强国的重要内容,国家及地方政府在政策层面陆续制定多项智能网联汽车发展政策,加快营造良好政策环境、持续推进标准规范体系建设等。
智能网联汽车是指通过搭载先进传感器等装置,运用
人工智能等新技术,具有自动驾驶功能,逐步成为智能移动空间和应用终端的新一代汽车。智能网联汽车通常又称为智能汽车、自动驾驶汽车等。”
智能网联汽车是一个集中运用了计算机、现代传感、信息融合、通讯、人工智能及自动控制等技术,将环境感知、规划决策、多等级辅助驾驶等功能于一体的综合系统,是典型的高新技术综合体。
行业政策汇总
智能网联汽车行业是新一代信息技术与交通运输融合发展的产物,可实现良好的经济和社会效益,有望成为重塑道路交通系统形态的先导因素。从2015年开始,国务院、工信部、交通运输部等部门发布一系列的政策意见来指导和规范国内智能网联行业发展,聚焦网联化和智能化发展,并规划由单车智能逐步转向多车协同、以及“智慧的车”与“智慧的路”协同发展,对技术创新和产品研发提出创新发展需求。整体来看,政府层面对行业发展高度重视,为国内智能网联汽车行业的发展营造良好的政策环境。

主要任务解读
2020年12月,交通部印发《关于促进道路交通自动驾驶技术发展和应用的指导意见》,提出要贯彻中央创新驱动发展战略,以关键技术研发为支撑,以典型场景应用示范为先导,以政策和标准为保障,按照“鼓励创新、多元发展、试点先行、确保安全”的原则,坚持问题导向,提出了四个方面、12项智能网联汽车发展具体任务。

技术目标解读
2020年11月11日,国家智能网联汽车创新中心在2020世界智能网联汽车大会上公布了《智能网联汽车技术路线图2.0》,对智能网联产业顶层设计和市场化应用目标做出详细的规划部署。该路线图是支撑政府自动驾驶产业规划、推动行业技术创新、引导社会资源集聚的重要工作,并为中国汽车产业紧抓历史机遇、加速转型升级、支撑制造强国建设指明发展方向,提供决策参考。

重点省市政策
目前国内多个省/市先后出台智能网联汽车行业发展相关政策,针对发展方向及重点任务、配套措施等方面出台具体的举措,促进汽车企业积极进行智能网联汽车测试基地的建设及运营,助力区域智能网联汽车测试示范与应用服务快速发展。


试点建设情况
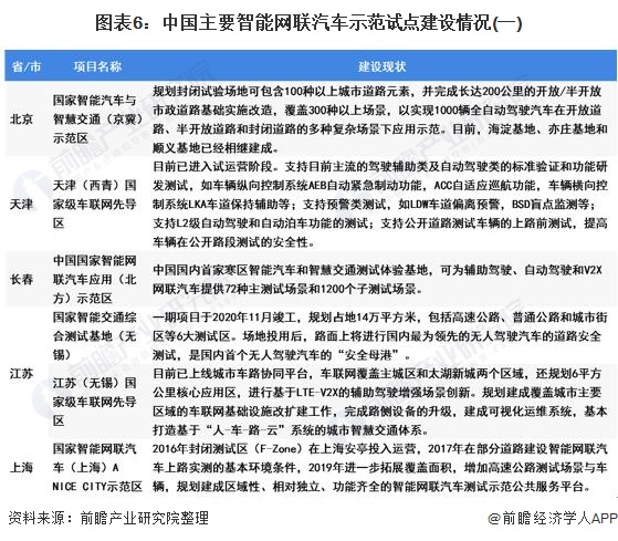
2018年,交通运输部与工信部、公安部联合出台了《智能网联汽车道路测试管理规范(试行)》,指导地方有序开展智能网联汽车的道路测试工作。目前全国有20多个地方制定了实施细则,发放测试牌照超过400张,在全国布局认定了7家自动驾驶封闭场地测试基地,支撑技术研发与测试。
目前,国内以京津冀、长三角、珠三角地区为主要核心,已建成十多个国家级智能网联汽车示范区和国家级车联网先导区,另外地方级示范区也在全国范围内陆续展开建设。


以上数据及分析来源参考前瞻产业研究院发布的《
中国智能网联汽车(ICV)行业发展模式与投资战略规划分析报告》,同时前瞻产业研究院提供产业大数据、产业规划、产业申报、产业园区规划、产业招商引资、IPO募投可研等解决方案。