全部版块 我的主页
论坛 休闲区 十二区 灌水吧
811 0
2021-04-29

√.何为共益产业/B型企业(B Crop

共益企业是运用商业的力量驱动社会与环境变好的盈利性公司,其理念是用商业向善的力量重新定义商业成功,以服务社区、客户、合作方、供应商和有利于环境为前提而做决定。共益企业认证具有严格的评估标准,通过每三年进行一次考核获得大众信任,企业目标为实现价值创造与共享的良性循环


√.What is ESG?

ESG是一种关注企业环境(Environment)社会(Social)治理绩效(Governance)的投资理念,一套高度融合了可持续发展理念的标准。ESG应用场景聚焦在资本市场,特别是在投资者与上市公司之间,企业内部一般是投资者关系管理部门负责ESG通过ESG评级,量化企业在非财务因素方面投资行为的结果,能够展现企业在促进可持续发展、履行社会责任方面做出的贡献;另一方面,ESG本质上倡导了企业长期生存的经营理念——兼顾获利与社会公义。


ESG相关事例(图by普华永道)

ESG.png


√.What is CSR?

企业社会责任,Corporatesocial responsibility 是企业在自愿的基础上,把社会和环境的影响整合到企业运营以及与利益相关方的互动过程中。CSR强调多利益相关方视角,关注的群体比较宽泛。CSR应用场景比较宽泛,可能出现在企业的供应链管理、品牌营销、社区沟通、员工管理等领域,这些部门都可能成为CSR工作的管理部门。


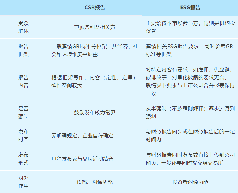
ESG & CSR (图by商道纵横)

对比.png

√.ESGCSR在中国发展的经验洞察

1. 企业若要对ESG事项进行有效的报告和管理,企业董事会层面的支持必不可少。

2. 高增长企业必须摆脱对眼前收益的追逐,转而实施目标明确的战略,要考虑广泛利益相关者的利益。

3. 与传统的企业社会责任(CSR)相比,ESG因素在业务战略制定与ESG风险及机会管理中的整合为投资者提供了更有意义的信息。

4. 成功的企业在开展ESG工作时,都通过实质性评估,重点关注那些和业务经营最相关的问题。

5. 中国企业在改善ESG报告的过程中,经常遇到ESG专业人才短缺的问题,业务部门和供应链也往往缺乏ESG知识。

6. 供应链面临越来越多的要求(尤其是来自全球品牌的要求),日益需要注重和披露可持续发展实践。


√.一般企业想要成为B型企业,在面临ESGCSR需求时,需要什么样的产品、服务、团队及人才?(通过案例分析)
  • 案例:共益企业普华永道推动社会可持续发展的切实行动
  • 相关报道:世界经济论坛与普华永道中国联合发布《ESG报告:助力中国腾飞聚势共赢》(https://baijiahao.baidu.com/s?id=1695196099255357036&wfr=spider&for=pc)

产品需求

可持续云,例如埃森哲主动减少碳排放并开发负责任的云技术应用程序科技向善,将绿色作为产品发展得生命色,创新打造高能效,低能耗的产品。


服务需求

可持续服务,例如埃森哲基于云的循环运营令企业释放更可观的社会和环境收益;能够促进健康福祉,例如华为通过科技助力,帮助听障人士在公共领域实现无障碍交流;有助于创造绿色未来,例如华为携手中国绿化基金会发起植树造林公益项目。


团队需求

企业企业的董事会层面的支持是转型成功的首要因素。董事会必须制定相关战略,将ESG、CSR纳入企业经营规划,并建立一套机制,来识别主要的风险和采取合适的风险缓释措施;企业团队有独特的扁平化管理与融洽合作氛围,团队成员有一定的创新空间。


人才需求

满足社会创新的需求,例如在环保+创意方面有不错的个人点子;具备强烈的社会责任意识绿色生活观念,提倡环保共享循环经济;有一定的数字化或数据化思维,例如在数字营销或数字转型方面有一定的实践经验;具有企业家精神


√.何为社会企业家精神?

Social Entrepreneurship,企业家精神在社会领域的拓展,即如何将企业家的创业、创新和冒险等精神应用于非营利组织来创造新价值,需要有创新能力,有社会责任担当,为理想所驱动,具有持续的开拓精神,更注重社会环境的向善而不是经济效益。

√.何为社会创新的概念?
社会创新指的是在结果和方法中都含有社会效应的创新。具体而言,社会创新是一种新的想法(产品,服务或模式),能在满足社会需求的同时,创造新的社会关系或合作。

Social Innovation,是针对一个环境或者社会问题,设计创新解决方案、构建可持续的商业模式,创造可衡量的影响力,可见社会创新能够开启新的商业机会。




二维码

扫码加我 拉你入群

请注明:姓名-公司-职位

以便审核进群资格,未注明则拒绝

相关推荐
栏目导航
热门文章
推荐文章

说点什么

分享

扫码加好友,拉您进群
各岗位、行业、专业交流群