央视网5月9日消息,近日,韩国不少消费者表示,在佩戴三星新款无线耳机后,耳朵出现流脓、结痂等症状。有关报道称,消费者在使用了三星Galaxy Buds Pro耳机后,感觉耳朵非常不舒服,去医院被诊断为外耳道炎,怀疑病因是该款耳机所使用的材质所致。
中国盖乐世社区,以及社交平台微博上同样有用户反映类似问题。然而近日,三星方面回应称,过敏的用户应避免长时间佩戴
三星最新无线耳机疑引发耳部健康问题,多国消费者投诉三星
三星Galaxy Buds Pro一上市就受到了大众的追捧与喜爱,然而其问世后不久,三个国家消费者反映三星耳机疑似质量出问题的事件陆续发生,大量用户怀疑耳朵发炎是否与三星Galaxy Buds Pro耳塞材质有关。
三星电子相关人士对此表示,“产品在上市前进行的官方机构测试中,已得到无有害物质的检测结果”,“该耳机由于是入耳式耳机,因此出汗或湿气可能导致出现上述问题”。
对于耳机构造引发患病的可能性,相关人士称,“因为收到与Galaxy Buds Pro相关的顾客投诉,内部正对此进行确认”,“在此先提醒消费者耳机使用时间不要过长”。

年轻一代无线耳机渗透率接近100%,不当使用耳机后果严重
三星耳机事件使得耳机佩戴伴随的问题再次引发热烈的关注,在现今这个电子产品普及的时代,随时随地可见人们佩戴耳机,各种各样的耳机迭代更新,使人眼花缭乱。然而长时间佩戴耳机对耳部健康有着巨大的隐患,媒体报道过许多由于长时间佩戴耳机至聋的真实案例,近日,又出现三星耳机引发消费者耳部健康问题。耳机普及伴随的问题受到越来越多人的关注。
早在2016年,央视《每周质量报告》报道了《耳机质量调查报告》,报告显示,在对某高校3826名在校大学生进行调查发现,耳机使用率高达99.8%,已经出现噪声性听力损伤的人数超过1000人,占比近30%;这一数据令人震惊,值得大家注意的是,耳机使用不当会带来不可逆听力伤害。

目前欧盟制定了严格的耳机听力安全标准。据欧盟出具的一份调查报告显示,戴着耳机听音乐,耳机声音超过85分贝,时长超过30分钟,可能引起暂时性听力下降。如果每天超过89分贝音量听音乐,时长达一小时,持续5年就可能永久丧失听力。看似5年很长,但是一旦养成了这样的生活习惯,还没有警惕之心,“失聪”将离我们的生活越来越近。

为避免耳机引发不可逆伤害,年钱一代应养成良好的用耳习惯
由于上文提到过研究调查发现,耳机带来的损害是不可逆的,所以应该对年轻一代增加安全规范使用耳机的教育宣传力度。
现在日常生活中,我们随处可见国民佩戴着耳机,无线耳机的问世使得大家佩戴耳机的时间大大增加。无线耳机拓宽了耳机的应用场景,在地铁上,街道边,商场里,随处可见佩戴耳机的用户。最典型的的例子莫过于最近许多的年轻人在室外听歌、追剧,为了达到清晰的效果,会选择把耳机音量调高,长时间佩戴。
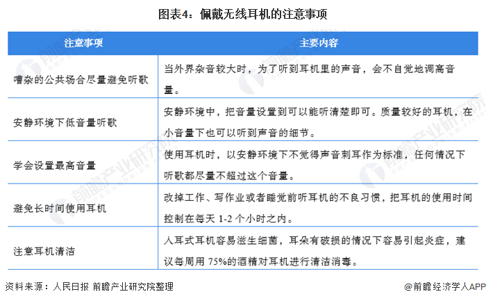
然而在在嘈杂环境中使用耳机就会调大耳机声量,有可能加大听力损伤风险。因此消费者在佩戴无线耳机时应注意一下几点:

除了在使用耳机的方面应该要注意以上的几点事项,在平时的生活中,爱惜和保护耳朵也是我们应该做的,并且现在年轻人的生活方式与上一辈相差甚远,电子产品横行的现代社会,人类的眼睛、耳朵都在承受着超负荷的运转,导致近视眼低龄化,耳部疾病普遍。这种现象令人担忧,三星耳机发生以后,应该让大家深度去思考,如何改善人类的耳部健康,拯救人类日益下降的听力。

更多数据请参考
前瞻产业研究院发布的《中国蓝牙耳机行业市场前瞻与投资战略规划分析报告》,同时前瞻产业研究院提供产业大数据、产业规划、产业申报、产业园区规划、产业招商引资、IPO募投可研等解决方案。