当前,新一轮科技革命和产业变革在全球深入发展,特别是新冠肺炎疫情发生后,在线教育、远程医疗、远程办公等应用快速发展,各领域对网络的依赖不断增强,夯实网络基础设施成为各国共识。
以5G、千兆光网为代表的“双千兆”网络是制造强国和网络强国建设不可或缺的“两翼”和“双轮”,是新型基础设施的重要组成和承载底座,在拉动有效投资、促进信息消费和助力制造业数字化转型等方面发挥着重要的作用。在此大背景下,自2006年出台了一系列相关政策,支持我国光纤光缆产业发展。
主要上市公司:长飞光迅(601869)、亨通光电(600487)、富通光纤(000836)、烽火通信(600498)、中天科技(002185)等
本文核心数据:政策发展历程、国家及省市政策等
1、政策历程图
光纤光缆是我国信息通信的重要组成部分,自2006年国家提出宽带无线移动通信为下一阶段的重要研发核心技术开始,我国光纤光缆行业也因此迎来了快速发展。在2018年,工信部发文指出鼓励我国通信运营企业和建设工程企业协助“一带一路”沿线国家建立涉及跨境陆缆和国际海缆、通信管道、光纤到户、宽带网络、新一代移动通信基站、数据中心和室内分布系统等通信工程建设标准体系以及配套设施与产品标准体系。
由此可见,我国光纤光缆行业依托着“一带一路”开始了海外扩张。随着4G、5G的渗透率越来越高,我国通信行业对于光纤光缆需求量也随之水涨船高。

2、国家层面政策汇总及解读
——国家层面光纤光缆行业政策汇总
自2006年以来,国务院、国家发改委、发改委、工信部等多部门都陆续印发了支持、规范光纤光缆行业的发展政策,内容涉及光纤光缆规范操作、光纤光缆规划等内容。



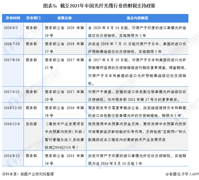
——财税支持政策
为防止海外企业对我国光纤光缆行业企业造成恶意竞争,故我国出台了相关反倾销政策以保证我国境内光纤光缆企业的利益。

——国家层面光纤光缆行业发展目标解读
当前,新一轮科技革命和产业变革在全球深入发展,特别是新冠肺炎疫情发生后,在线教育、远程医疗、远程办公等应用快速发展,各领域对网络的依赖不断增强,夯实网络基础设施成为各国共识。以5G、千兆光网为代表的“双千兆”网络是制造强国和网络强国建设不可或缺的“两翼”和“双轮”,是新型基础设施的重要组成和承载底座,在拉动有效投资、促进信息消费和助力制造业数字化转型等方面发挥着重要的作用。
党中央、国务院高度重视5G和千兆光网建设发展。十九届五中全会提出,“系统布局新型基础设施,加快第五代移动通信、工业互联网、大数据中心等建设”。2021年《政府工作报告》明确要求,“加大5G网络和千兆光网建设力度,丰富应用场景”。
在2021年3月25日,工信部发布了《“双千兆”协同发展行动计划(2021-2023年)》指出到未来三年是5G和千兆光网发展的关键期;《行动计划》的出台,对于统筹推进“双千兆”网络发展,凝聚共识,形成合力具有重要意义。

3、各省市层面的政策汇总及解读
——31省市光纤光缆行业政策汇总
目前,我国光纤光缆政策分布在全国各地。在5G全面商用的背景下,工信部在2021年3月25日发布了《“双千兆”协同发展行动计划(2021-2023年)》指出到未来三年是5G和千兆光网发展的关键期;全国地方政府都响应了支持。











——31省市光纤光缆行业发展目标解读
目前,我国各地方省市都发布了关于光纤光缆产业的政策,推动“双千兆”在全国范围内实施。

以上数据参考前瞻产业研究院《
中国光纤光缆行业发展前景与投资预测分析报告》,同时前瞻产业研究院提供产业大数据、产业规划、产业申报、产业园区规划、产业招商引资、IPO募投可研、招股说明书撰写等解决方案。