全部版块 我的主页
论坛 提问 悬赏 求职 新闻 读书 功能一区 经管文库(原现金交易版)
1528 6
2021-08-23
管理员同学。此文件为原创。文章内容全部系交易所、发改委管方发行数据经本人统计所得出,无任何版权纠纷。
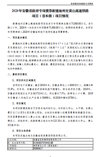
统计的内容为尽二年发行的地方ZF专项债的发行内容数据。这里并非老版本的6大专项债,为新监管环境下绿色通道的专项债。



1.png



附件列表
9.png

原图尺寸 82.47 KB

9.png

8.png

原图尺寸 89.88 KB

8.png

7.png

原图尺寸 7.54 KB

7.png

6.png

原图尺寸 123.25 KB

6.png

5.png

原图尺寸 92.55 KB

5.png

4.png

原图尺寸 31.01 KB

4.png

3.png

原图尺寸 106.2 KB

3.png

2.png

原图尺寸 16.51 KB

2.png

二维码

扫码加我 拉你入群

请注明:姓名-公司-职位

以便审核进群资格,未注明则拒绝

全部回复
2021-9-30 21:16:10
投行先锋789 发表于 2021-8-23 23:23
管理员同学。此文件为原创。文章内容全部系交易所、发改委管方发行数据经本人统计所得出,无任何版权纠纷。 ...
有全文内容么?
二维码

扫码加我 拉你入群

请注明:姓名-公司-职位

以便审核进群资格,未注明则拒绝

2021-9-30 22:18:28
ordn335 发表于 2021-9-30 21:16
有全文内容么?
内容是全的,上面有目录
二维码

扫码加我 拉你入群

请注明:姓名-公司-职位

以便审核进群资格,未注明则拒绝

2022-2-21 14:42:09
好资料。不错。
二维码

扫码加我 拉你入群

请注明:姓名-公司-职位

以便审核进群资格,未注明则拒绝

2022-4-24 18:26:09
投行先锋789 发表于 2021-8-23 23:23
管理员同学。此文件为原创。文章内容全部系交易所、发改委管方发行数据经本人统计所得出,无任何版权纠纷。 ...
有汇编文档么?
二维码

扫码加我 拉你入群

请注明:姓名-公司-职位

以便审核进群资格,未注明则拒绝

2022-4-25 10:12:44
ordn335 发表于 2022-4-24 18:26
有汇编文档么?
上面的就是。。。
二维码

扫码加我 拉你入群

请注明:姓名-公司-职位

以便审核进群资格,未注明则拒绝

点击查看更多内容…
相关推荐
栏目导航
热门文章
推荐文章

说点什么

分享

扫码加好友,拉您进群
各岗位、行业、专业交流群