全部版块 我的主页
论坛 提问 悬赏 求职 新闻 读书 功能一区 真实世界经济学(含财经时事)
833 1
2021-09-01
昨日,长沙公共资源交易中心发布关于落实《关于进一步优化营商环境促进政府采购提速增效相关事项的通知》相关工作的通知。

长沙.jpg


从今日起,《关于进一步优化营商环境促进政府采购提速增效相关事项的通知》(下面简称《通知》)正式实施


《通知》中规定,全面取消各项交易费用,即取消政府采购项目的投标保证金及履约保证金,免收采购文件费用,此外,按照“谁委托,谁支付”的原则,由采购单位向采购代理机构支付代理服务费。


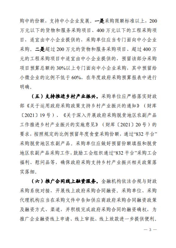
关于落实促进中小企业发展政策,《通知》中明确:



采购限额标准以上,200万元以下的货物和服务采购项目、400万元以下的工程采购项目,适宜由中小企业提供的,采购单位应当专门面向中小企业采购。


超过 200万元的货物和服务采购项目、超过 400万元的工程采购项目中适宜由中小企业提供的,预留该部分采购项目预算总额的 30%以上专门面向中小企业采购,其中预留给小微企业的比例不低于 60%,在年度政府采购预算报表中进行明确。


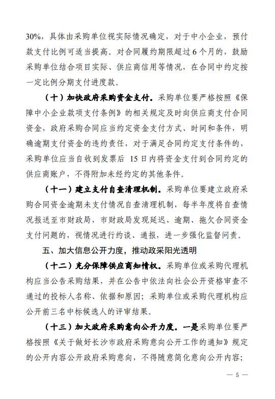
此外,《通知》中要求,建立政府采购预付款制度鼓励采购单位结合项目实际、供应商信用等情况,在采购文件及合同中明确约定支付一定比例的预付款,预付款支付比例原则上不低于合同金额的 30%,具体由采购单位视实际情况确定,对于中小企业,预付款支付比例可适当提高


《通知》全部内容如下:


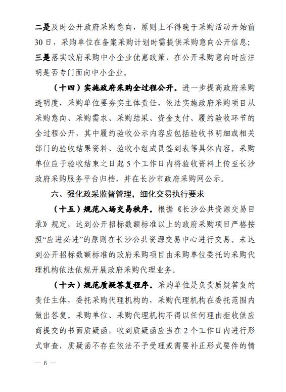
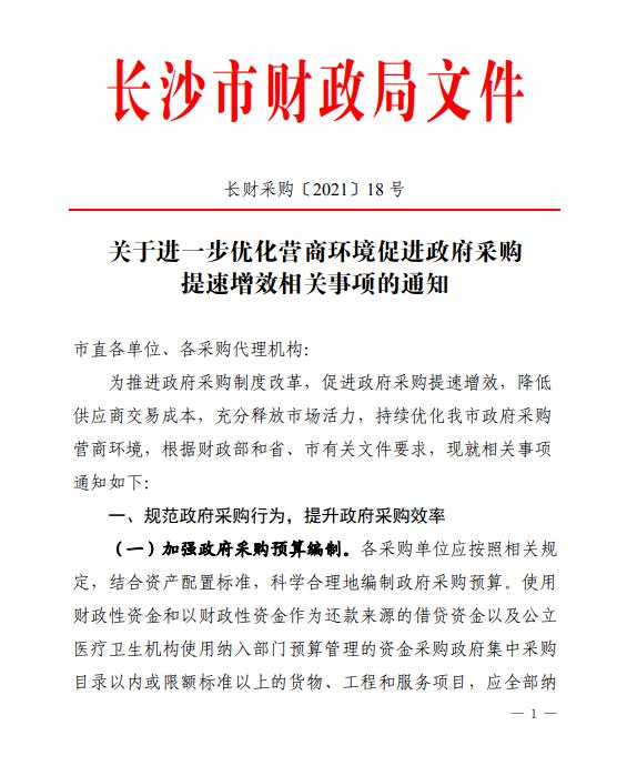
1.jpg 2.jpg 3.jpg 4.jpg 5.jpg 6.jpg 7.jpg 8.jpg




素材来源:长沙公共资源交易中心等

(若有问题,请及时联系我们删改)

更多招投标资讯可关|注【快标手招投标】


附件列表
安徽省住建厅.jpg

原图尺寸 49.75 KB

安徽省住建厅.jpg

二维码

扫码加我 拉你入群

请注明:姓名-公司-职位

以便审核进群资格,未注明则拒绝

全部回复
2021-9-2 14:39:54
二维码

扫码加我 拉你入群

请注明:姓名-公司-职位

以便审核进群资格,未注明则拒绝

相关推荐
栏目导航
热门文章
推荐文章

说点什么

分享

扫码加好友,拉您进群
各岗位、行业、专业交流群