透明质酸行业主要上市公司:目前国内透明质酸行业的上市公司主要有华熙生物(688363),阜丰集团(00546 HK), 安华生物(832607)等。
本文核心数据:透明质酸产业上市公司区域热力图,中国透明质酸产业上市公司基本信息,透明质酸产业上市公司汇总,透明质酸业务布局情况分析,透明质酸业务业绩对比,透明质酸业务规划
1、透明质酸产业上市公司汇总
透明质酸是D-葡萄糖醛酸及N-乙酰葡糖胺组成的双糖单位糖胺聚糖。具有较高临床价值的生化药物,广泛应用于各类眼科手术,如晶体植入、角膜移植和抗青光眼手术等。还可用于治疗关节炎和加速伤口愈合。将其用于化妆品中,能起到独特的保护皮肤作用。目前,我国透明质酸产业的上市公司数量较多,分布在各产业链环节。具体包括:华熙生物(688363.SH),阜丰生物(00546 HK),安华生物(OC832607),爱美客(300896.SZ),昊海生科(688366.SH),朗姿股份(002612.SZ),冠昊生物(300238.SZ),青松股份(300132.SZ),鲁商发展(600223.SH),南卫股份(603880.SH),双鹭药业(002038.SZ),常山药业(300255.SZ),景峰医药(000908.SZ)。
其中,以上企业均涉及透明质酸的原料制作和产品。



2、透明质酸行业上市公司业务布局对比
透明质酸行业的上市公司中,主要可以分为,拥有透明质酸原液成产能力、医疗美容透明质酸、功能型护肤品透明质酸。其中原液的生产主要集中在华熙生物、焦点生物、阜丰生物和安华生物。


3、透明质酸行业上市公司透明质酸业务业绩对比
目前,我国透明质酸行业的龙头上市公司是华熙生物、鲁商发展、阜丰生物、安华生物这4家上市公司的透明质酸产量业务发展的最好,四家公司透明质酸产量之和占整个行业的90%左右。

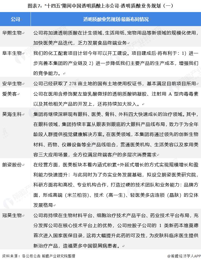
4、透明质酸行业上市公司透明质酸业务规划对比
我国老龄化、城镇化进程带来的市场刚性需求仍在驱动行业规模稳步增长。人工晶状体产业已被《“十四五”生物产业发展规划》以及《医药工业发展规划指南》共同列为产业重点发展领域,骨科和医美产品也处于高天花板的优质赛道。此外,即将施行的2021年版《化妆品监督管理条例》,对特殊化妆品实行注册制,相较以前缩小了原特殊化妆品的范围(从原10类产品缩小为“5+X,X为新宣称的功效”),其他产品,包括宣称改善和预防痤疮、改善皮肤粗糙、抗敏感、舒缓、抗衰老等功效类化妆品均按非特殊用途化妆品管理(简称“非特”)。因此,透明质酸企业的其他上市公司也明确了其透明质酸业务的发展布局:


以上数据参考前瞻产业研究院《
中国玻尿酸行业深度调研与投资战略规划分析报告》,同时前瞻产业研究院还提供产业大数据、产业研究、产业链咨询、产业图谱、产业规划、园区规划、产业招商引资、IPO募投可研、招股说明书撰写等解决方案。