中国铝加工行业近年来高速发展,产业规模增长迅速,加工技术不断进步,产品从单一的低端产品向高端产品过渡,产能不断爬坡。
从铝加工行业的上市公司营业情况来看,有不少公司产品较全,也有部分企业致力于铝型材、铝板材等单一产品生产。
铝加工行业主要上市公司:天山铝业(002532)、明泰铝业(601677)、华峰铝业(601702)、中国铝业(601600)、南山铝业(600219)、云铝股份(000807)、新疆众和(600888)、神火股份(000933)、宏创控股(002379)、东阳光(600673)。
本文核心数据:铝加工行业上市公司营业收入、铝加工行业上市公司铝加工产品业务比例等。
1、铝加工产业上市公司汇总
铝加工是指用塑性加工方法将铝坯锭加工成材,主要方法有轧制、挤压、拉伸和锻造等。目前,该类产品主要有铝型材、铝板带和铝箔。
铝加工行业的直接上游为电解铝和再生铝生产,而电解铝的生产则需要经过铝土矿和氧化铝的处理,生产出的铝加工产品主要用于交通运输、包装容器、建筑装饰、印刷业、航天航空、机械电器等各个行业。
铝加工上游上市公司有:盛屯矿业(600711)、中色股份(000758)、神火股份(000933)、特变电工(600089)、焦作万方(000612)、宏创控股(002379)等;
铝型材行业上市公司有:亚太科技(002540)、罗普斯金(002333)、明泰铝业(601677)、闽发铝业(002578)、万邦德(002082)、南山铝业(600219)、豪美新材(002988)等;
铝板带材行业上市公司有:万邦德(002082)、明泰铝业(601677)、南山铝业(600219)等;
铝线材行业上市公司有:亚太科技(002540)、南山铝业(600219)、st丰华(600615)等;
铝箔材行业上市公司有:明泰铝业(601677)、中国铝业(601600)、新疆众和(600888)、万顺新材(300057)、鼎胜新材(603876)、常铝股份(002160)等。





2、铝加工行业上市公司业务布局对比
在铝加工产业的上市公司中,明泰铝业、亚太科技、鼎胜新材和华峰新材的铝加工业务占比均超过90%,其他公司大多涉及产业链的上游及其他金属制品。国内几乎所有铝加工企业的业务都布局在国内市场,海外销量占比较小。另外,2020年行业产能仍在爬坡,且在建产线较多,未来有继续增长预期。


3、铝加工行业上市公司核电业务业绩对比
从已经披露的铝加工业务营收规模来看,明泰铝业、南山铝业和云铝股份营收名列前茅;从毛利率来看,由于铝加工产品具有多样性,各企业毛利率相差较多,其中,新疆众和与南山铝业毛利率较高,约22%左右。另外,通过技术动态可以看出,各企业均在提高自身研发能力,以升级自身盈利能力和产品盈利性。


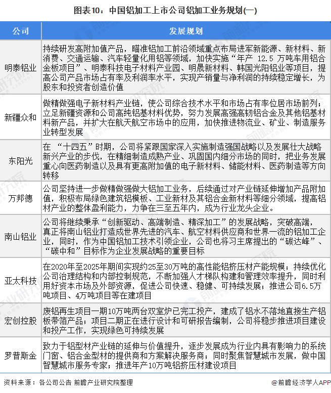
4、铝加工行业上市公司铝加工业务规划对比
从铝加工行业上市公司2021年铝加工业务规划总结得出,部分企业具有扩建产线、推进项目的计划,如亚太科技、万顺新材等;也有部分企业致力于完善自身产业链,如云铝股份、神火股份等;另有部分企业致力于改善市场,加强品牌效应,如南山铝业和st中孚等。


以上数据参考前瞻产业研究院《
中国铝加工行业市场前瞻与投资战略规划分析报告》,同时前瞻产业研究院还提供产业大数据、产业研究、产业链咨询、产业图谱、产业规划、园区规划、产业招商引资、IPO募投可研、招股说明书撰写等解决方案。