主要上市公司:上海电气(601727)、金风科技(002202)、明阳智能(601615)、Siemens Gamesa (SGRE.BME)、湘电风能(600416)、GE(GE.NYSE)、东方电气(1072.HKG)、太原重工(600169)等
本文核心数据:政策发展历程、国家及省市政策等
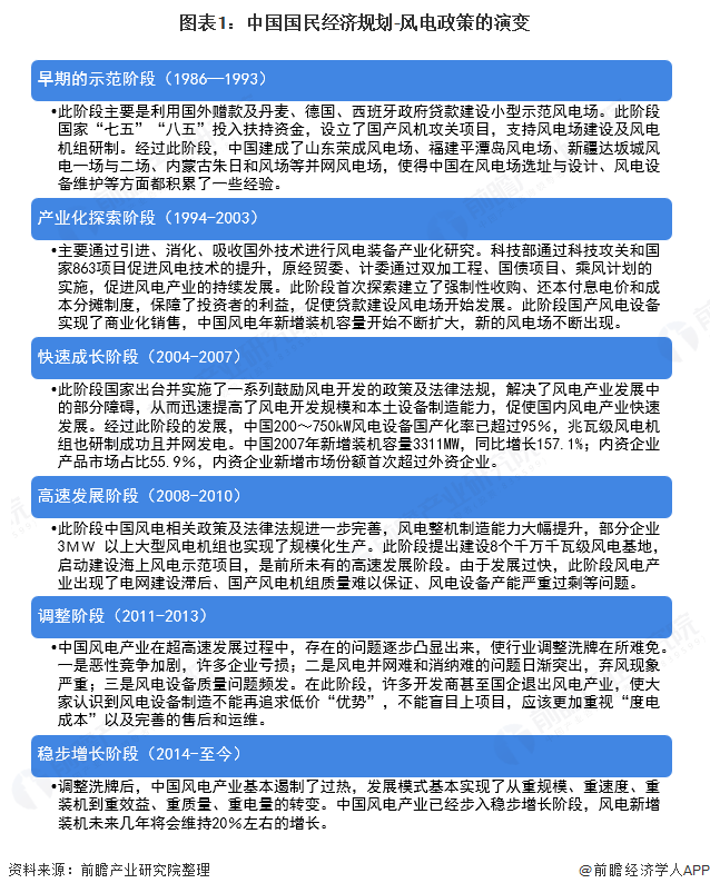
1、政策历程图
在传统能源短缺、国际原油价格持续走高、环境污染日趋严重等大背景下,世界上许多国家都在积极寻求替代能源,中国也不例外,新能源的开发与利用越来越受到国家的重视。
中国风力发电始于20世纪50年代后期,主要是解决海岛和偏远地区供电难的问题,重点是非并网小型风电机组的建设。70年代末期,中国开始进行并网风电的研究,主要是通过引进国外风机建设示范电场。1981年,中国可再生能源学会风能专业委员会成立。1986年,中国第一座“引进机组,商业示范性”风电场-马兰风力发电场在山东荣成并网发电,标志着中国并网风电产业揭开了大幕,并从此走向发展。从中国建成第一个风力发电场至今已近30年,中国并网型风电产业发展大致分为以下6个阶段。

2、国家层面政策汇总及解读
——国家层面风电行业政策汇总
随着“低碳环保”的发展,国家在环境污染和节能减排上愈发的重视。作为清洁能源之一的风电,成为了国家政策大力支持的产业。早在2006年,国家发改委发布的《十一五规划》就提出了要稳步发展石油替代品,加快发展风能、太阳能生物质能等可再生能源。近年来,我国不断出台了相关政策来大力发展风电。








——国家层面风电消纳政策汇总
伴随着我国风电建设规模不断扩大,技术水平不断提高;我国政策更加倾向于发展分散式风电项目以及强调风电并网和消纳能力。





——国家层面风电补贴政策汇总
近年来,随着技术进步和发展规模的壮大,我国风力发电成本迅速下降,政府也逐步下调风电上网标杆电价。2019年起,风电标杆上网电价改为指导价。与此同时,我国风电政策环境逐渐由补贴鼓励到现在驱动平价上网。



——国家层面风电行业发展目标解读
在2021年2月26日,国家能源局发布了《关于2021年风电、光伏发电开发建设有关事项的通知(征求意见稿)》指出2021年风电、光伏发电发电量占全社会用电量的比重达到11%左右,同时要求落实2030年前碳达峰、2060年前碳中和,2030年非化石能源占一次能源消费比重达到25%左右,风电、太阳能发电总装机量达到12亿千瓦以上等目标。

3、省市层面的政策汇总及解读
——重点省市风电行业政策汇总
“十四五”时期,我国风电将迈入平价上网时代。从地方层面来看,我国省区市积极响应国家层面号召,特别是装机大省像是内蒙古,提出了“十四五”期间将继续推进风电和太阳能发电基地建设,促进集中式风电和太阳能发电快速发展,因地制宜发展分布式太阳能发电和分散式风电,力争到2025年可再生能源装机突破1亿千瓦,力争可再生能源电力消纳责任权重达到国家下达的激励性目标。整体来看,各个省市区出台了相应的政策支持当地风电的发展。






——重点省市风电行业发展目标解读
目前,我国各地方省市都发布了关于风电产业的政策,大力支持风电在全国范围内发展。以累计装机量第一的内蒙古为例子,内蒙古将继续推进风电和太阳能发电基地建设,促进集中式风电和太阳能发电快速发展,因地制宜发展分布式太阳能发电和分散式风电,力争到2025年可再生能源装机突破1亿千瓦,力争可再生能源电力消纳责任权重达到国家下达的激励性目标。

以上数据参考前瞻产业研究院《
中国风电行业市场前瞻与投资战略规划分析报告》,同时前瞻产业研究院还提供产业大数据、产业研究、产业链咨询、产业图谱、产业规划、园区规划、产业招商引资、IPO募投可研、招股说明书撰写等解决方案。