近日,四川政府采购发布《四川省财政厅 中共四川省纪委机关 四川省监察委员会 四川省公安厅 四川省审计厅 四川省市场监督管理局关于开展政府采购领域突出问题专项治理的通知》 (下面简称《通知》),严肃查处政府采购领域恶意串通、暗箱操作行为,进一步整治政府采购市场秩序。
主要任务
此次专项治理的范围主要是针对2017年以来开展的政府采购活动,必要时向相关年度延伸。
专项治理时间
2021年9月6日至2021年12月20日,分为集中整治阶段和成果总结阶段。
重点查处的违法违纪行为
查处相关责任主体违反政府采购规定的行为
1.采购人、采购代理机构、评审专家非法干预采购评审活动的行为;
2.采购人、采购代理机构、供应商、评审专家及相关人员为谋求特定供应商中标、成交或者排斥其他供应商的串通行为;
3.采购人、供应商“先上车后补票”,或者未按照采购文件签订、履行政府采购合同的行为;
4.供应商采取不正当手段诋毁、排挤其他供应商的行为;
5.供应商提供虚假材料谋取中标、成交的行为。
查处相关责任主体违反市场监督管理规定的行为
1.政府采购供应商在政府采购活动中进行商业贿赂的行为;
2.政府采购供应商提供假冒伪劣产品的行为;
3.政府采购供应商进行虚假宣传的行为;
4.政府采购供应商违反规定达成并实施垄断协议的行为;
5.政府采购供应商滥用市场支配地位的行为;
6.设置不合理、不平等的政府采购准入条件或加分事项等,排除、限制竞争的行为;
7.将不属于政府职责范围的服务事项纳入政府购买服务,强行介入、干预市场公平竞争的行为。
查处相关责任主体构成刑事犯罪的行为
查处采购人、采购代理机构、评审专家、供应商构成串通投标罪的行为。
查处党员干部、公职人员违纪违法行为
查处党员干部、公职人员在政府采购活动中滥用职权、谋取私利,工作中不负责任或者疏于管理,违规干预和插手政府采购活动的行为。
此外,《通知》中提到,各地要通过多种途径加强宣传教育和舆论引导,为专项整治工作营造良好舆论氛围。
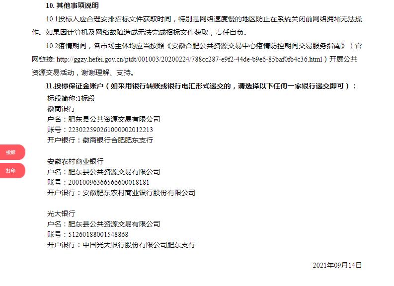
招标公告资讯
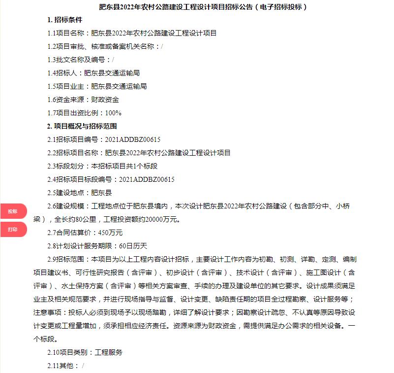
最新招标资讯,今日,安徽合肥公共资源交易中心发《肥东县2022年农村公路建设工程设计项目》招标公告,建设地点肥东县,合同估算价450万元,计划设计服务期限60日历天。
建设规模

工程地点位于肥东县境内,本次设计肥东县2022年农村公路建设(包含部分中、小桥梁),全长约80公里,工程投资额约20000万元。
招标范围

本项目为以上工程内容设计招标,主要设计工作内容为初勘、初测、详勘、定测、编制项目建议书、可行性研究报告(含评审)、初步设计(含评审)、技术设计(含评审)、施工图设计(含评审)、水土保持方案(含评审)等相关方案审查、手续的办理及建设单位的其它要求。设计成果须满足业主及相关规范要求,并进行现场指导与监督、设计变更、缺陷责任期的项目全过程勘察、设计服务等;
注意事项:投标人必须到现场予以现场踏勘,详细了解设计要求;因勘察设计疏忽、不认真等原因导致设计变更或工程量增加,须承担相应经济责任。资源来源为财政资金,需提供满足办公需求的相关设备。一个标段。
⏩本次招标不接受联合体投标。
肥东县2022年农村公路建设工程设计项目
招标公告(电子招标投标)
全部内容
如下图
素材来源:四川政府采购等
(若有问题,请及时联系我们删改)
了解更多资讯关注公|众|号【快标手招投标】