家装行业主要上市公司:东易日盛(002713)、金螳螂(002081)、名雕股份(002830)、广田集团(002482)、亚厦股份(002375)等。
本文核心数据:家装行业装修渠道、互联网家装投资热度、企业市场份额、装饰行业产值预测
行业概况
1、定义
家庭住宅装饰是指对居民住宅(包括新建住宅和原有住宅)室内空间及相关环境进行设计,施工及室内用品配套供应、陈设布置的过程。
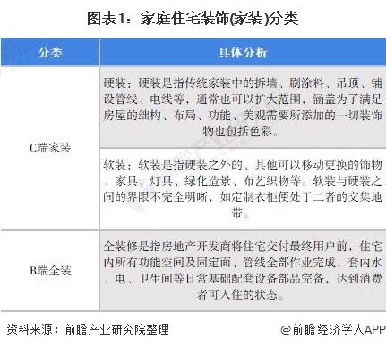
家庭住宅装饰(家装)包括C端家装和B端全装修。在C端家装领域下,可以进一步划分为硬装和软装两部分:硬装是指传统家装中的拆墙、刷涂料、吊顶、铺设管线、电线等,通常也可以扩大范围,涵盖为了满足房屋的结构、布局、功能、美观需要所添加的一切装饰物也包括色彩;软装是指硬装之外的、其他可以移动更换的饰物、家具、灯具、绿化造景、布艺织物等。软装与硬装之间的界限不完全明晰。
2、产业链剖析:产业链呈现一体化特征
我国家居产业链涉及的主体有建材家具工厂及经销商、家居软饰工厂及经销商、装修公司、设计师、施工队、下游C端住户、B端地产开发商等,产业链相对健全,但也存在一些问题,例如:家装主材及家居软饰层层代理经销,透明度较低;装修公司、施工队等本地服务参差不齐,施工过程缺乏行业标准与监管等。
近年来,产业链上下游企业纷纷布局家装领域,行业上游建材企业凭借原材料优势布局装修领域,下游房地产开发商通过投资或与家装公司合作的方式,实现成品房精装修交房,产业链呈现一体化特征。
行业发展历程:行业处在装配式装修占比提升阶段
20世纪90年代由于房地产政策改革,衍生出万亿家装市场,家装产业发展至今,从最初“游击队”形式到装饰企业,再到互联网家装受到热捧,市场环境的变革,技术在产业的应用,家装产业发展过程中也拥有了相应的标签,目前可以简要概括为五个阶段,概念萌芽、民营企业成立、团购兴起、定制时代、装配式装修兴起时代。
行业政策背景:政策加持,“绿色家装”为主要发展方向
自2007年以来,住建部等部门陆续印发了住宅装修标准与政策,内容涉及降低施工噪音、减少环境污染、推广绿色建材应用等内容。“十三五”以来,装配式建筑和钢结构建筑得到推广,推广绿色建材、装配式建筑与钢结构住宅、建设低碳城市成为主要发展任务:

行业发展现状
1、精装修成品房为装修主要渠道
根据中国建筑装饰协会数据,2019年全国家装行业产值2.24万亿元,其中成品房精装修8500亿元,同比增长11.8%,占比达到41.67%;改造性住宅装修产值6900亿元,同比增长15.0%,占比达到33.82%;毛坯房市场产值5000亿元,占比为24.51%。
改造性住宅市场增速最快,而毛坯房市场增长陷于停滞。随着住房存量规模的迅速扩大,按照平均7-10年的再装修周期计算,可以预计,今后改造性住宅市场将逐年扩大,而且几乎不受房地产市场扬抑的影响,精装修成品房市场、毛坯房市场是增量市场,受政策调控影响较大。

2、互联网家装市场规模不断上升,投资热度有所下降
2014年中国互联网家装行业市场规模已突破千亿元。2017年中国互联网家装行业市场规模达到了2461亿元,同比增长25.7%,保持了近几年来25%以上的高增长态势。2018年中国互联网家装行业市场规模为2956亿左右,2019年中国互联网家装市场规模3541亿元。但与整个家装行业的产值相比较,互联网家装的渗透率仍处于较低水平,发展前景广阔。

根据IT桔子数据显示,中国互联网家装的投资热潮发生在2015-2016年,均发生投资事件17起,2017年和2018年,互联网家装领域分别发生相关融资事件3起和7起,数量大幅下滑。2019年和2020年均只发生了一起融资事件。
2019年10月,据亿欧家居报道,“酷家乐”已经完成超过1亿美金E轮融资,本轮融资由知名PE机构领投,其他多家老股东跟投,投后估值约10亿美金。
2020年8月,巧燕筑家完成A轮融资,投资方为华德利控股集团,投后估值1.5亿人民币。

3、家装行业产值不断攀升,占建筑装饰行业的比重保持稳定
根据中国建筑装饰协会数据显示,2011-2019年中国家装行业产值逐年增长。2019年,我国家装市场规模为2.24万亿元,较2018年度同比增长9.8%。随着存量房数量的增长、二手房交易量的提升和消费升级的推动,二次装修需求增速逐步开始进入释放期。二次装修将逐渐成为住房消费的一部分。行业整体依然呈现快速发展的态势,市场前景广阔。

根据中国建筑装饰协会统计,2010-2019年家装行业产业占比先降后升。2019年家装行业全年完成工程总产值2.24万亿元,占行业总产值的48.70%。

行业竞争格局
1、区域竞争:行业企业集中度较低,山东省企业数量最多
在企查猫搜索“家装”作为关键词,选择“在业/存续”状态的企业,选择对应行业为“建筑业”,得出家装行业企业中来自山东省的企业数量最多,占比达10.9%。

2、企业竞争:参与者主要分为四种类型
目前,中国家装市场参与者众多,市场的参与者主要有四大派系,分别是线下家居卖场(如红星美凯龙、居然之家、月星家居等)、传统家装企业(如金螳螂、东易日盛、九鼎装饰等)、互联网家装公司(如土巴兔、齐家、美乐乐、我要装修网等)及产业链家装公司(爱空间、万链、有住等)。

——传统家装企业以东易日盛、金螳螂排名靠前
根据排行榜网站排名,按照品牌与口碑,传统家装企业以东易日盛、金螳螂排名靠前。各家企业的竞争力体现在口碑以及差异化特征。例如,东易日盛设立原创家居业务,把“定制”概念引进家装行业;金螳螂开展互联网家装业务,重点布局区域在长三角等重点地区,线上入驻天猫、京东,同时自建微信平台、官网、APP等营销渠道。

——互联网家装企业中土巴兔占据优势
2021年4月,数据服务提供商TalkingData发布《2020年移动互联网报告》,按家装App安装量排名,排名靠前的App分别为土巴兔、好好住、酷家乐、齐家网。土巴兔较高的用户覆盖率使其具有竞争优势。
Talking Data对主要装修APP在五个方面的满意度调查发现,土巴兔在家装知识获取经验分享、预算评估、用户案例介绍和效果图展示方面满意度均超过竞争对手。

行业发展前景及趋势预测
1、家装市场结构转换,提升客户体验将成为家装业务发展目标
随着住房存量规模的迅速扩大,按照平均7~10年的再装修周期计算,预计改造性住宅市场逐年扩大,而且几乎不受房地产市场扬抑的影响,精装修成品房市场、毛坯房市场是增量市场,受政策调控影响较大;
科技是实现绿色环保、低碳节能的重要手段。
人工智能、虚拟现实和大数据等技术将在软装行业推广应用;随着人们生活水平提高和环保意识的提高,对环保的要求和关注也越来越高。绿色、环保、节能型装饰装修将成为行业未来发展的主要趋势;
对企业而言产品化家装具有可复制性,可以产生规模化效应;此外房价上升带来中小户型房产比例上升,个性化定制可以提升空间利用率。二者结合的一站式整装将在可复制性和个性化之间取得较好的平衡,实现消费者“拎包入住”的需求;
同时,国内消费升级需求出现较多新变化:主要表现为个性化消费普及,定制市场高速发展;消费从价格导向变为价值导向,愿意为品质溢价买单;消费者愈发关注提升生活品质的小细节、对垂直细分类的关注日益明显。
2、新型城镇化进程带来增量需求,预计2026年末住宅建筑装饰产值达3.76万亿左右
建筑装饰行业的市场需求来源于两部分,一是新开发建筑的初始装饰需求;二是存量建筑改建、扩建、改变建筑使用性质或初始装饰自然老旧而形成的更新需求。
预计新型城镇化进程为建筑装饰产业带来持续增量需求。城镇化率由1978年的17.92%上升到2019年的60.6%,根据联合国开发计划署发布的《2016中国人类发展报告》,到2030年,中国城市人口总数将超过10亿,中国城镇化率将达70%。城市化率的不断提高带动了基础设施建设和房地产业的快速发展,产生大量装饰需求。
同时,由于存量商业营运用房、住宅数量的增长和二手房交易市场的成熟,以及“二胎”政策的全面放开,既有建筑整体及局部的更新改造服务需求不断扩大,各类建筑已陆续进入二次装修装饰需求释放阶段。在“存量+增量”市场的双重影响下,我国建筑装饰行业将仍显活力并保持长期稳定的增长,预计到2026年家装行业市场规模达到3.76万亿元左右。

更多行业相关数据请参考前瞻产业研究院《
中国家装(家庭装饰)行业市场前瞻与投资战略规划分析报告》,同时前瞻产业研究院还提供产业大数据、产业研究、产业链咨询、产业图谱、产业规划、园区规划、产业招商引资、IPO募投可研、招股说明书撰写等解决方案。