经管之家App
让优质教育人人可得
立即打开
全部版块
我的主页
›
论坛
›
提问 悬赏 求职 新闻 读书 功能一区
›
经管百科
›
爱问频道
求助😁,Amos软件做SEM,残差相关问题
楼主
阿翔11
906
3
收藏
2021-10-12
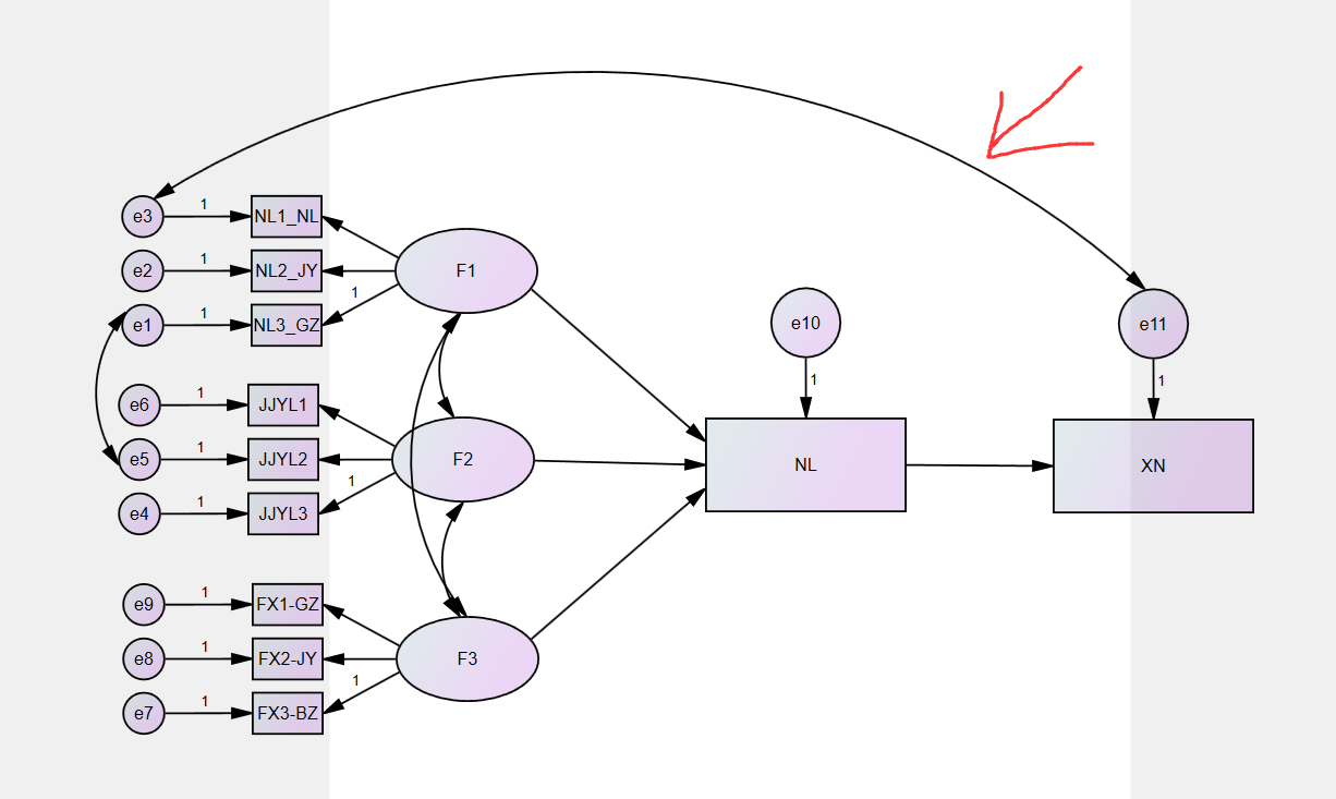
用Amos软件做SEM,外生变量是潜变量,内生变量是观测变量,那么外生变量的观测变量与内生变量是否可以残差相关?
扫码加我 拉你入群
请注明:姓名-公司-职位
以便审核进群资格,未注明则拒绝
全部回复
沙发
阿翔11
2021-10-12 18:52:32
自己顶一下
扫码加我 拉你入群
请注明:姓名-公司-职位
以便审核进群资格,未注明则拒绝
藤椅
xiaoliya
2022-7-14 22:49:01
残差基本都不能拉相关!
扫码加我 拉你入群
请注明:姓名-公司-职位
以便审核进群资格,未注明则拒绝
板凳
xiaoliya
2022-7-14 22:49:50
残差基本都不能拉相关
扫码加我 拉你入群
请注明:姓名-公司-职位
以便审核进群资格,未注明则拒绝
相关推荐
如何来用amos软件来实现“固定负荷法和固定方差法”
谁有能用的Amos软件,能给我一个,多谢了
AMOS软件资源
amos软件
AMOS软件运行不出结果是怎么回事
Amos软件的得出来的潜变量之间直接效用和间接效用能同时拥有么?
amos软件变量不被识别
AMOS软件大方送啦
amos软件
amos软件
栏目导航
爱问频道
SPSS论坛
经管文库(原现金交易版)
数据交流中心
经管在职博
商学院
热门文章
CDA数据分析脱产就业班于2026年3月7日开班! ...
参数估计:CDA数据分析师的核心推断工具,用 ...
GeoSaaS永久会员版
脑机接口行业系列报告:Neuralink带来的启示 ...
天堂的证据(〔美〕埃本·亚历山大)
芜宣机场,增长740%!
表格结构数据特征与CDA数据分析师:精准适配 ...
CDA 认证考试大纲 2025 重磅更新:一二级考 ...
在概率与代码之间:Agent Skills 是 AI 的枷 ...
问卷填写,每份50个论坛币
推荐文章
2026JG学术冬训营:从Stata初高到Python机器 ...
【必看】【本版版规,欢迎发悬赏贴求助】
【新课】26年3月|Gemini辅助论文写作与数据 ...
关于如何利用文献的若干建议
关于学术研究和论文发表的一些建议
关于科研中如何学习基础知识的一些建议 (一 ...
一个自编的经济学建模小案例 --写给授课本科 ...
AI智能体赋能教学改革: 全国AI教育教学应用 ...
2025中国AIoT产业全景图谱报告-406页
关于文献求助的一些建议
说点什么
分享
微信
QQ空间
QQ
微博
扫码加好友,拉您进群
各岗位、行业、专业交流群