经管之家App
让优质教育人人可得
立即打开
全部版块
我的主页
›
论坛
›
提问 悬赏 求职 新闻 读书 功能一区
›
经管文库(原现金交易版)
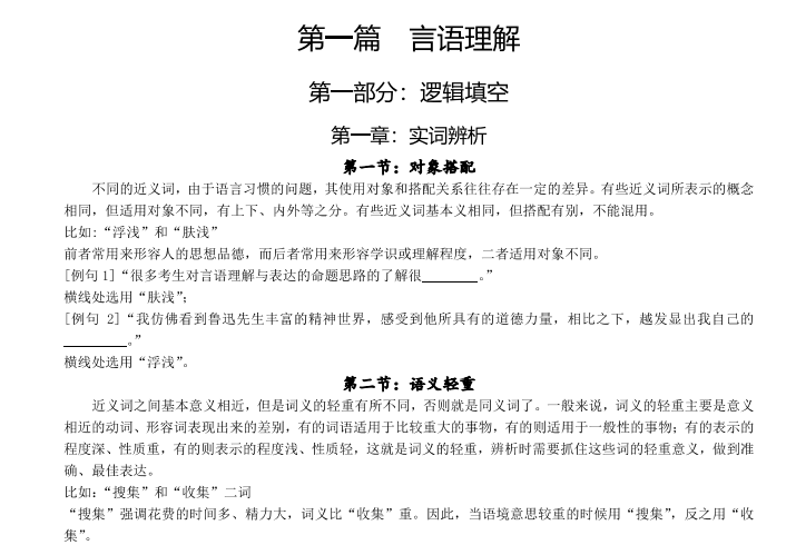
2022年招商银行行测解题技巧精华讲义
楼主
资料大全
618
0
收藏
2021-10-25
招商银行行测解题技巧精华讲义分享给各位招商银行行测解题技巧精华讲义分享给各位
招商银行行测解题技巧精华讲义分享给各位
招商银行行测解题技巧精华讲义分享给各位
招商银行行测解题技巧精华讲义分享给各位
招商银行行测解题技巧精华讲义分享给各位
附件列表
2-2-1-行测解题技巧精华讲义.pdf
大小:57.29 MB
只需: RMB 5 元
马上下载
扫码加我 拉你入群
请注明:姓名-公司-职位
以便审核进群资格,未注明则拒绝
相关推荐
高盛-招商银行-优于大市20060227
招商银行:汇市评论 02.26(2007年第7期)
招商银行:汇市评论 2007.05.28
[下载]招商银行2004年三季度季报分析
招商银行-金葵花证券资讯 08.01
招商银行武汉分行2009招聘(06.30截止)
招商银行:另一个视角看美元反弹背后的逻辑-091210
招商银行09-10
招商银行昨天的决议:高管们每年增加一笔50万元以上的收入
20210303-招商银行-美债利率加速走高带来的风险与机会_13页_1mb
栏目导航
经管文库(原现金交易版)
房地产专版
灌水吧
休闲灌水
经管高考
数据交流中心
热门文章
Does internal corporate governance mecha ...
考古一百年:重现中国(杨泓)
From Quantum Cohomology to Integrable Sy ...
全国329个地级市地区北京大学数字普惠金融指 ...
Financial Mathematics, Derivatives And S ...
2025年人工智能安全指数报告
An Introduction To The Theory Of Multipl ...
钦州三娘湾自驾游攻略
Alternative Loop Rings
2025科技行业趋势报告:基于全球450名科技领 ...
推荐文章
2026JG学术冬训营:从Stata初高到Python机器 ...
【必看】【本版版规,欢迎发悬赏贴求助】
【新课】26年3月|Gemini辅助论文写作与数据 ...
关于如何利用文献的若干建议
关于学术研究和论文发表的一些建议
关于科研中如何学习基础知识的一些建议 (一 ...
一个自编的经济学建模小案例 --写给授课本科 ...
AI智能体赋能教学改革: 全国AI教育教学应用 ...
2025中国AIoT产业全景图谱报告-406页
关于文献求助的一些建议
说点什么
分享
微信
QQ空间
QQ
微博
扫码加好友,拉您进群
各岗位、行业、专业交流群