生物肥料行业主要上市公司:根力多(831067)、航天恒丰(839664)、史丹利(002588)、鲁北化工(600727)等
本文核心数据:发展历程、政策、产量、登记数量、销量、销售收入
我国生物肥料处于创新发展阶段
我国生物肥料行业发展大体经历了四个阶段:1940年代起,我国开启了对生物肥料的研究;1980年代至1990年代初期,行业标准尚未出台;1996年农业部将生物肥料纳入生产资料登记管理,2000年《肥料登记管理办法》进一步规范了肥料登记管理,随着行业规范有序地发展,生物肥料应用效果逐步得到认可。2006年至今,行业进入创新发展阶段,研究中心为开发具有“营养、调理、植保”三效合一的“肥药兼效型”复合微生物肥料。

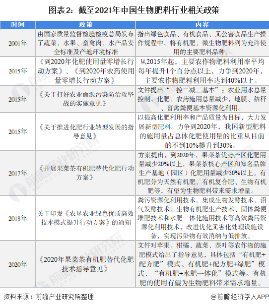
政策推动助力生物肥料行业发展态势
随着《2020年化肥使用量继续负增长行动方案》、《2020年农药使用量负增长行动方案》、《2020年扩大有机肥替代化肥应用面积由果菜茶向粮油作物扩展》等政策的实施,预计我国生物肥料研发进程、登记量、推广率将进一步提升。据预计,未来微生物肥料应用推广面积在4亿亩以上。

预计行业呈现稳定发展态势
——产量呈上升趋势
生物肥料能实现减少化肥用量、粮食增产的直观效果,同时能够减少农民投入、减少环境污染等经济效益和生态效益。目前,生物肥料用量占化肥的比例较少,近几年,在政策等多重利好下,我国生物肥料产业持续快速稳定发展。
根据农村农业部微生物肥料与食用菌菌种质量监督检验测试中心披露的数据,2012年,全国微生物肥料企业年产量超过900万吨;2017年,根力多生物科技股份有限公司于年度报告披露,全国微生物肥料生产企业年产量为1200万吨;同时根据农业农村局于2020年3月披露的数据,我国微生物肥料企业年产量为2000万吨。按历史产量增速初步估算,2020年,全国微生物肥料企业年产量为2400万吨。

——2018年新增登记数量井喷式增长
对农业农村部微生物肥料和食用菌菌种质量监督检验测试披露的我国微生物肥料登记情况数据进行汇总,2001-2018年,我国微生物肥料登记数量呈上升趋势,之后数量有所下降,2018年登记数据量井喷式增长,达到3486个。2020年,中国微生物肥料新增登记数量达到1591个。截至2021年8月,我国微生物肥料新增登记数量达1108个。

注:数据截止至2021年8月。
——销量呈上升趋势
微生物菌可以活化土壤有机和无机养分,提供肥料利用率,改善土壤团粒结构,降解重金属残留,抑制土传病害的发生,微生物的代谢物中含有多种天然的植物激素和氨基酸等有益物质可促进植物健康生长。生物肥料的有效性从生物肥料的销售情况中也可以得到验证。
根据上述我国生物肥料的产量以及海关总署生物肥料的进出口数据,2017-2020年,我国生物肥料销量呈上升趋势:

注:销量根据产量+进口-出口估算得出。
——规模以上企业销售收入呈波动趋势
据《工业统计年鉴》与农村农业部数据估算,我国规模以上企业中,微生物肥料占有机肥料及微生物肥料制造行业营收比例的64%。根据该比例计算,2018-2019年,我国规模以上有机肥料及微生物肥料制造行业销售收入下滑,与参与统计的规模以上企业数量下降有关。根据销量增速测算,2020年,我国规模以上微生物肥料销售收入达325亿元。

注:《工业统计年鉴》尚未发布2020年数据。
在行业进入创新发展阶段、政策加持、产品登记量正增长的情形下,预计生物肥料的成本将进一步降低,生物肥料行业呈现稳定发展态势。
以上数据参考前瞻产业研究院
《中国生物肥料行业发展前景预测与投资战略规划分析报告》,同时前瞻产业研究院还提供产业大数据、产业研究、产业链咨询、产业图谱、产业规划、园区规划、产业招商引资、IPO募投可研、招股说明书撰写等解决方案。