全部版块 我的主页
论坛 提问 悬赏 求职 新闻 读书 功能一区 经管文库(原现金交易版)
554 0
2021-11-07
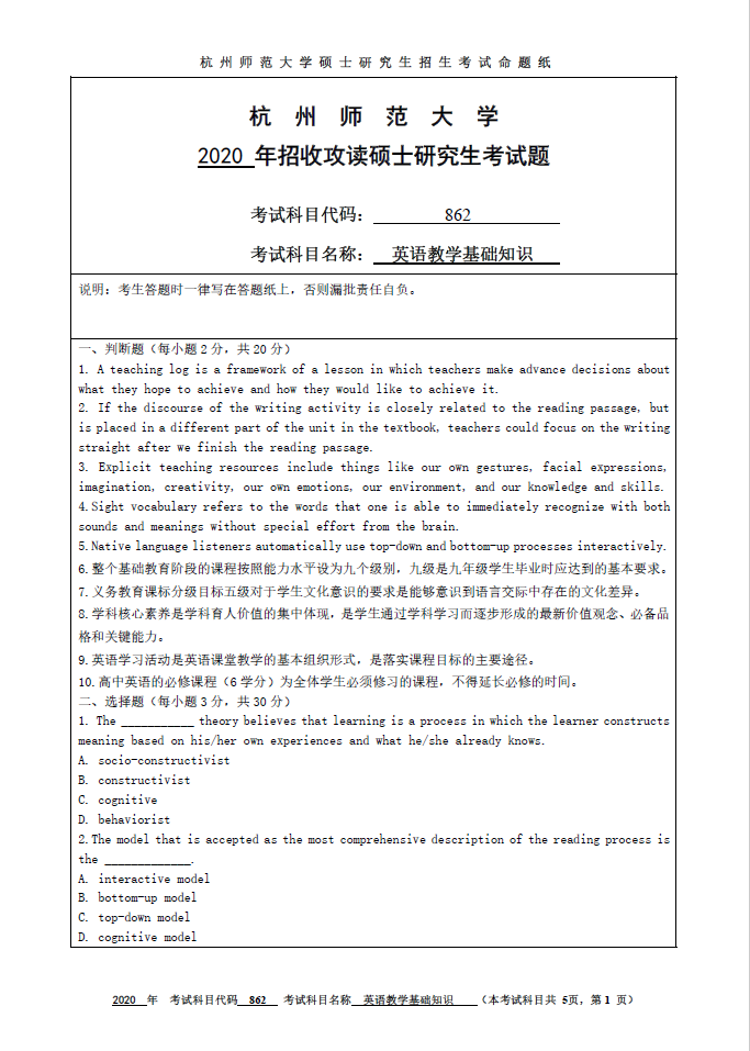
杭州师范大学 英语教学基础知识(2014、 2017--2020年)考研真题

【该考试科目历年科目代码不尽相同,具体每年的科目代码请看附件,附件有标注】


真题代表的是考点和题型趋势。做真题就像是和高手过招,“招式”见得多了,自然更容易解得其中的奥妙。

考研要考察的终归是知识点本身,因此也切忌只研究真题而忽略了知识点本身。最好的方法应该是以真题为指向,再回归到知识点进行理解记忆。这样就既能发挥真题的价值,也能把知识点记忆得更深刻。


考研的意义是在于你真正投入的过程。请务必坚持信念,守得云开见月明!祝你考试成功!

1636252737(1).png

附件列表
二维码

扫码加我 拉你入群

请注明:姓名-公司-职位

以便审核进群资格,未注明则拒绝

相关推荐
栏目导航
热门文章
推荐文章

说点什么

分享

扫码加好友,拉您进群
各岗位、行业、专业交流群