视频监控设备行业主要上市公司:目前国内视频监控设备行业的上市公司主要有海康威视(002415);大华股份(002236);大立科技(002214);汉邦高科(300449);世纪瑞尔(300150);东方网力(300367);安居宝(300155);同为股份(002835);振芯科技(300101)。
本文核心数据:中国视频监控设备产业链、中国视频监控设备全景图、中国视频监控设备产业链企业产量情况
视频监控设备产业产业链全景梳理:视频监控设备回收成重要一环
视频监控设备产业链上游包括零组件、算法和处理器芯片等,其中,零组件主要包括传感器芯片、光学镜头和存储器等;算法环节主要包括图像处理、视频压缩和内容识别三大方面;处理器芯片主要包括模拟摄像机中的ISP芯片、网络摄像机中的SoC芯片、DVR/NVR中的SoC芯片以及
深度学习算法加速器芯片。
中游的设备产品主要包括前端的摄像机(分为模拟摄像机和网络摄像机)、后端的存储录像设备(分为DVR、NVR、CVR等)、中心控制端的控制和显示设备(包括显示屏、服务器和控制键盘等)以及各传输环节的光端机和交换机等。此外,在硬件设备产品基础上还有系统管理软件。
下游产品的终端应用较为广泛,可以分为城市级、行业级和消费级终端客户应用。

目前,在视频监控设备上游零部件领域,主要的代表公司有福光股份和中科曙光等,在处理器芯片领域的代表公司主要为华为海思和中兴微电子等,在算法领域的代表公司主要为旷视科技和商汤科技等。在视频监控设备中游,海康威视和大华股份在前端、后端、控制端等硬件领域、软件及集成等均有布局。视频监控设备产业链下游涉及的行业及企业均较多,代表性企业有中信银行、顺丰控股、视觉中国等。

视频监控设备产业产业链区域热力地图:上海分布最集中
由于低端视频监控设备技术含量较低,进入门槛较低,中国视频监控企业数量较多,但普遍规模较小。根据企查猫的数据,我国视频监控设备相关企业主要分布在上海、广东、江苏、福建等地区,具有“西轻东重”的分布特点。其中,上海的相关企业分布最为集中,截至2021年8月,上海拥有四万余家企业,其次为广东,拥有三万多家相关企业。

从代表性企业分布情况来看,北京、上海、广东、浙江等地代表性企业较多,其中,中国视频监控龙头企业海康威视和大华股份均分布在浙江。

视频监控设备产业代表性企业产能/产量情况
目前,布局了频监控设备相关芯片的上市企业中,国科微的集成电路系列产品产量与其它企业相比较多,视频监控上市企业中,海康威视的产量遥遥领先于其他企业。视频监控设备产业产业链上的其它代表性企业产能/产量情况如下:

注:统计的企业为公布相关产能/产量数据的上市企业,未公布具体产能/产量数据的上市企业未纳入统计中。
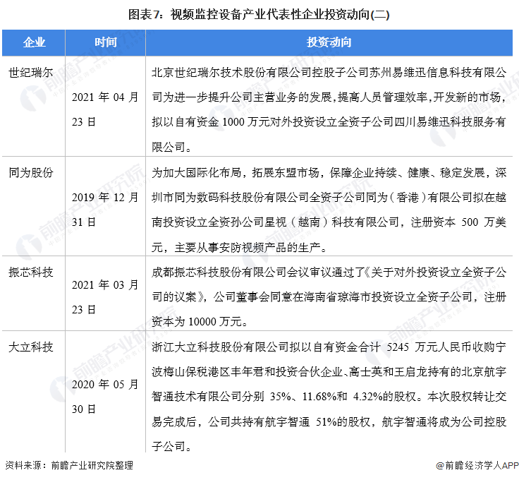
视频监控设备产业代表性企业最新投资动向
2020年以来,视频监控设备产业代表性企业的投资动向主要包括收购公司拓展业务、通过对子公司增资的方式投资视频监控设备生产基地项目。视频监控设备产业代表性企业最新投资动向如下:


以上数据参考前瞻产业研究院《
中国视频监控设备行业市场需求预测与投资战略规划分析报告》,同时前瞻产业研究院还提供产业大数据、产业研究、产业链咨询、产业图谱、产业规划、园区规划、产业招商引资、IPO募投可研、招股说明书撰写等解决方案。