——原标题:独家!辉瑞VS默沙东疫苗技术布局对比(附专利总量对比、合作申请对比、重点专利布局对比等)
疫苗行业主要上市公司:华兰生物(002007)、智飞生物(300122)、康泰生物(300601)、沃森生物(300142)、康希诺(688185)、长春高新(000661)、复星医药(600196)、金迪克(688670)、欧林生物(688319)、百克生物(688276)等
本文核心数据:辉瑞和默沙东专利申请数量、专利市场价值、专利合作申请、重点专利布局
全文统计口径说明:1)搜索关键词:疫苗及与之相近似或相关关键词;2)搜索范围:标题、摘要和权利说明;3)筛选条件:简单同族申请去重、法律状态为实质审查、授权、PCT国际公布、PCT进入指定国(指定期),简单同族申请去重是按照受理局进行统计。4)统计截止日期:2021年8月26日。5)若有特殊统计口径会在图表下方备注。
1、全球疫苗竞争格局:辉瑞和默沙东为全球龙头企业之二
辉瑞和默沙东是全球疫苗龙头企业之二。按WHO的数据显示,辉瑞和默沙东的疫苗业务在全球范围内均占比17%,是名副其实的全球疫苗龙头。

2、辉瑞V.S.默沙东疫苗技术布局对比
(1)专利申请量及PCT申请量对比:辉瑞遥遥领先于默沙东
在疫苗专利申请量方面,辉瑞的疫苗专利申请总量是默沙东疫苗专利申请量的约1.5倍,辉瑞和默沙东的疫苗总申请量分别为78项和50项。
此外,辉瑞疫苗PCT专利申请量也较默沙东的疫苗PCT专利申请量多,前者为2项,后者没有PCT申请。

从趋势上看,2007年以前,默沙东的疫苗专利申请量多于辉瑞。2007-2017年,辉瑞在疫苗领域专利申请量每年均比默沙东多,然而在2018年,默沙东的疫苗专利申请数量直线上升至14项,远高于同年辉瑞的疫苗专利申请数量。2019年后,默沙东的疫苗专利申请量直线下降至2项后暂无新专利申请;而辉瑞的疫苗专利申请量则稳定在年申请5-7项。
2020年,辉瑞疫苗专利申请量为5项,默沙东暂无疫苗专利申请。2021年1-8月,辉瑞疫苗专利申请量为7项,默沙东暂无疫苗专利申请。

(2)专利市场价值对比:辉瑞疫苗专利市场价值更高
辉瑞疫苗专利总价值高于亚马逊,辉瑞疫苗专利总价值为8805.84万美元,是默沙东的1.3倍多。在专利价值分布方面,辉瑞的大多数疫苗专利价值主要集中在3万美元以下的区间,数量为30项;而默沙东大多数疫苗专利价值主要集中在3万-30万美元的区间,数量为16项。


(3)专利合作申请对比:默沙东合作申请较多
在专利合作申请方面,默沙东与其它人合作申请疫苗专利数量较多,目前默沙东合作申请的疫苗专利数量共有4项,辉瑞与其它人合作申请疫苗专利数量仅为1项。

统计口径说明:根据[标]原始申请(专利权)人计算,不支持编辑和合并名称。
(4)专利申请地域对比:美国为两者主要布局区域
目前,辉瑞和默沙东的疫苗专利申请区域主要集中在日本和中国,辉瑞在日本的疫苗专利申请量最大,达到33项;而默沙东在中国的疫苗专利申请量最大,为27项。美国是辉瑞的第二大疫苗专利申请国,申请数量达到23项;欧洲则是默沙东的第二大疫苗专利申请地区,申请数量达到9项。

统计口径说明:按每件申请显示一个公开文本的去重规则进行统计,并选择公开日最新的文本计算。
(5)专利类型对比:两者以发明专利为主
辉瑞和默沙东疫苗专利申请类型均全部为发明专利。辉瑞的发明类型疫苗专利申请数量为78项;而默沙东的发明类型疫苗专利申请数量为50项。

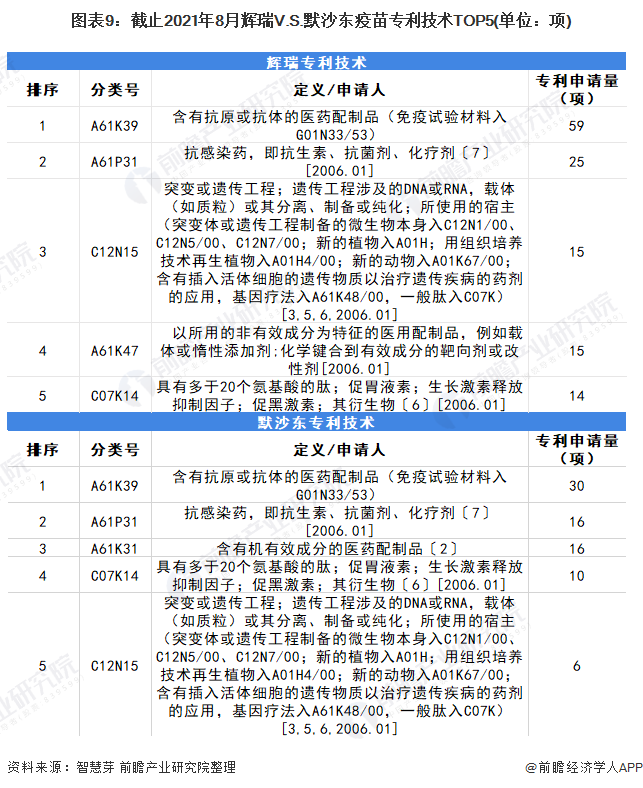
(6)专利技术构成对比:两者布局的第一大细分领域一致,但辉瑞聚焦领域更为多元
目前,“A61K39含有抗原或抗体的医药配制品(免疫试验材料入G01N33/53)”为辉瑞和默沙东的第一大疫苗技术细分分布领域,两者在这一领域的专利申请量分别为59项和30项。两者其它重点细分疫苗技术布局情况如下:

从疫苗专利聚焦的领域看,辉瑞主要聚焦于组合物、免疫原性、试剂盒、核酸分子和糖缀合物;默沙东主要聚焦于载体蛋白、DNA分子、肺炎球菌多糖、蛋白缀合物和酵母细胞。二者的专利聚焦大相径庭,涉猎领域均不同,辉瑞的聚焦领域更为丰富多元。

(7)重点专利布局对比:辉瑞重点布局的专利被引用次数和专利家族规模较多
在重点专利布局上,辉瑞重点布局的专利为“一剂猪肺炎支原体疫苗接种”,该项专利被引用次数81次,专利家族规模为87项。默沙东重点布局的专利为“苯并恶嗪酮作为 HIV 逆转录酶抑制剂”,该项专利被引用次数57次,专利家族规模为82项。整体来看,辉瑞重点布局的专利无论是在专利被引用次数还是专利家族规模均较默沙东多。

注:①当分析偏好选择为[所有搜索结果(不分组)]、[每件申请显示一个公开文本]和[每组PatSnap同族一个专利代表]时,此图表专利家族使用PatSnap同族,并选择公开日最新的文本计算。
②分析偏好选择[每组简单同族一个专利代表]、[每组INPADOC同族一个专利代表]时,此图表专利家族使用设置的去重方式,并选择公开日最新的文本计算。
(8)专利创新战略总结
整体来看,辉瑞疫苗技术在数量增长、质量提升、学术驱动、市场推动、专业化、多样化和国际化具有相对竞争优势,微软疫苗技术则在专业化、学术驱动上具有相对竞争优势。两者疫苗技术在市场推动方面相当。

更多数据请参考前瞻产业研究院《
中国疫苗行业深度调研与投资战略规划分析报告》,同时前瞻产业研究院还提供产业大数据、产业研究、产业链咨询、产业图谱、产业规划、园区规划、产业招商引资、IPO募投可研、招股说明书撰写等解决方案。