——原标题:干货!2021年中国改性塑料行业龙头企业对比:金发科技VS国恩股份VS会通股份 谁是“行业之王”?改性塑料行业主要上市公司:中国改性塑料行业上市公司金发科技(600143.sh)、道恩股份(002838.sz)、普利特(002324.sz)、银禧科技(300221.sz)、南京聚隆(300644.sz)、沃特股份(002886.sz)、国恩股份(002768.sz)、国立科技(300716.sz)、顺威股份(002676.sz)、会通股份(688219.sh)等。
本文核心数据:金发科技、国恩股份会通股份改性塑料产销量、产销率、业务构成、经营业绩
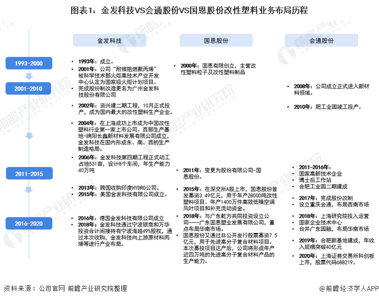
1、金发科技VS国恩股份VS会通股份:改性塑料业务布局历程
改性塑料作为化工新材料的一种。近年来,在全球范围内的产能扩张较为迅速,广泛应用于家电、汽车、办公设备、电子电气和电动工具等领域。目前,中国改性塑料的龙头企业分别是会通股份(600673)、会通股份(600888)和国恩股份(603115),三家企业在改性塑料业务上的布局历程如下:

2、改性塑料业务布局及运营现状:
——产品结构:会通股份的改性塑料业务更为集中
从细分产品的营业收入来看,2020年,只有会通股份的全部营业收入来自改性塑料业务。而金发科技和国恩股份的业务较为分散,改性塑料业务收入占比分别为58.21%和56%。金发科技的产品类别较多,除了改性塑料业务以外,还包括医疗健康产品、绿色石化产品、新材料产品以及贸易品;国恩股份业务向复合材料、医用保健、光显材料等领域发散。

——改性塑料产销量:金发科技绝对领先
从改性塑料产销量来看,2020年改性塑料产销量领先的企业为金发科技。2020年,金发科技的改性塑料产量为158.88万吨,销量为154.66万吨。会通股份改性塑料产销量排名第二,2020年改性塑料产量为36.81万吨,销量为34.52万吨。国恩股份改性塑料产销量排名第三。

——改性塑料产品产销率:国恩股份产销率较高
从改性塑料产品产销率来看,2018-2020年,国恩股份的产销率稳居第一, 金发科技和会通股份排名分别为第二、第三。2020年,国恩股份的产销率为98.75%,金发科技和会通股份的产销率分别为97.3%和93.78%。

——改性塑料产能情况:金发科技产能最大
从各企业的产能来看,金发科技目前产能为205.8万吨/年,相较于国恩股份和会通股份其产能绝对领先。目前国恩股份产能为40万吨/年,稍微领先于会通股份,位居第二。到2021年底,会通股份的在建产能将完工,届时会通股份的改性塑料产能将会达到71万吨/年,超过国恩股份。

——改性塑料专利情况:金发科技的专利数量绝对领先
在专利数量方面,金发科技的专利数量最多,已取得专利数量为1396项;会通股份专利数量为91项,排名第二;国恩股份取得专利数量为88项,数量排名第三。

注:由于金发科技未公布取得专利数量,故公布的数据为由智慧芽查询获取的非审中专利数量。
——改性塑料主要客户: 三家企业均已与国内外知名下游企业合作
金发科技、国恩股份与会通股份三家企业都与国内外知名家电、汽车以及通讯等领域的厂商建立了合作关系。金发科技的汽车改性材料覆盖了中国自主品牌、欧美系以及日韩系知名汽车厂商。国恩股份以及会通股份在家电领域,均与TCL、海信等知名企业合作;在通讯、电子领域,均进入华为等厂商的供应链体系。

3、改性塑料业务业绩对比:金发科技营收规模领先、毛利率较高
从改性塑料业务的经营情况来看,2018-2020年,金发科技的改性塑料业务收入领先于其他两家企业,其改性塑料业务收入呈波动态势。2020年,金发科技改性塑料业务实现收入204.1亿元;会通股份的改性塑料业务实现收入40.17亿元,位列第二;会通股份改性塑料业务收入为39.93亿元,排名第三。

从改性塑料业务的毛利率来看,2017-2020年,金发科技的改性塑料业务毛利率均高于其他两家企业;从毛利率变化趋势来看,三家企业改性塑料业务毛利率总体呈上升趋势。2020年,金发科技改性塑料业务毛利率为26.17%,国恩股份和会通股份改性塑料业务毛利率分别为23.75%和17.10%。

4、前瞻观点:金发科技为中国“改性塑料之王”
在改性塑料行业中,改性塑料产销量体现了公司改性塑料的供给能力,而改性塑料业绩能反应公司的经营概况。产能布局体现了企业未来的生产能力以及发展潜力。研发投入情况和专利情况体现了企业的创新能力。下游客户布局体现了企业的销售能力和市场拓展能力。基于前文分析结果,金发科技企业绝对领先,前瞻认为金发科技为中国改性塑料行业的“龙头”。

以上数据参考前瞻产业研究院《中国改性塑料行业产销需求与投资预测分析报告》,同时前瞻产业研究院还提供产业大数据、产业研究、产业链咨询、产业图谱、产业规划、园区规划、产业招商引资、IPO募投可研、IPO业务与技术撰写、IPO工作底稿咨询等解决方案。