中国核桃油行业主要公司:雪域印象生物科技、东方红生物科技、绿岭果业、绿蕾农林科技、贵太太茶油科技、晟麦实业、中禾健元生物科技、摩尔农庄生物科技等
本文核心数据:企业类型、市场集中度、技术水平、发展趋势
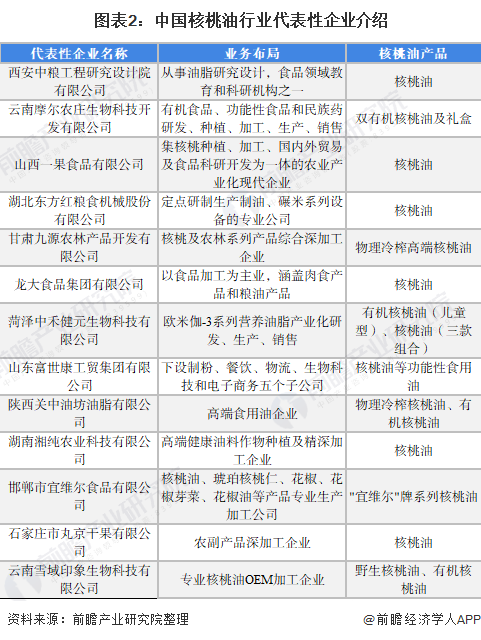
核桃油行业企业类型较为丰富
我国布局核桃油行业的国内企业类型较为丰富,包括食用油企业、调味品企业、中药、西药和生物药厂商以及乳业公司,其中以食用油企业居多。以岭药业作为中药、西药和生物药厂商,从事核桃树种植以及核桃油的生产。除作为调味品、营养品直接食用外,核桃油还可作为奶粉产品配料。

从国家核桃油产业创新战略联盟企业名单以及2020年度中国核桃油行业十大品牌榜单可以看出,我国核桃油行业代表性企业主体类型包括教育科研机构、农业产业化企业、食用油企业、农副产品深加工企业等:

企业市场份额存在提升空间
目前,行业内企业市场份额存在提升空间。根据云南东方红生物科技有限公司披露,2020年公司“御福年”品牌以木本油料作为切入口,产品打出了天然、有机、健康,真核桃,真营养的标签,在食用油市场实现了5亿的市场份额,结合2020年核桃油行业的市场规模测算,2020年,公司核桃油产品市场占有率达约3%。此外,根据云南雪域印象生物科技有限公司官网,公司目前年产核桃油5000吨。结合2020年对核桃油产量的初步统计,云南雪域印象生物科技有限公司核桃油市场份额(按产量)为16%。

部分企业技术达到国际领先水平
我国核桃油企业出口竞争力受限于核桃油生产技术,由于我国企业现有压榨技术产生高温,对核桃油的提取工艺上会破坏核桃油的不饱和脂肪酸,影响核桃油的品质,阻碍了核桃油的国际竞争力。2020年,东方红云南东方红生物科技有限公司在核桃油压榨技术方面取得突破,技术达到国际领先水平,核桃油产品品质提升。参与国际市场的中国核桃油企业情况如下:

企业或布局中高端品质产品
目前,我国核桃油行业处于起步至成长阶段。随着核桃油生产技术的提升,生产成本下降,将吸引更多食用油或调味品行业企业布局核桃油业务,预计部分成果已达到技术领先水平的企业有望占据较大的市场份额。同时,企业研发将不断推进,以降低生产成本,提升产品竞争力。此外,一些企业或布局采用特殊工艺的中高端品质核桃油产品,以满足特定群体对食用油品营养价值的差异化需求。

以上数据参考前瞻产业研究院
《中国核桃油行业市场前瞻与投资战略规划分析报告》,同时前瞻产业研究院还提供产业大数据、产业研究、产业链咨询、产业图谱、产业规划、园区规划、产业招商引资、IPO募投可研、IPO业务与技术撰写、IPO工作底稿咨询等解决方案。