随着新能源汽车、高端制造、军工等行业的快速发展,我国制造业越来越注重轻量化、可塑性强的复合材料。且随着我国“2030年碳达峰、2060年碳中和”目标的提出,传统铝制品和钢制品等材料的污染性受到大家重视,因此,复合材料的发展优先级越来越靠前。多种多样的复合材料仍在研发过程中,作为一类潜力巨大的学科,在“十四五”期间将加速发展。
行业主要上市公司:中材科技(002080)、会通股份(688219)、山东玻纤(605006)、黄河旋风(600172)、光威复材(300699)等
本文核心数据:复合材料产量、复合材料产量规模、复合材料产业链等
行业概况
1、定义
复合材料是指由两种或两种以上不同性质的材料,通过物理或化学的方法,在宏观(微观)上组成具有新性能的材料。各种材料在性能上互相取长补短,产生协同效应,使复合材料的综合性能优于原组成材料而满足各种不同的要求。
该类材料主要有人造、多种成分组成、结构可设计等特点。
复合材料按照不同的分类方式可以分为不同的产品。按照结构特点划分,可分为纤维增强复合材料、夹层复合材料、细粒复合材料和混杂复合材料;根据组成成分划分,可分为金属基体复合材料、非金属基体复合材料。由于产业链上游为原材料,为了方便体现产业链环境,本文使用组成成分分类方式。

2、产业链剖析:上游原材料品类多
随着航空航天、新能源汽车、化工等领域的迅速发展,复合材料也随之强大起来,在满足各行各业需求的基础上,复合材料行业推动了相关产业链的形成。复合材料涉及不同基体材料,因此,其成型方式也有所不同,金属基体复合材料主要通过固相成型法和液相成型法,非金属基体成型方式比较广泛,包括喷射成型、模压成型、热压罐成型和冲压成型等,增强材料则用于提高材料的某些特性。
从复合材料的产业链来看,上游主要为原材料的供应,中游为复合材料加工过程,下游为各应用市场。上游原材料分为非金属基体材料、金属基体材料和增强材料;中游产品包括非金属基体复合材料和金属基体复合材料;下游应用市场包括航空航天、汽车行业、造纸行业等。
我国复合材料行业的上游主要是化工和冶金等常规原料,因此,该行业主要依赖技术推动,龙头企业有较强的带动作用。非金属基体复合材料代表性上市企业有普利特、回天新材、壹石通和海南橡胶等,金属基体复合材料企业则有博云新材、钢研高纳、银邦股份、方大集团和西部材料等。

行业发展历程:行业未来潜力巨大
复合材料使用的历史可以追溯到古代。从古至今沿用的稻草增强粘土和已使用上百年的钢筋混凝土均由两种材料复合而成。20世纪40年代,因航空工业的需要,发展了玻璃纤维增强塑料(俗称玻璃钢),从此出现了复合材料这一名称;随后,20世纪60年代又出现了以碳纤维为增强材料制成的复合材料,并在80年代得以推广使用;20世纪90年代末,复合材料行业才明确了基体材料和复合材料的组成方式,进入了如今的复合材料发展阶段,但至今为止,仍有较多材料等待挖掘,未来潜力巨大。

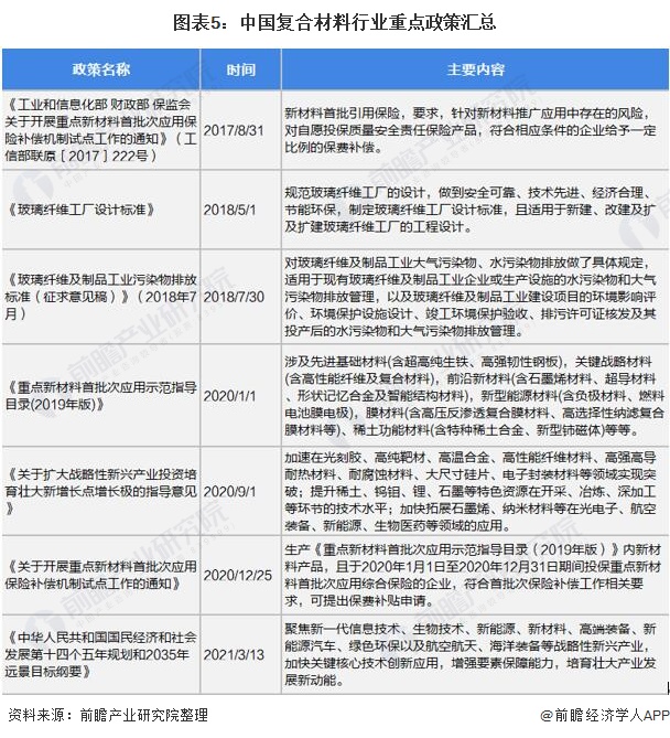
行业政策背景:复合材料在我国政策中地位逐渐加重
复合材料作为各行各业的新需求的支柱产业,其发展离不开政策的支持和推动。由于我国复合材料行业发展起步较晚,高端复合材料的发展仍处于空窗期,为鼓励国内企业进行复合材料研发,2020年12月,我国出台了《关于开展重点新材料首批次应用保险补偿机制试点工作的通知》,生产规定新材料产品的企业,科申请提出保费补贴申请。
此外,为了推动“十四五”时期复合材料行业的发展,《中华人民共和国国民经济和社会发展第十四个五年规划和2035年远景目标纲要》指出,要聚焦新材料行业等新一代材料技术,加快核心关键技术的创新应用,壮大产业发展新动能。

行业发展现状
1、复合材料在建筑和交通运输领域应用最广
目前,复合材料技术在不断进步,但下游场景的需求未发生重大改变,结合中国玻璃纤维行业下游应用占比、玻璃纤维行业占复合材料行业比例、碳纤维应用行业占比和碳纤维占复合材料行业比例情况,复合材料应用领域的建筑占比约为30%;交运输占比28%,其中航天航空领域占比约为70%,占主导地位;工业应用占比20%。

2、中国复合材料产量呈不断增长趋势
由于我国人均复合材料消费量低、市场空间大,近年来,复合材料行业的产量增速在12%左右,另外,我国复合材料产量在全球的占比也在不断提升。2020年,我国复合材料产量约超过700万吨。

3、复合材料产量规模有加速增长趋势
根据全球复合材料市场规模、产量情况以及中国复合材料产量情况,前瞻产业研究员推算所到,2014-2020年,我国复合材料市场规模呈不断增长趋势,2020年,我国复合材料市场规模约为559亿美元,同比增长19.36%。

4、工艺、价格和回收为复合材料发展的三大阻碍
复合材料相对于全球来说,都是一门仍在发展的不成熟的学科,而我国在该行业的发展远远慢于发达国家,在工艺和经验上有较大差距,因此,我国制造业仍以传统材料为主,复合材料的介入程度并不深。另外,在工艺成熟后,还需要经过价格的降低和回收过程的完善才能更好地进行材料替代。

行业竞争格局
1、区域竞争:复合材料企业多集中在江苏地区
受原材料及政策影响,江苏地区的复合材料上市企业数量最多,产能也最丰富,其次为山东、浙江和广东地区。复合材料企业多聚集于东部沿海地区,除了原材料丰富以外,还因为有较多港口,我国对上游原材料的储藏并不十分丰富,港口资源有利于从国外进口,同时,东南沿海也是我国制造业最发达的地区,有助于复合材料的销售。

2、企业竞争:下游众多,无明显龙头效应
我国复合材料下游需求众多,目前复合材料技术及产能不能满足下游需求,因此,各企业生产的产品差异化较大、重叠业务较少,不能进行横向对比,无法形成明显的龙头效应。综合业绩情况和产量/产能来看,中材科技、会通股份、双星新材和山东玻纤的业务相对较为突出。



行业发展前景及趋势预测
1、预计我国复合材料产量将于2026年达到1393万吨
从全球来看,复合材料在交通运输领域以及工业设备领域的需求较大,分别占据24%和26%的需求量;而国内的复合材料目前主要集中于建筑与结构领域,作为主力的交通运输及工业设备领域发展空间巨大。
随着国民经济的高速发展,经济结构的转变,新能源、环保、高端装备制造等其他新兴产业的加快发展,国内高性能纤维复合材料需求将日渐强劲。其中交通运输、工业设备发展推动高分子复合材料增长潜力很大,从子行业应用看,航天航空、汽车、风电等行业需求增长力度较强。根据2020年我国玻璃纤维复合材料的产量以及其产量占复合材料产量的比例,结合碳纤维的快速发展,按照目前我国复合材料产量增速来看,以12%的增速发展,前瞻预测,到2026年,中国复合材料产量有望达到1393万吨。

近年来,我国复合材料产量规模呈较高的增速增长,未来仍有较大的发展空间,“十四五”期间,我国大力推动环保、新能源汽车、电子消费品等行业的发展,对叶片等复合材料的需求不断高涨,同时,需要提高复合材料生产工艺以减少污染,未来复合材料价格或将迎来持续上涨周期。预计2026年我国复合材料市场规模将1164亿美元。

2、我国复合材料发展的三大趋势
我国复合材料的发展从2000年左右才步入正轨,仍处于发展初期,需要在不断摸索中寻找发展方向。目前,主要有三大趋势:
1、降低成本,复合材料在功能上、耐用性上、环保程度上显著高于传统材料,但成本同样高于传统材料,复合材料的普及离不开价格的降低;
2、在下游应用方面,需求广度较高,不断开发新产品和技术才能满足不断增长的需求端;
3、智能化是全球技术发展的总趋势,想要赶上发达国家的技术水平,高端产品的研发是必不可少的。

以上数据来源于前瞻产业研究院《中国复合材料行业发展前景预测与投资战略规划分析报告》,同时前瞻产业研究院还提供产业大数据、产业研究、产业链咨询、产业图谱、产业规划、园区规划、产业招商引资、IPO募投可研、IPO业务与技术撰写、IPO工作底稿咨询等解决方案。