行业主要上市企业:目前国内汽车传感器行业的上市公司主要有保隆科技(603197)、苏奥传感(300507)、日盈电子(603286)、华工科技(000988)、腾龙股份(603158)
本文核心数据:汽车传感器分类、传统汽车传感器应用规模、车载摄像头市场规模、车载超声波雷达行业规模
行业概况
1、定义
汽车传感器主要指的是汽车测量系统中的之歌前置部件,其可以把输入量转变成能够进行测量的数据信号,而且传感器还设计很多科学原理,需要诸多高新科技与学科之间的紧密配合。根据汽车传感器的作用机理和作用不同,可将传感器分为传统传感器和智能传感器。

2、产业链剖析:传感器制造为重要一环
中国汽车传感器产业链可分为三部分。其中,产业链上游包括新材料、新工艺、新的制造设备等。MEMS传感器材料分半导体材料、陶瓷材料、金属材料和有机材料四大类。产业链中游的为汽车传感器的制造商,是汽车传感器技术的所有者,负责传感器的研发、生产、销售和维修。汽车传感器的下游涉及汽车主机厂。

在上游领域,汽车传感器行业上游行业主要是传感器制造原材料供应。陶瓷材料供应商包括风华高科、国瓷材料、万丰电子等;半导体材料供应商包括江丰电子、阿石创、有研新材、沪硅产业等;金属材料供应商包括宝钢股份、江西铜业、紫金矿业、铜陵有色等。
在中游传感器制造领域,目前,国内传感器制造代表企业有保隆科技、奥力威、日盈电子、华工科技、腾龙汽车、晶晟科技等。
下游为汽车主机厂,包括比亚迪汽车、东风雪铁龙、中国一汽、广汽集团、长城汽车、蔚来汽车等。

行业发展历程:智能传感器开始应用
在20世纪60年代,汽车上仅有机油压力传感器、油量传感器和水温传感器等,它们与仪表或指示灯连接。进入70年代后,为了治理排放问题,增加了一些传感器来帮助控制汽车的动力系统,同期出现的催化转换器、电子点火和燃油喷射装臵需要这些传感器来维持一定的空燃比以控制排放。80/90年代,借助传感器的防抱死制动装臵和气囊等提高了汽车安全性能。
进入21世纪之后,传感器已是无处不在,在动力系统中,有用来测定各种流体温度和压力的传感器;有用来确定各部分速度和位臵的传感器;还有用于测量发动机负荷、爆震、断火及废气中含氧量的传感器等。
近年来,集合计算机技术,对信号具备一定的检测、处理和自适应能力的智能传感器开始广泛应用。

行业政策背景:政府高度重视汽车传感器技术发展
我国政府高度重视汽车传感器技术发展,为推动汽车传感器行业发展。2019年8月,《产业结构调整指导目录(2019年本)》,鼓励研发具有无线通信功能的低功耗各类智能传感器,可加密传感器,核级监测仪表和传感器。
2021年3月,《中华人民共和国国民经济和社会发展第十四个五年规划和二〇三五远景目标纲要》提出,在事关国家安全和发展全局的基础核心领域,制定实施战略性科学计划和科学工程。瞄准人工智能、量子信息、集成电路、生命健康、脑科学、生物育种、空天科技、深地深海等前沿领域,实施一批具有前能性、战略性的国家重大科技项目。从国家急迫需要和长远需求出发,集中优势资源攻关新发突发传染病和生物安全风险防控、医药和医疗设备、关键元器件零部件和基础材料、油气勘探开发等领域关键核心技术。

行业发展现状
1、传统汽车传感器中端汽车装配超过90个
传统汽车传感器安装在动力总成、底盘系统等汽车关键部位。一辆中端汽车装配超过90个传感器,其中在动力总成系统中,装45-60个,车身系统中装配超过20个,底盘系统中装配30-40个。由于汽车的行驶环境复杂,气候条件多样,因此要求传感器具有强大的适应能力,能够在零下50℃~零上150C°的环境中正常工作,此外,汽车传感器还需要经受汽车行驶过程中的震动,来自发动机和其他部件的酸、碱性物质的腐蚀。在这样苛刻的条件下,汽车主机厂对汽车传感器的性能、稳定性和耐久性提出较高要求。

2、车载摄像头处于双市场风口
目前,车载摄像头处于无人驾驶与车联网市场的双风口。一方面,车载摄像头是ADAS系统的主要视觉传感器;另一方面,车载摄像头是ADAS系统的主要视觉传感器。
根据ICVTank数据显示,2015-2020年我国车载摄像头的市场规模呈现持续增长的态势,在2020年达到57亿左右。而当国外在5G、大数据及人工智能等一系列的关键技术上越趋成熟,配合市场趋势及政府的鼎力支持,预期智能驾驶,包括车载视觉系统将进入高增长的成长期,并继而带动车载摄像头需求的增长。

3、车载激光雷达前景明朗
车载激光雷达作为无人驾驶感知体系中最重要的传感器之一,对于保证无人驾驶汽车行车安全具有重要意义,近年来我国车载激光雷达市场规模持续扩大,2019年达到4.45亿元,初步估计2020年中国车载激光雷达市场规模达到6.7亿元。随着无人驾驶产业的进一步发展,车载激光雷达市场前景明朗。

4、毫米波雷达从高端车型逐渐扩展到B级车的中配
在车载毫米波雷达市场方面,24GHz目前大量应用于汽车的盲点监测、变道辅助,2015-2019年中国毫米波雷达市场规模持续增长,2019年约为158亿元,同比增长35.7%,2020年中国车载毫米波雷达市场规模增长到180亿元。

从国内车型前向和后向的雷达安装情况来看,合资车企重点以前向刹车的安全功能为主。其中奔驰、沃尔沃等品牌已经全系车型标配了毫米波雷达。毫米波雷达的配置已经从高端车型逐渐扩展到B级车的中配。

5、超声波雷达市场发展成熟
超声波雷达在自动驾驶中,其基础应用为泊车辅助预警以及汽车盲区碰撞预警功能。超声波雷达成本低,短距离测量中具有优势,探测范围在0.1-3米之间,而且精度较高,因此非常适合应用于泊车。但测量距离有限,且很容易受到恶劣天气的影响。
截至2021年6月,汽车之家在售车型有8998款,配置了倒车雷达的车型有7074款,渗透率达到79%;其中配置前向雷达车型有2531款,渗透率达到28%。目前超声波雷达较为成熟,市场渗透率较高,价格下探到较低水平,已有像奥迪威等国产厂商切入到该市场。

受益于汽车销量与自动驾驶渗透率的提升,我国超声波雷达行业规模维持稳步增长。2020年我国车载超声波雷达行业市场规模约为51.7亿元。

行业竞争格局
1、区域竞争:江苏、浙江和广东企业较多
从汽车传感器行业产业链企业区域分布来看,汽车传感器产业链企业主要分布在江苏、浙江和广东地区。其余地方,如山东、安徽、湖北等省份也有企业分布,但整体数量较少。

从产业链代表性企业分布情况来看,同整体企业分布情况一致,江苏、浙江和广东省代表性企业分布较多。

2、企业竞争
——车载摄像头:龙头企业占据主要市场
目前车载摄像头市场份额较大的公司均是全球领先的一级零部件供应商,其下游客户基本覆盖了全球主要的整车公司。例如,法雷奥的下游客户包括大众、奔驰、宝马、福特、雷诺、马自达等;大陆集团的客户包括大众、福特、通用、马自达等;麦格纳的客户群体覆盖欧美和日韩的主要车企;富士通天和日立的客户包含了丰田等日本车企。


——激光雷达:仅有少量公司销售
激光雷达在很多年前,并未被大众所熟知,直至近年来机器人和无人驾驶技术的兴起,激光雷达才逐渐进入人们的视野,其主要应用于机器人、无人驾驶、VR/AR、智慧交通、海洋探索、渔业资源监测和3D打印等领域。
目前全球仅有Velodyne、Quanergy、lbeo等几家公司的产品在市场上实现了销售,但由于高售价对产品需求的抑制效应,激光雷达并没有大量出货,进而又导致生产厂商只能维持高价以支撑运营。

国内目前也有众多创业公司参与,大部分公司都获得了大量融资,整车厂商也通过投资的方式进入这个领域。

——毫米波雷达:处于国外领先企业垄断
毫米波雷达技术壁垒较高,从全球市场看,目前主要的市场由外国零部件领先企业所垄断。前五大供应商分别为博世、大陆、海拉、富士通天、电装。

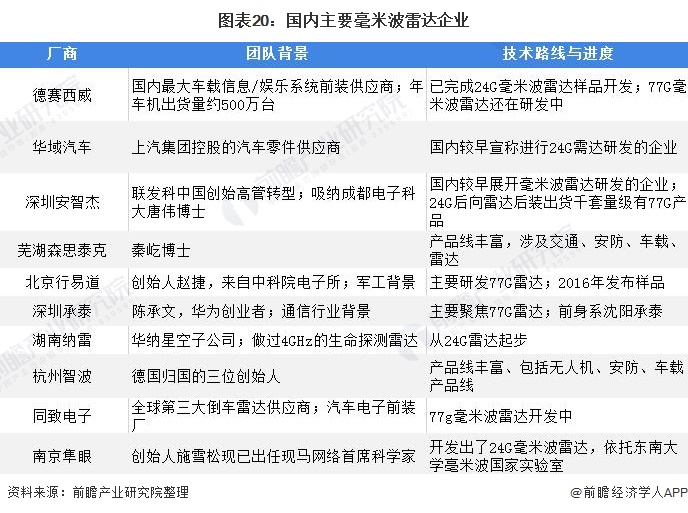
毫米波雷达行业在我国处于市场培育期,企业少,融资难,面临较严重的生存危机。目前国内毫米波雷达企业基本可分为两类:一类是原有汽车供应链企业新组建的产品部门,一类则是创业团队。
原有汽车供应链企业新组建的产品部门主要围绕在我国长三角、珠三角地区,主要面向应用领域为安全、控制、通讯和控制行业;我国毫米波雷达创业企业则集中成立在2014-2016年,团队往往是科研背景、军工背景、或供应商跳槽创业背景。实业转型派有深圳安智杰、深圳承泰、湖南纳雷。还有依莱达、木牛、雷博泰克、深圳卓颖等。

行业发展前景及趋势预测
1、智能汽车发展将带动汽车传感器需求增长
汽车传感器是汽车的关键基础零部件,伴随着汽车销量的上升,汽车传感器的需求量随之上升;同时,智能汽车的快速发展催生自动驾驶传感器的快速发展,未来智能汽车的渗透率不断提升,自动驾驶传感器的需求量将呈现快速增长的趋势。预计到2026年中国汽车传感器市场规模将达到982亿元。

2、汽车传感器将向集成化、模块化和互联网方向发展
未来,我国汽车传感器行业的发展趋势如下:

以上数据参考前瞻产业研究院《中国汽车传感器行业市场前瞻与投资战略规划分析报告》,同时前瞻产业研究院还提供产业大数据、产业研究、产业链咨询、产业图谱、产业规划、园区规划、产业招商引资、IPO募投可研、IPO业务与技术撰写、IPO工作底稿咨询等解决方案。