——原标题:【全网最全】2021年复合材料行业上市公司全方位对比(附业务布局汇总、业绩对比、业务规划等)
随着我国新能源汽车、3C电子和高端制造等行业的快速崛起,对上游材料端的技术要求越来越高,复合材料相比于单一材料,不仅保持了各组分材料性能的优点,还能通过各组分互补和关联获得单一材料所不能达到的综合性能,因此,未来需求将持续提高。从我国复合材料产业上市公司来看,大部分企业扩产计划旺盛、技改项目较多,不断缩短与发达国家存在的技术差距,未来有望实现较大程度的国产替代,发展潜力巨大。
行业主要上市公司:中材科技、会通股份、山东玻纤、黄河旋风、光威复材等
本文核心数据:复合材料企业业务、复合材料企业营收情况等
1、复合材料产业上市公司汇总
复合材料作为正在不断进步的新兴行业,越来越多的上市公司着手进入该行业。目前,我国复合材料产业的上市公司数量较多,分布在各产业链环节。其中,涉及金属基体复合材料的上市公司包括:银邦股份、华正新材、西部材料、世华科技等;涉及非金属基体复合材料的上市企业包括:中材科技、沃特股份、普丽盛等。









2、复合材料行业上市公司业务布局对比
复合材料行业的上市公司中,对上下游的业务涉猎较广,大部分复合材料制造企业均建有粉体或非金属化学成分的生产线,特别是玻璃纤维复合材料生产企业和碳纤维复合材料生产企业,比如中材科技和楚江新材。



3、复合材料行业上市公司复合材料业务业绩对比
目前,我国复合材料行业中,下游范围较广,各企业针对的下游不同,且产品多种多样,因此,尚未形成明显的龙头效应,从上市企业中已公布了产量/产能的企业中来看,中材科技、会通股份、普利特、双星新材、山东玻纤相对较高。



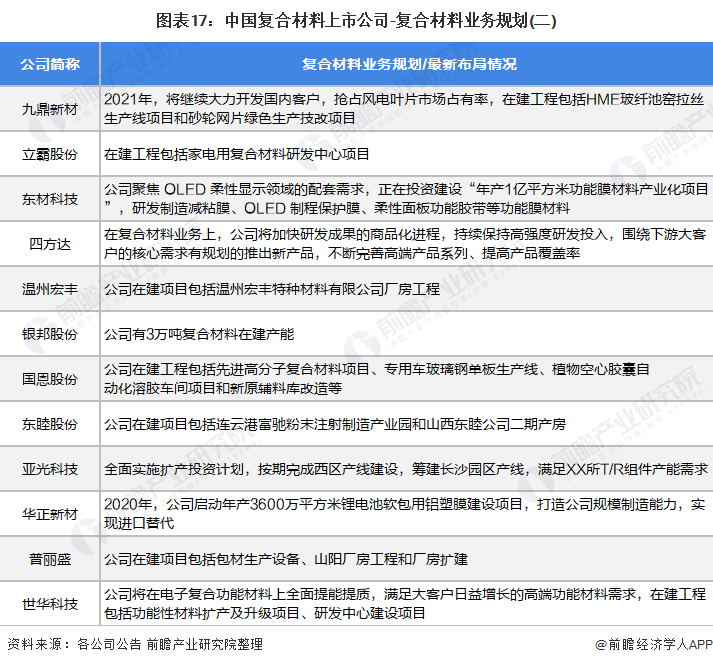
4、复合材料行业上市公司复合材料业务规划对比
2021年3月,《中华人民共和国国民经济和社会发展第十四个五年规划和2035年远景目标纲要》正式发布,提出将聚焦新一代信息技术、新材料等战略性新兴产业,壮大产业发展新动能。在“十四五”时期,复合材料行业将乘上科技发展的东风迎来新的增长点。
从我国复合材料行业上市企业规划来看,大部分企业在建工程涵盖技改项目和扩建项目,其中,会通股份、圣泉集团和方大碳素所规划的在建产能相对较高。



以上数据参考前瞻产业研究院《中国复合材料行业发展前景预测与投资战略规划分析报告》,同时前瞻产业研究院还提供产业大数据、产业研究、产业链咨询、产业图谱、产业规划、园区规划、产业招商引资、IPO募投可研、IPO业务与技术撰写、IPO工作底稿咨询等解决方案。