电梯行业主要上市公司:康力电梯(002367)、通用电梯(300931)、梅轮电梯(603321)、快意电梯(002774)、广日股份(600894)、上海机电(600835)、远大智能(002689)等。
本文核心数据:电梯产销量数据、区域分布、营业收入
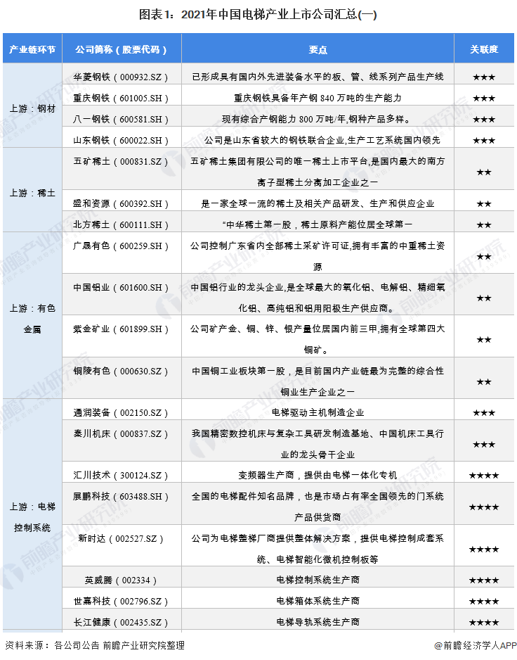
1、 电梯产业上市公司汇总
电梯是当今社会各楼宇建筑中不可或缺的特种设备之一。目前,我国电梯产业的上市公司数量较多,分布在各产业链环节。具体包括:
钢铁上市公司:华菱钢铁(000932.SZ)、重庆钢铁(601005.SH)、八一钢铁(600581.SH)、山东钢铁(600022.SH);
稀土上市公司:五矿稀土(000831.SZ)、盛和资源(600392.SH)、北方稀土(600111.SH);
有色金属上市公司:广晟有色(600259.SH)、中国铝业(601600.SH)、紫金矿业(601899.SH)、铜陵有色(000630.SZ);
电梯控制系统上市企业:通润装备(002150.SZ)、秦川机床(000837.SZ)、汇川技术(300124.SZ)、展鹏科技(603488.SH)、新时达(002527.SZ)、英威腾(002334)、世嘉科技(002796.SZ)、长江健康(002435.SZ);
电梯零部件上市公司:同力日升(605286.SH)、华宏科技(002645.SZ)、沪宁股份(300669.SZ)、赛福天(603028.SH)、德菱股份(870108.OC)、华菱精工(603356.SH);
电梯中游上市公司:康力电梯(002367.SZ)、通用电梯(300931.SZ)、梅轮电梯(603321.SH)、远大智能(002689.SZ)、广日股份(600894.SH)、上海机电(600835.SH)、森赫股份(301056.SZ)、快意电梯(002774.SZ)。





2、电梯行业上市公司业务布局对比
电梯行业的上市公司中,大部分企业主要都布局于国内市场,其中康力电梯重点布局在华东、中南地区;广日电梯重点布局在华南市场。2020年康力电梯、上海机电和远大智能等企业在率先推广应用“无接触乘梯技术”,推出推出紫外线杀毒、手机呼梯、语音呼梯、人脸识别等智能化功能。

3、电梯行业上市公司电梯业务业绩对比
目前,我国电梯行业的龙头上市公司是上海机电、康力电梯,这两家上市公司的电梯业务营业收入以及电梯产销量较大。其中,2020年仅有康力电梯和远大智能的电梯产销比大于100%,其他电梯企业生产的电梯产品处于供过于求。

4、电梯行业上市公司电梯业务规划对比
目前,智能化电梯、高速化电梯是未来电梯产品主要技术发展趋势,大部分电梯企业都在智能化生产、智能化电梯制造方面有相应的布局。同时,我国加装电梯、旧改市场庞大,抢占该市场成为每个电梯企业的重要布局之一。电梯企业上市公司明确了其电梯业务的发展布局:
