经管之家App
让优质教育人人可得
立即打开
全部版块
我的主页
›
论坛
›
提问 悬赏 求职 新闻 读书 功能一区
›
经管文库(原现金交易版)
【原创】证监会54条自查表
楼主
投行先锋789
595
0
收藏
2022-04-12
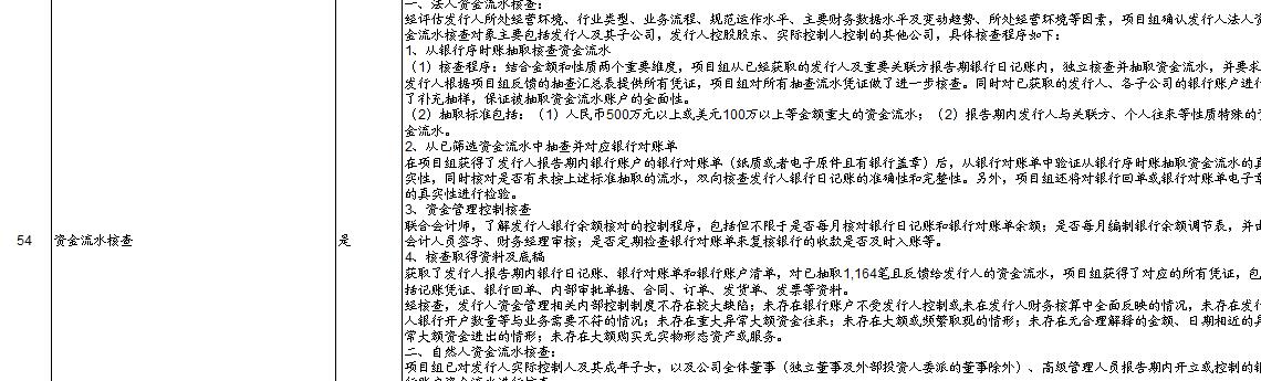
证监会54条自查表
证监会54条自查表
证监会54条自查表
证监会54条自查表
证监会54条自查表
证监会54条自查表
证监会54条自查表
附件列表
证监会54条自查表.xlsx
大小:32.76 KB
只需: RMB 59 元
马上下载
扫码加我 拉你入群
请注明:姓名-公司-职位
以便审核进群资格,未注明则拒绝
相关推荐
美林因内部监控缺失被香港证监会罚款350万港元
证监会:增强股民信心
证监会年报
证监会“4.16电话”惊呆投行:政策飘忽
证监会正在研究向银行发放券商牌照
证监会的大动作对股市造成多大影响
证监会:对违法减持行为保持高压态势
证监会:例行会上再发4大利好,下周大盘直冲3200!
【独家发布】万科反攻!向证监会举报宝能资管计划违法违规
深圳证监会会计监管工作通讯
栏目导航
经管文库(原现金交易版)
教师之家与经管教育
经管在职研
站务与外事
世界经济与国际贸易
数据交流中心
热门文章
CDA数据分析师:精通标签加工方式,解锁数据 ...
中国城市低空经济高质量发展指数(2026)
《通胀的教训:两千年货币危机的十四条经济 ...
中国消费者价值指数2025
一文看懂产业链:存储芯片本轮涨价能走多远 ...
告别AI模型选择困难症:一次性学会DeepSeek ...
CDA 认证考试大纲 2025 重磅更新:一二级考 ...
SIGMOD 2025 | 重磅研究:多变量时间序列相 ...
CDA数据分析脱产就业班于2026年3月7日开班! ...
CDA数据分析师必备核心技能:数据查询语言( ...
推荐文章
2026JG学术冬训营:从Stata初高到Python机器 ...
【必看】【本版版规,欢迎发悬赏贴求助】
【新课】26年3月|Gemini辅助论文写作与数据 ...
关于如何利用文献的若干建议
关于学术研究和论文发表的一些建议
关于科研中如何学习基础知识的一些建议 (一 ...
一个自编的经济学建模小案例 --写给授课本科 ...
AI智能体赋能教学改革: 全国AI教育教学应用 ...
2025中国AIoT产业全景图谱报告-406页
关于文献求助的一些建议
说点什么
分享
微信
QQ空间
QQ
微博
扫码加好友,拉您进群
各岗位、行业、专业交流群