经管之家App
让优质教育人人可得
立即打开
全部版块
我的主页
›
论坛
›
提问 悬赏 求职 新闻 读书 功能一区
›
学道会
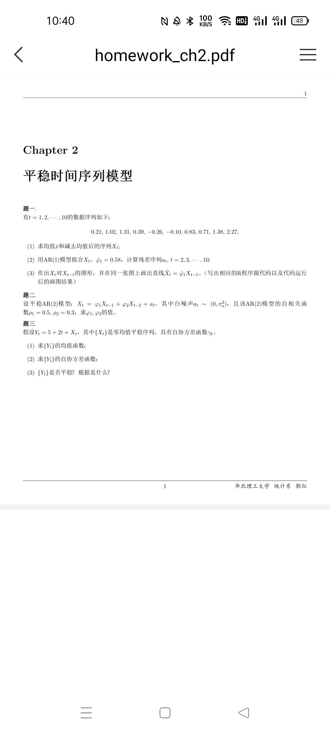
时序作业 救救孩子
楼主
TFBOYSTFBOYS
3639
0
收藏
2022-04-30
有会做的吗 有偿
扫码加我 拉你入群
请注明:姓名-公司-职位
以便审核进群资格,未注明则拒绝
栏目导航
学道会
Stata专版
经管文库(原现金交易版)
经管考证
外文文献专区
宏观经济学
热门文章
CDA数据分析师实战核心:假设检验的逻辑、方 ...
2026年人工智能将如何演变
投资成长股
华为财务BP转型实战
奇瑞集团2025年新能源销量突破90万辆
【24热点,自用整理!】2007-2024上市公司长期 ...
【24更新,热点指标!】2007-2024上市公司数字 ...
2026年Stata初高级寒假班—AI赋能+原理+操作 ...
一文了解11种最常见的机器学习算法应用场景
CDA数据分析师核心实战:数据整合的价值、流 ...
推荐文章
26年寒假天津站|Gemini论文写作&数据分析 ...
2026JG学术冬训营:从Stata初高到Python机器 ...
关于如何利用文献的若干建议
关于学术研究和论文发表的一些建议
关于科研中如何学习基础知识的一些建议 (一 ...
一个自编的经济学建模小案例 --写给授课本科 ...
AI智能体赋能教学改革: 全国AI教育教学应用 ...
2025中国AIoT产业全景图谱报告-406页
关于文献求助的一些建议
几种免费下载文献的方法----我的文献应助经
说点什么
分享
微信
QQ空间
QQ
微博
扫码加好友,拉您进群
各岗位、行业、专业交流群