经管之家App
让优质教育人人可得
立即打开
全部版块
我的主页
›
论坛
›
提问 悬赏 求职 新闻 读书 功能一区
›
经管文库(原现金交易版)
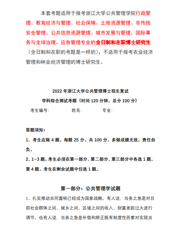
2022年浙江大学公共管理学院考博专业课真题
楼主
青石2018
1052
0
收藏
2022-08-07
考题说明
本人2022年报考了浙江大学公共管理学院在职博士,
备考期间用了大量的时间和精力准备,期间也购买了多套真题和相关参考资料
,现将
《2022年浙江大学公共管理学院考博专业课真题》
分享给大家。
祝师弟师妹考博顺利!
如果大家有其他问题,可以跟我联系--QQ:156340512。
2022年浙江大学公共管理学院考博专业课真题.pdf
大小:(188.53 KB)
只需: RMB 15元
马上下载
扫码加我 拉你入群
请注明:姓名-公司-职位
以便审核进群资格,未注明则拒绝
相关推荐
转让金圣才编《考博专业课真题与难题详解》(宏观、微观)
南开大学公司治理专业2011年考博专业课真题
公共管理学院---1204Z1- 公共财政与公共政策 考博专业课(①当代中国政治与经济
武汉大学经管学院市场营销考博专业课真题(2014年)
2015年云南大学档案学专业历年考博专业课真题汇总(档案学博士生入学考试试题)
2015、2016年人大公共管理学院考博专业课真题
四川大学经济学院考博专业课真题2007-2017年
北京协和医学院妇产科、内科学等考博专业课真题
2018年广东医科大学病理生理学考博专业课真题
浙江大学公共管理学院考博专业课真题 浙大公管考博专业课真题
栏目导航
经管文库(原现金交易版)
新手入门区
麦田创投
学道会
金融类
宏观经济学
热门文章
CDA数据分析师实战核心:假设检验的逻辑、方 ...
奇瑞集团2025年新能源销量突破90万辆
【24热点,自用整理!】2007-2024上市公司长期 ...
【24更新,热点指标!】2007-2024上市公司数字 ...
2026年Stata初高级寒假班—AI赋能+原理+操作 ...
一文了解11种最常见的机器学习算法应用场景
CDA数据分析师核心实战:数据整合的价值、流 ...
CDA 认证考试大纲 2025 重磅更新:一二级考 ...
CDA数据分析脱产就业班于2025年12月08日开班 ...
【电子书】思考,快与慢(中文版PDF)
推荐文章
26年寒假天津站|Gemini论文写作&数据分析 ...
2026JG学术冬训营:从Stata初高到Python机器 ...
关于如何利用文献的若干建议
关于学术研究和论文发表的一些建议
关于科研中如何学习基础知识的一些建议 (一 ...
一个自编的经济学建模小案例 --写给授课本科 ...
AI智能体赋能教学改革: 全国AI教育教学应用 ...
2025中国AIoT产业全景图谱报告-406页
关于文献求助的一些建议
几种免费下载文献的方法----我的文献应助经
说点什么
分享
微信
QQ空间
QQ
微博
扫码加好友,拉您进群
各岗位、行业、专业交流群