行业主要上市企业:瑞普生物(300119)、金河生物(002688)、生物股份(600201)等
本文核心数据:兽药政策、兽药规划等。
1、政策历程图
2002年3月份,我国正式发布了第一部《兽药生产质量管理规范》并于2006年1月1日起强制实施,实行市场准入制度。除此之外,明确了各大生产企业通过GMP检查才可进行兽药生产。2002年版兽药GMP的实施,对规范我国兽药生产企业,促进兽药行业健康发展发挥了重要作用。2020年我国进一步修订了《兽药生产质量管理规范》,在新的管理规范的实施下,我国兽药行业将加快与国际兽药行业接轨,提高产品质量管理水平,我国兽药行业的国际竞争力也将进一步得以提升。

2、国家层面政策汇总及解读
——国家层面兽药行业政策汇总
2016-2022年我国颁布多项政策规范我国兽药行业发展。除兽药行业外,我国也陆续出台多项政策促进兽药上下游行业发展,如出台畜牧业规划等。2021年国家陆续发布《兽药生产许可管理和兽药GMP检查验收有关细化要求》、《“十四五”全国畜牧兽医行业发展规划》等,规范我国兽药行业发展。具体政策如下:




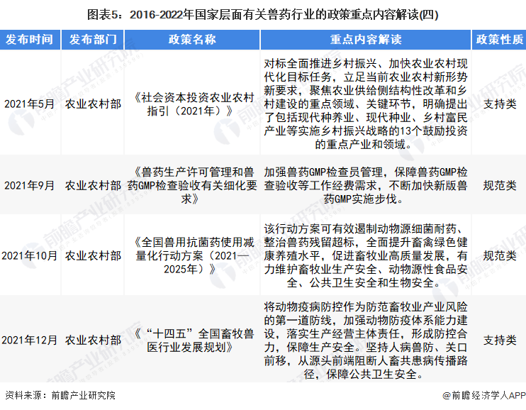
——国家层面兽药主要政策解读
《“十四五”全国畜牧兽医行业发展规划》中明确规定,要继续完善兽药质量标准体系、检验体系等。同时,国家将继续推进兽用抗菌药减量使用,建立科学合理用药管理制度,规范做好养殖用药档案记录管理,严格执行兽用处方药制度和休药期制度,预计未来我国兽用抗菌药市场将进一步减小。具体内容如下:

3、各省市层面的政策汇总及解读
——31省市兽药行业政策汇总
目前,我国31省市大多均提及了兽用抗菌药减量、加强兽药监管等,其中涉及强制动物免疫等具体内容。部分省份也提出了畜牧业等相关行业的规划,预计将进一步促进兽药行业的发展。具体省市政策如下:






——31省市兽药行业最新规划解读
“十四五”期间,我国主要省份也提出了兽药行业的布局规划。上海提出到2025年末,高致病性禽流感、口蹄疫、小反刍兽疫的群体免疫密度应常年保持在90%以上;浙江提出到2022年,兽用抗菌药用药量减少10%以上,育肥猪饲料中铜、锌含量达到省团体标准、氮含量下降5%以上。其他省份具体规划情况如下:

以上数据参考
前瞻产业研究院《中国兽药行业产销需求与投资预测分析报告》,同时前瞻产业研究院还提供产业大数据、产业研究、政策研究、产业链咨询、产业图谱、产业规划、园区规划、产业招商引资、IPO募投可研、IPO业务与技术撰写、IPO工作底稿咨询等解决方案。