——原标题:重磅!2021年中国国家层面城市更新行业政策汇总及解读(全)“加快推进”与“稳妥实施”并行
城市更新相关的上市公司:京投发展(600683)、珠江股份(600684)、万科A(000002)、保利地产(600048)、金地集团(600383)、格力地产(600185)、阳光城(000671)、华夏幸福(600340)、绿地控股(600606)等。
1、政策历程图
在“城市更新”概念提出之前,我国前期推行的“棚户改造”行动、“旧改”工程等,也均属于城市更新的范畴;但与“棚改”、“旧改”相比,城市更新涉及的范围更广、市场化程度更高,除了居民住宅,城市更新的对象还包括工业厂房、商业设施等:

2021年全国两会,城市更新首次被写入政府工作报告;《“十四五”发展规划及2035年愿景目标纲要》中也提出,将实施城市更新行动,推动城市空间结构优化和品质提升,城市更新已升级为国家战略。

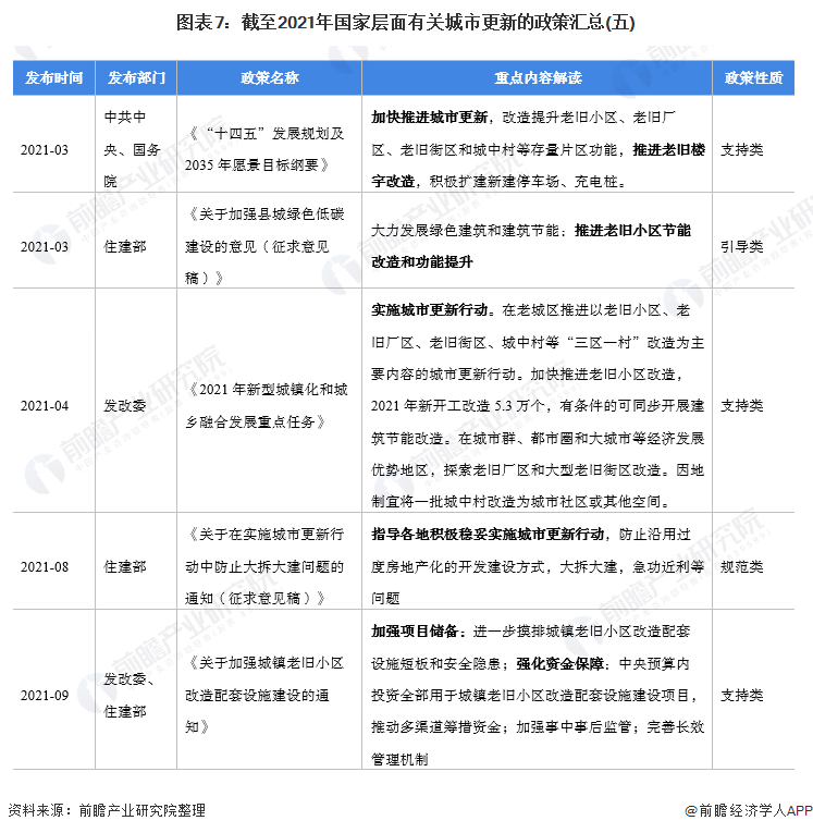
2、国家层面城市更新相关政策汇总
城市更新,是重大的民生工程和发展工程,国家层面对此高度重视,截至2021年,相关政策汇总如下:





同时,从政策类型来看,规范类政策在2018-2021年间发布的更为密集;引导类政策和支持类政策也主要集中在2019-2021年期间发布,可以看出,近几年为城市更新政策的频发期,政策内容以“支持”与“规范引导”并行:

3、国家层面城市更新重点政策解读
——支持类:《关于全面推进城镇老旧小区改造工作的指导意见》解读
“旧改”是城市更新的主要内容之一,为全面推进城镇老旧小区改造工作,2020年7月,国务院办公厅印发了《关于全面推进城镇老旧小区改造工作的指导意见》,《意见》明确了全国城镇老旧小区改造工作的对象和范围,也针对2020年、2022年和“十四五”期末确定了发展目标,具体如下:

——支持类:《“十四五”发展规划及愿景目标》解读
在《“十四五”发展规划及愿景目标》中,明确提出了实施城市更新行动,推动城市空间结构优化和品质提升:

——规范类:《关于在实施城市更新行动中防止大拆大建问题的通知(征求意见稿)》
针对各地在积极推动实施城市更新的行动中,出现继续沿用过度房地产化的开发建设方式,大拆大建,急功近利的倾向,为积极稳妥实施城市更新行动,2021年8月,住建部印发,《关于在实施城市更新行动中防止大拆大建问题的通知(征求意见稿)》,对各地的城市更新行动提出以下要求:

4、国家层面城市更新发展目标解读
一方面,根据国务院2020年7月公布的《关于全面推进城镇老旧小区改造工作的指导意见》,其中针对2022年和“十四五”期末确定了发展目标;另一方面,根据《“十四五”发展规划及愿景目标》,其中明确,“十四五”期间,完成2000年底前建成的21.9万个城镇老旧小区改造,基本完成大城市老旧厂区改造,改造一批大型老旧街区,因地制宜改造一批城中村。

以上数据参考前瞻产业研究院《中国城市更新市场前瞻与投资战略规划分析报告》,同时前瞻产业研究院还提供产业大数据、产业研究、产业链咨询、产业图谱、产业规划、园区规划、产业招商引资、IPO募投可研、IPO业务与技术撰写、IPO工作底稿咨询等解决方案。