智慧停车行业主要上市公司:捷顺科技(002609)、五洋停车(300420)、立方控股(833030)、蓝卡科技(834515)、安居宝(300155)、道尔智控(832966)、狄耐克(300884)、东杰智能(300486)等
本文核心数据:智慧停车场运营规模、业务类型丰富度、销售布局、营业收入、毛利率
1、捷顺科技VS五洋停车:智慧停车业务布局历程
智慧停车是智慧城市建设的重要组成部分,也是政策鼓励发展热点方向。目前,中国智慧停车运行的龙头企业分别是捷顺科技、五洋停车,纵观两家企业发展历程,捷顺科技侧重于深耕主营业务,并顺应行业发展趋势全力推广业务云化;而五洋停车侧重通过资源整合方式快速进军行业,业务侧重于机械式停车设备领域。两家企业在智慧停车业务上的布局历程如下:

2、智慧停车业务布局及运营现状:捷顺科技略胜一筹,五洋停车未来可期
——智慧停车场运营规模:捷顺科技大幅领先,车场运营数量全国第一
从智慧停车场数量以及智慧停车场运营收入来看,2021年上半年,捷顺科技两项指标均大幅领先五洋停车。数据显示,截至2021年上半年,捷顺科技累计签约超18000个智慧停车场,签约数量全国第一,五洋停车当前智慧停车场资源主要集中在江苏、浙江、深圳、安徽、广东等地;捷顺科技报告期内智慧停车运营业务实现收入6237万元,五洋停车位3612万元。

注:数据统计截至2021年上半年。
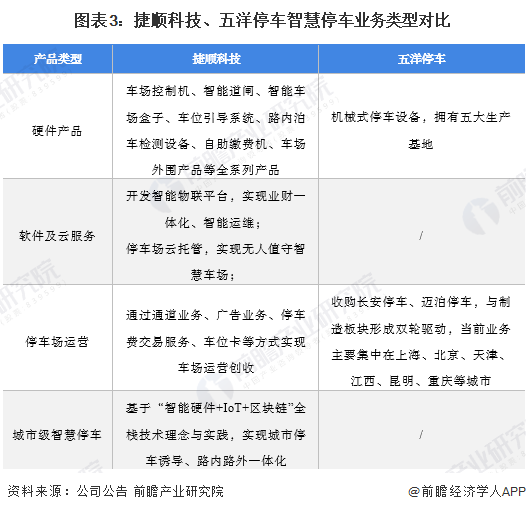
——业务类型多样性:捷顺科技侧重业务延展,五洋停车侧重形成业务合力
从业务类型多样性来看,捷顺科技更胜一筹,其不仅涵盖智慧停车全系列硬件产品,还致力于推广软件及云服务,实现业务云化的同时丰富自身收入来源,此外,在城市级智慧停车运营板块,捷顺科技也是遥遥领先。
五洋停车业务亮点在于硬件产品、停车场运营两项业务能够形成合力,在开发、销售机械式停车设备的同时,为客户提供停车场运营服务,满足医院、政府、商场等客户一站式需求。

——研发实力:捷顺科技研发实力更强劲,但五洋停车追赶步伐迅猛
2018-2020年,捷顺科技、五洋停车两家公司智慧停车业务收入占总营收规模均超过60%,故本文以两家公司整体研发投入对比分析企业整体研发实力。
从研发人员数量来看,2018-2020年捷顺科技研发人员数量超过五洋停车的两倍,但从趋势上看,五洋停车研发投入的后劲更充足,研发人员数量逐年增多,且增长较快。
从研发投入的角度来看,2018-2020年捷顺科技研发投入金额仍大于五洋停车,但趋势上看,捷顺科技研发投入资金规模保持稳定而五洋停车投入规模快速上涨。2020年,五洋停车研发投入金额达到10237万元,研发投入金额大幅追赶捷顺科技。


——销售资源:捷顺科技营销机构更多,五洋停车营销场景更丰富
从分支机构/销售网点的数量来看,捷顺科技拥有160多家分支机构,而五洋停车在全国有100多个售后服务网点;从直属机构来看,捷顺科技有超过50家,包括分公司、合资公司、分部,而五洋停车拥有16家子公司及参股公司。总体而言,在营销机构数量上,捷顺科技更具优势。

从布局区域上,二者差异不大,主要业务仍在境内开展,境外布局均处于初级阶段;从重点营销区域来看,捷顺科技由广东出发,逐步扩散至周边省市,当前业务重点仍在南方区域,而五洋停车重点区域囊括南北方重点城市。

从主要营销场景上看,二者高度重合,但五洋停车更具优势,其机械式停车产品还广泛运用于公园景区、城市路边等公共场景。

3、智慧停车业务业绩对比:五洋停车营收规模实现反超,但捷顺科技毛利率水平更高
从智慧停车业务的经营情况来看,2019-2021年,五洋停车的智慧停车业务收入逐渐反超了捷顺科技,2020年,捷顺科技智慧停车业务实现收入10.35亿元,五洋停车的智慧停车业务实现收入10.68亿元。从业务占比上看,捷顺科技智慧停车业务占比维持在75%以上,五洋停车近年智慧停车业务占比逐步提高,可见五洋停车正在发力智慧停车业务。

从智慧停车业务的毛利率水平来看,2019-2021年,捷顺科技的智慧停车业务毛利率均高于五洋停车;从毛利率变化趋势来看,两家龙头企业毛利水平呈现下降趋势,主要系该行业竞争有所加剧。2021年,两家龙头企业的智慧停车业务毛利率差距较2019年大幅扩大,主要系五洋停车智慧停车业务为归属于制造业的机械式停车设备,2021年度原材料价格大幅增长致使利润降低。

4、前瞻观点:捷顺科技为中国“智慧停车之王”
在智慧停车行业中,智慧停车场运营规模奠定了企业的业绩基础,企业的业务类型、研发实力、销售布局则是企业未来长远发展的关键因素,而智慧停车业绩能反应公司当前的经营概况。基于前文分析结果,前瞻认为,捷顺科技在智慧停车场运营规模、业务类型、研发实力上面相对更优,综合而言,其成为中国“智慧停车之王”。

注:☆代表半星。