——原标题:重磅!2022年中国及31省市碳酸锂行业政策汇总及解读(全)围绕丰富盐湖资源大力发展碳酸锂产业
碳酸锂行业主要上市公司:我国主要的碳酸锂上市公司包括赣锋锂业(002460)、天齐锂业(002460)、江特电机(002176)、盛新锂能(002240)、藏格矿业(000408)、永新材料(002756)等。
在新能源汽车需求爆发后,动力电池主要原材料碳酸锂的供需出现了一定缺口。从我国碳酸锂行业的政策环境来看,国家给予了多方面的政策指导,在21世纪初已开始围绕我国锂资源最丰富的盐湖展开政策规划。本文将对国家层面、地方层面碳酸锂政策的重点内容及发展目标进行深度解读。
1、政策历程图
20世纪末,碳酸锂行业产业化程度依然较低。当时政策主要指导产业建设为主。随着国家对于盐湖资源的重视,我国政策逐步开始朝着围绕盐湖提锂的方向发展。随着我国碳酸锂生产技术的进步,国家政策开始倾向于引导产业进入大规模、高品质生产发展,逐步淘汰落后低端产能。2021年,我国提出围绕青海盐湖打造世界级盐湖基地,这将会极大促进碳酸锂行业的发展。

2、国家层面政策汇总及解读
——国家层面碳酸锂行业政策汇总
我国的碳酸锂行业政策主要由国家发改委等部位通过鼓励地方、外资和相关行业进行产业投资及产业结构调整。例如,在《西部地区鼓励类产业目录(2020年本)》中,国家发改委鼓励云南、青海等地发展碳酸锂产业。同时,由于碳酸锂目前的主要应用方向在动力电池领域,相关产业的政策也会对其找出一定程度的影响。

——碳酸锂重点政策解读
根据《国务院关于发布实施〈促进产业结构调整暂行规定〉的决定》(国发〔2005〕40号),《目录》是引导投资方向、政府管理投资项目,制定实施财税、信贷、土地、进出口等政策的重要依据。《目录》由鼓励、限制和淘汰三类组成。根据有关规定,总的要求是,对鼓励类项目,按照有关规定审批、核准或备案;对限制类项目,禁止新建,现有生产能力允许在一定期限内改造升级;对淘汰类项目,禁止投资并按规定期限淘汰。在最新的《西部地区鼓励产业目录(2020年本)》中提到,我国明确提到鼓励发展盐湖资源综合开发利用。在最新的《鼓励外商投资产业目录(2020年版)》中提到,我国鼓励外资参与盐湖资源的开发利用。

——国家层面碳酸锂行业发展目标解读
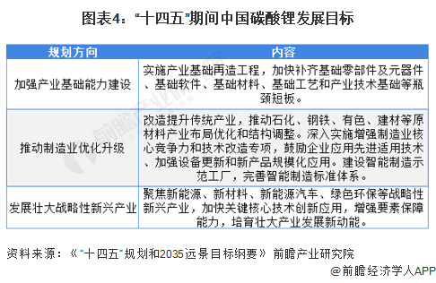
碳酸锂是工业的基础原材料,与锂电产业、玻璃陶瓷产业发展息息相关。根据国家“十四五”规划的发展方针,我国碳酸锂的发展方向契合加强产业基础能力建设。同时国家推动传统制造业优化升级,开展绿色技术、智能化工厂等升级可以极大的促进碳酸锂的生产制造和节能减排。同时,我国对于新兴产业如新能源汽车等主张发展壮大其产业,作为碳酸锂的相关产业将使行业整体受益。

3、各省市层面的政策汇总及解读
——31省市碳酸锂行业政策汇总
我国各省的碳酸锂产业发展相对集中在个别省份,主要由于上游锂资源分布地集中。我国部分在碳酸锂行业有产业优势的省份发布了相关引导政策,利用新能源汽车行业的良好发展机遇,发展自身。其中青海、江西等地都是我国碳酸锂产业发展良好地区,政策的发布有利于行业的后续发展。



——31省市碳酸锂行业发展目标解读
“十四五”期间,我国拥有碳酸锂产业链优势的地区对于碳酸锂产业的规划主要集中在产业集群、技术突破、绿色节能发展、扩大产能等方面。锂资源充分的省份开始围绕上游资源打造产业基地,拉动上下游产业联动。相应的规划和发展目标如下:


